- +1
端午高速不免费!四川出行指南看这里

四川出行指南

龙舟竞渡
上半年最后一个小长假
——端午节终于要来了
在这里提醒大家
目前疫情依然没有过去
出行要记得做好防护哦!
端午节放假时间
今年端午放假时间为2020年6月25日(星期四)至6月27日(星期六),共3天。6月28日(星期天)上班。

根据《重大节假日免收小型客车通行费实施方案》规定,端午期间,高速公路正常收费。
全省路网运行总体变化趋势
根据历年端午节期间路网流量数据,结合今年来路网运行走势分析,预计今年端午假期交通量高峰节点时段特征与往年基本类似。
具体为:从节前一日(6月24日)开始,随着假日的临近,公众提前出行,全路网交通量较平时有较大增大,较平日约上升15%, 假期第一天(25日)交通量继续温和增长,第二天(26日)有小幅回落,假日最后一天(27日)出现返程高峰,较平日约上升20%左右,同时交通量也温和增至假期最高峰,节后(28日)迅速下降,至节后第二日(29日)下降至正常水平。

高速公路拥堵趋势
预计6月24日高速会出现出程高峰,6月27日出现返程高峰。
四川省高速拥堵趋势图(天级)


来源:高德地图
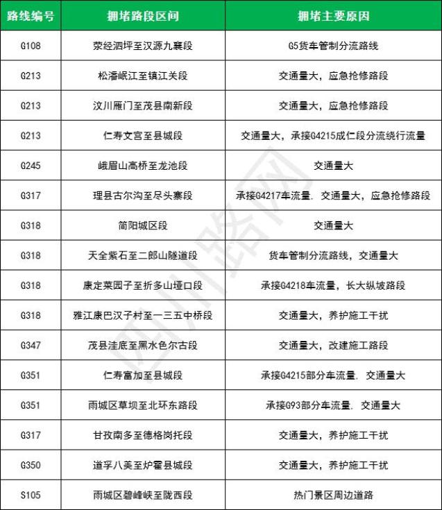
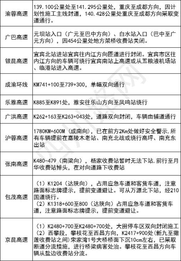
高速公路易拥堵路段


(上下滑动查看更多)
G318线
管制路段
天全多功(K2685)至二郎山(K2765)路段。
管制措施
(一)2020年4月1日至2020年6月30日:1.小车及客运车辆:按照车辆放行方向有序通行;2.大型货运车辆:凌晨2:00——中午12:00放行进州车辆,下午14:00——夜间24:00放行出州车辆,进出车辆半幅有序通行;
(二)2020年7月1日至2020年11月30日:所有车辆7:00至20:00全封闭式交通管制,其余时间通行;
(三)2020年4月1日——2020年12月31日:应急保通采取临时交通管制。
G350线
1
管制路段
利炉线映秀至卧龙段。
管制措施
暴雨导致洪水上涨,冲毁耿达龙潭沟上方路段路基,半幅封闭半幅双向通行。
2
管制路段
甘孜州丹巴县烂水湾K1095+000处。
绕行路线
小金—S217、S210(原S210)至马尔康—G248(原S211)至金川—G248(原S211)至丹巴。
3
管制路段
K1243+135至K1346+000,道孚县八美镇龙灯乡松林口至炉霍县城段。
管制时间
2020年5月20日至2020年10月31日。
管制车辆
各类社会机动车辆。
管制措施
1、2020年5月20日至2020年6月6日期间,实行半幅单边通行,交替放行。
2、2020年6月7日至2020年10月31日期间,全幅施工,每日12:00至13:00单边通行、19:00至次日早上9:00全幅通行,其余时段禁止通行。
G371线
管制路段
G317蓉噶线K169+80至K169+80。
绕行路线
4轴以上(含4轴)货运车辆绕道通行(马尔康—黑水—茂县—汶川—成都),4轴以下车辆由汶马高速和老国道317(薛城城区)绕行。
G108线
管制路段
朝天段(广元市利州界至陕西界)。
管制时间
2020年6月15日至2020年9月30日
管制措施
施工期间实行交通管制,禁止三轴及以上车辆通行。
绕行方式
管制期间入川车辆可经陕西宁强收费站进入G5京昆高速通行,出川车辆可经广元北收费站或广元东收费站进入G5京昆高速通行。半幅封闭半幅单向通行。
S211线
管制路段
格宗乡开绕村开顶滑坡路段。
管制时间
每日06:30-08:30;11:30-13:30;17:30-20:30;其余时间禁止一切车辆通行,夜间20:30时~06:30时禁止一切车辆通行(除施工单位车辆、特殊车辆)。
管制措施
管制道路实行单边、单车、单人间隔放行,按现场管制要求,观察快速通过管制区域;严禁4桥及以上重型载货汽车通行。
S204线
管制路段
S204线巴中市通江县K87+000-K90+000(小地名:邹家坝至锦江花园)。
绕行路线
过往车辆沿大黄沟桥-石牛嘴大桥-五马桥方向绕行。

(上下滑动查看更多)


预计端午期间我省的热门景区主要有成都熊猫基地、宽窄巷子、武侯祠、锦里、都江堰景区、黄龙溪、乐山大佛峨眉山、阆中古城等。要去游玩的小伙伴们,请提前查看路况信息,合理出行哦。




25日:省内大部以晴到多云天气为主,没有明显降雨天气过程;川西高原和攀西地区部分地方有分散阵雨。盆地大部最高气温32~35℃,最低气温19~22℃。
26日:白天盆地大部以多云天气为主,晚上盆地东北部多云,盆地其余大部有阵雨或雷阵雨,其中,盆地西部和中部有中到大雨,26日川西高原和攀西地区有阵雨或雷雨,阿坝东部、甘孜南部和攀西地区有中到大雨。盆地大部最高气温31~35℃,最低气温20~23℃。
27日:我省大部有阵雨或雷阵雨,其中,盆地西北部和中部有中到大雨,部分地方有暴雨,广元、绵阳局部有大暴雨,川西高原和攀西地区有阵雨或雷雨,甘孜和攀西地区部分地方有中雨。盆地最高气温27~30℃,最低气温18~22℃。

① 端午假期高速公路和通往景区的道路将迎来自驾出行高峰,请提前了解路况信息,选择适合的出行路线和时间。
② 端午期间可能会出现雨水天气,如遇暴雨天气,应及时开启示廓灯和雾灯,保持安全车速及车距。
③ 现在疫情还没有结束,出行务必戴上防护口罩,尽量避开高峰日和集中出行的高峰时段,采取错时错峰出行的方式。



关注公众号
隆昌融媒 | 掌上·云端·心间
原标题:《端午高速不免费!四川出行指南看这里》
本文为澎湃号作者或机构在澎湃新闻上传并发布,仅代表该作者或机构观点,不代表澎湃新闻的观点或立场,澎湃新闻仅提供信息发布平台。申请澎湃号请用电脑访问http://renzheng.thepaper.cn。





- 报料热线: 021-962866
- 报料邮箱: news@thepaper.cn
互联网新闻信息服务许可证:31120170006
增值电信业务经营许可证:沪B2-2017116
© 2014-2026 上海东方报业有限公司




