- +1
建设亚洲“国际中央证券存管机构”:香港的优势

文/巴晴 香港交易及结算所有限公司首席中国经济学家办公室副总裁
一、国际中央证券存管机构是国际金融市场重要的金融基础设施之一
国际中央证券存管机构(International Central Securities Depository,简称ICSD)是国际金融市场中重要的金融基础设施之一。ICSD最初起源于1970年代为“欧洲债券”(Eurobond)提供结算业务,经过多年发展,全球目前已形成两大主要的ICSD —— 欧洲清算银行(Euroclear)和明讯银行(Clearstream),为国际市场上几乎所有类型的金融工具甚至包括与股票和投资基金相关的产品提供结算和托管等服务,支持国际市场超过40万亿欧元规模的金融产品交易和运作。
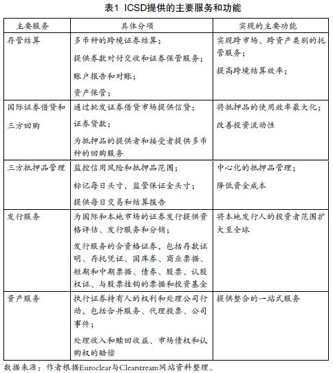
ICSD通过各种接口联通了全球不同国家和市场的本地中央证券存管机构(Central Securities Depository,简称CSD),为全球各金融机构(包括亚洲市场)不同货币计价的金融产品(特别是与债券相关的产品)提供跨境结算、托管、债券融资、发行等多种重要服务(表1)。这些服务覆盖了全球大部分的跨境离岸业务,也互相渗透进入本地金融市场的托管结算环节。Euroclear和Clearstream之间建有“桥式”(Bridge)双边联系,可以同时结算在这两个ICSD中联合发行的各种国际债券。各ICSD又与其他本地CSD建立了单边联系,同时也兼有本地CSD的身份,为本地货币市场工具,本地政府和公司发行的债券和其他类型证券产品提供结算和托管服务。ICSD这些功能的实现,对欧洲金融市场一体化起到重要推动作用。

与本地CSD相比,ICSD的较大优势在于自身持有银行牌照,可以为国际参与者跨地区提供包括全球多个主要货币在内的流动性。ICSD提供流动性的基础在于它所提供的国际证券借贷(Global Securities Financing)、三方回购(Triparty Repo Service)和质押品管理(Collateral Management Service)的服务功能。ICSD通过质押品管理将参与者的占用资本最小化,让国际参与者利用统一整合的抵押品池获得全球主要货币流动性的支持。在目前主要的ICSD体系中(如Euroclear),质押品托管系统已经与美国、欧盟、日本、英国等多个经济体的货币当局账户连接,可以获得来自这些货币当局的流动性支持,大大提升了ICSD应对日间流动性紧张的能力(图1)。这一功能在2008年国际金融危机后尤为重要,当金融危机时期市场突然遭遇流动性枯竭的情况下,ICSD为国际市场提供的跨境、多币种流动性,对维护国际金融系统稳定起到重要作用。

ICSD也为本地证券市场担当全球托管银行的角色。作为国际与本地市场之间的接口,ICSD提供类似全球托管银行的功能,涵盖各个国家和地区的本地CSD“一点接入”国际市场,提供包括保管、结算、外汇交易、衍生品结算在内的各种服务。同时,Euroclear和Clearstream还与花旗、汇丰、J.P. Morgan等其他全球托管银行网络连接,利用规模经济降低本地参与者参与全球交易后(Post-trade)体系的固定成本。通过与全球托管银行网络连接,目前Clearstream实际覆盖的市场约有57个,Euroclear则向40多个国家/地区的金融机构提供证券服务,涉及债券、股票、衍生品和投资基金等产品,将交易后服务扩展到多个市场和地区。
二、国际市场在建立统一的区域性跨境证券存管体系方面的尝试
ICSD体现出国际资本市场将区域性跨境证券存管体系不断整合的努力。多年来,为了提高跨境、跨货币的证券结算效率,各国不断完善区域性的跨境证券存管体系,通过引入券款对付(Delivery versus Payment,简称DVP)、同步收付(Payment versus Payment,简称PVP)的交收方式,以及与实时全额支付系统(Real Time Gross Settlement,简称RTGS)连接,降低整体金融系统的风险。同时,国际市场也不断整合区域性的金融基建平台,以减少跨境交易与结算成本,来实现扩大投资者基础及增加市场整体流动性的目的,从而进一步推动区域经济和金融一体化。
目前,国际市场在整合区域性跨境证券存管体系时,大致会朝两个方向推进:
方向一:在区域内的本地CSD之间建立连接平台
这种方式主要在本地CSD和RTGS系统之间建立双边连接,通过连接让在本地CSD已经开立账户的本地金融机构之间一是可以直接进行跨境交易、结算对方本地市场的债券,二是使用本地债券作为抵押品获得第三方货币流动性(如不同货币之间的回购交易),三是发行国际债券,如欧洲债券、离岸人民币债券(即点心债)等。
这些系统之间的接口既可以是基于CSD之间相对简单的协议,也可以是相对复杂的操作性安排。如从2006年开始,欧洲地区已经开始推出“泛欧证券交收综合平台”(TARGET2-Securities,简称T2S),由欧洲中央银行协调,欧元区各成员国的中央银行共同维护,将欧元区分散在多国的证券交收金融基础设施连接在一起,降低欧元区内跨境证券交收成本,消除各国市场之间跨境证券交收的障碍,是推动欧元区金融单一市场的关键步骤。
由于区域内参与连接平台的各个市场和本地CSD可能分别处于不同的发展阶段,在市场开放度、货币可兑换性、法律合规要求,以及本地操作惯例等方面可能存在诸多差异,因此,在连接区域内的各个CSD和RTGS系统时,通常会采用具有兼容性的跨境连接方案。如亚洲地区从2010年开始逐步整合区内的CSD,在推行区域内跨境证券存管体系整合方案时,就基于当地基础设施的水平和金融市场的发展程度,采取了较为灵活的连接框架。2012年香港金融管理局与马来西亚推出试点平台(pilot platform),即是依照上述思路整合亚洲区内的跨境证券存管体系的初步尝试。

方向二:建立单一机构为区域内各市场提供统一整合的抵押品管理、跨境托管、结算、融资等服务
建立单一机构ICSD提供交易后功能,是实现证券跨境交易最具代表性的模式。以Euroclear为例,Euroclear具有ICSD功能,同时还管理七个欧洲国家的CSD,这几个本地CSD在其本国市场作为独立实体运作处理本地证券的清算交收,同时又连接着Euroclear统一整合的抵押品管理和跨境结算平台,使得这些国家可以以更低的成本和更高的效率(以DVP等方式)处理本地证券的跨境交收,以更佳方式解决跨境交收中的流动性风险和外汇交易风险。2014年亚洲开发银行也提出了“亚洲ICSD”(Asian ICSD)的构想,可以视作这一模式的延续,其大致思路是依照现有ICSD的系统架构建设亚洲地区的ICSD,在亚洲及主要国际货币计价的证券在亚洲ICSD内实现DVP跨境交收,同时形成统一的亚洲证券抵押品数据库,允许以亚洲跨境抵押品进行抵押借贷,以获取包括全球主要货币及亚洲地区多个货币的流动性,不需要依赖本地CSD和RTGS系统,由ICSD委托当地代理银行处理资金交收。

从中短期角度来看,方向一整合方案可以较为灵活的方式连接现有基础设施,便于更多本地CSD参与,而且通过与货币当局RTGS连接,可以获得货币当局提供的流动性。这种做法的优点在于尽量减少对各地现有运作惯例和法规方面的修改,在中短期内可以较为有限的投资额实现整合金融基建的目标。不过,这种方案缺乏统一平台管理质押品,需要依赖现有欧洲地区ICSD的服务及系统,并没有真正解决跨境资本投资亚洲债券市场中可能遇到的流动性管理、托管结算等方面的技术问题,没有真正形成一个独立的、专为亚洲市场服务的托管结算体系。
亚洲开发银行提出的亚洲ICSD模式则是仿照国际主流ICSD框架,建设亚洲区内统一整合的抵押品数据库,提供多币种的跨境质押品管理和回购服务,来解决跨境结算的流动性风险与跨时区结算风险,但它面临的问题在于流动性提供的充足性和货币的可兑换性。亚洲区内不少经济体还存在资本管制,对跨境结算和资金汇出汇入有一定要求,因此,亚洲ICSD为区域内金融机构提供流动性的功能会很大程度上受限于各地的资本管制,流动性提供规模也取决于亚洲ICSD与各主要货币当局之间可达成的流动性安排协议。
建立新的国际存管机构与整合已有的金融基建平台并行不悖,反而可以通过竞争提高效率,营造有效的市场环境。当欧洲央行将存管业务整合到T2S一个平台时,也允许各国CSD与Euroclear、Clearstream并行运作,来增强公平竞争环境,为不同类型客户提供更好的存托服务,也可以让既有市场的参与者用自己熟悉的本地法规和惯例进行交易。
三、建设亚洲地区ICSD的必要性
2008年国际金融危机后,监管机构对金融机构的资本缓冲和流动性管理要求不断提高,市场对质押品管理效率和获取不同货币流动性的需求也在不断增加。亚洲区域内较为分散的证券托管和交易后设施,不利于形成协调统一的基础设施架构,降低区域内金融体系运作成本和风险,也不利于形成规模效应,提升整个证券市场的效率。
与此同时,过去十年亚洲债券市场已有长足发展,在全球体系内地位日益重要,然而在推动区域金融一体化方面,受制于区域内货币兑换、资本管制、金融基建效率等制度因素,跨境证券结算的安全性和效率存在较大的改进空间。如果能进一步整合地区金融基建平台,建立统一的市场运作机制或类似Euroclear、Clearstream这样国际性的统一托管结算金融基建设施,将可为跨境证券交易提供更安全、更高效的金融基础设施。
当前亚洲地区ICSD的建设需求主要受到三方面市场因素带动:
第一,人民币国际化和亚洲债市的迅速发展吸引越来越多的跨洲、跨境证券投资活动,有必要在亚洲地区建设安全、可靠的跨境交易、结算及托管体系,以符合国际规范的金融基础设施来推动人民币国际化进程
截至2019年底,亚洲本币债券市场规模已达到16万亿美元规模,较2008年增长了4.5倍。国际资本持续流入亚洲债券市场,2019年第四季度,中国、印度尼西亚、韩国的外资流入各个债券市场的规模分别达到110亿、24亿和37亿美元,外资在债券市场的比重分别达到5.82%、38.57%和12.3%。国际资本持续流入这一趋势部分是由主要发达国家实施大规模宽松政策形成的低息环境所拉动,另外也得益于亚洲经济基本面和基础设施的改善。近年来,“一带一路”倡议涉及的基建项目催生大量发债融资需求,需要在亚洲市场上大量发债解决融资缺口,这些因素都将导致亚洲债券市场交投活跃,同时也对具有国际网络、能为亚洲债券市场提供发行、托管等各项功能的金融基建产生了巨大需求。
2016 年人民币正式加入国际货币基金组织(IMF)特别提款权货币篮子,为全球资本配置人民币资产,特别是人民币债券产生了巨大的推动力。截至2019年底,境外机构持有的人民币债券规模已达到2.2万亿元人民币,需要为这些境外机构持有的人民币债券提供更便利的回购、托管等交易后服务,增加债券市场的流动性。根据IMF对特别提款权货币的评估标准,以人民币计价的国际借贷和境外债券的规模大小是考虑人民币自由使用度的主要标准之一 ,因此,助推以人民币计价的国际债券发行,为人民币计价债券提供符合国际标准的融资、结算、托管等服务也是推动人民币国际化的重要举措。
随着亚洲区内的跨境债券投资活动日益活跃,人民币计价的国际债券发行量不断增加,如果相关产品仍然按现有模式继续依赖欧洲的国际化托管结算体系,不仅会导致较高的结算风险及交易成本,而且随着贸易摩擦以及地缘政治冲突不确定加大,当中国、其他亚洲国家与欧美发生争端时,欧美利用金融体系实施制裁的风险可能增加,因此,为亚洲地区提供一个真正独立的、专为本地市场服务的托管结算体系具有重要的战略意义。
第二,亚洲地区参与者需要从技术层面真正解决在跨区、跨境证券投资中存在的信贷、操作、外汇交易、流动性等风险,因而需要进一步增加地区金融体系的稳定性
目前,亚洲投资者交易欧美地区的证券时,仍需要依赖Euroclear或Clearstream 等金融基础设施处理跨境交收,这就可能因时差因素导致亚洲投资者暴露于更高的跨境结算和流动性风险之中。目前,亚洲地区的惯常做法是汇总交易后在参与者之间进行净额交收,或使用ICSD提供的授信额度来弥补,但这些做法都伴随着较高的信贷和外汇结算风险,涉及的跨境成本也较高。
如果建立了亚洲ICSD,跨境结算可以通过统一平台进行,不需要通过多个CSD之间的多个指令转委托代理,也可以实现跨境和跨币种的券款对付,解决本金交收中的信用风险和操作风险。更为重要的是,亚洲ICSD会进一步整合区域内的抵押品数据库,以更低的成本提供信贷服务及证券回购服务。
第三,中国资本已步入全球配置阶段,需要在亚洲地区建设既符合国际市场交易惯例,也能满足信息透明的监管要求的金融基建来加以配合
中国资本正步入国际化配置的新阶段。若建成的亚洲ICSD与Euroclear和Clearstream两大国际ICSD建立账户连接,就会成为中国资本进入国际债券市场的重要门户,利用ICSD之间的系统连接可以直接投资、交易全球主要市场的国际债券,也可以将持有的债券进行抵押获得国际主要货币流动性,提高资本使用效率。
另外,ICSD会将客户的海外投资进行集中化管理,离岸资产的交易、抵押品的使用、回购信贷规模等信息会更加透明,因此,有技术条件支持更有效的、符合国际惯例的跨境监管需求,持份者也可以考虑在亚洲ICSD中以创新方式将“穿透式”监管模型与多级托管体系有机结合。在多级托管体系下,全球托管银行、代理人服务提供商、资产管理公司、经纪人等各类中介机构之间建立多点连接,与全球金融系统、其他国际ICSD相互联系,为投资者提供各种高效的、差异化的金融服务。近年来,“穿透式”市场监管模型逐渐受到监管者重视,特别是内地穿透式“一级托管”模式对提升内地资本市场效率起到了重要作用,大多数增长较快的发展中国家也向“一级托管”模式靠拢。亚洲ICSD既可以依照国际惯例保持多级托管架构,又可以同时引入“穿透式”监管,运作模式可根据各地的市场结构和惯例进行调整,在利用多级托管扩大网络覆盖范围和加强跨境监管透明度之间取得平衡。
四、香港建设亚洲ICSD的独特优势
一直以来,香港具备连接亚洲与国际金融市场的独特金融中心地位,已经发展出一套成熟的、与国际金融体系接轨的制度框架。“债券通”的“北向通”于2017年推出,作为“互联互通”框架下的项目延伸,为国际资本流入人民币债券市场提供了一条新的渠道。截至2020年3月底,通过“债券通”进入中国债市的境外机构投资者达520家。3月份境外机构投资者通过“债券通”完成的现券交易达5077亿元人民币,占境外机构投资者于中国债券市场总交易量的55%。
可以预见,在未来条件成熟时,中国内地将会适时开通“债券通”的“南向通”,那么内地流向境外的资金将会进一步增加,境外人民币计价债券的发行和交易也会更为活跃。在香港建设基于“互联互通”独特模式、符合国际规范的ICSD金融基础设施,有利于提升亚洲地区交易后托管结算、抵押品管理服务的能力,以可控方式推动人民币国际化。
通过在香港建设亚洲ICSD并以“互联互通”模式对接内地系统,内地投资者可以涉足更广泛的国际债券市场。其中,亚洲地区债券将包括在香港的中央结算系统中托管、清算和交收的区域性债券、在香港上市的各类主权级别、高等级的跨国企业债券,以及接入亚洲ICSD的于亚洲其他本地CSD(如马来西亚、印度尼西亚等)中托管的债券。亚洲ICSD也可以与Euroclear和Clearstream两大国际ICSD建立账户连接,通过与这些欧洲地区ICSD之间的连接,可以进一步扩大涉足国际债市的范围,在满足信息透明、安全可控的情况下,为亚洲地区金融机构、企业和个人提供更宽广的平台,实现跨境投融资活动和全球资产配置。
此外,随着功能不断增加,亚洲ICSD的服务还可以进一步延伸,为与人民币汇率和利率相关的各类固定收益类衍生品提供结算、抵押品管理和场外业务集中清算等服务。2008年国际金融危机后,场外衍生品双边交易和场外清算所隐含的风险引起了国际监管机构的高度重视。目前,有些国际证券存管结算机构的服务已经进一步延伸,覆盖到场外金融衍生品市场。“债券通”开通后,投资中国债券市场的大型国际机构会迫切需要人民币计价的利率互换等衍生品来实现风险管理,亚洲ICSD的功能可以顺应市场需求,进一步延伸到场外衍生品的结算,为跨境人民币衍生品提供交易结算服务。
五、结 语
“一带一路”建设的推进,“互联互通”框架下“债券通”项目的成功上线运行,为发展亚洲ICSD带来重大机遇。随着“债券通”的不断完善,内地流向整个亚洲的资金将会进一步增加,境外人民币计价债券的发行和交易会更为活跃。亚洲市场需要一个更符合国际规范的金融基建平台,为以人民币计价的国际及地区性债券提供发行及结算服务,在当前地区贸易冲突不断升级的背景下,提升金融基建能力有助于保障资金安全。
作为地位独特的金融中心,香港可连接亚洲(尤其是中国内地)与国际金融市场,依托成熟的金融体系与互联互通的制度框架,在香港建设符合国际规范的ICSD金融基础设施,有望进一步提升亚洲地区交易后托管结算、抵押品管理服务的能力,进一步促进中国内地与国际金融市场的通行标准接轨,同时也为人民币的跨境循环提供符合国际规范的金融基建,为人民币国际化提供重要支持。
本文为澎湃号作者或机构在澎湃新闻上传并发布,仅代表该作者或机构观点,不代表澎湃新闻的观点或立场,澎湃新闻仅提供信息发布平台。申请澎湃号请用电脑访问http://renzheng.thepaper.cn。





- 报料热线: 021-962866
- 报料邮箱: news@thepaper.cn
互联网新闻信息服务许可证:31120170006
增值电信业务经营许可证:沪B2-2017116
© 2014-2026 上海东方报业有限公司




