- +1
必读!61页精品报告看懂半导体制造制程进阶之路【附下载】
半导体制造行业有三大壁垒:技术壁垒、资金壁垒、人才壁垒。
摩尔定律推动着半导体制程的发展,同时行业集中度提升,越先进的制程,能生产的公司越少,10nm 以下制程只剩下英特尔、三星、台积电三家公司。
当前,中国半导体产业正处于产业升级的关键阶段,掌握核心技术是中国半导体产业现阶段最重要的目标,国内半导体制造公司崛起迎来机遇。
我们精选了天风证券发布的《从um级制造到nm级制造——半导体制造行业报告 》与你分享,该报告分析了半导体制造行业的市场空间和机会,并梳理出值得关注的标的公司,具体如下:
1. 半导体制造:半导体产业链中的王者
2. 半导体制造行业三大核心问题
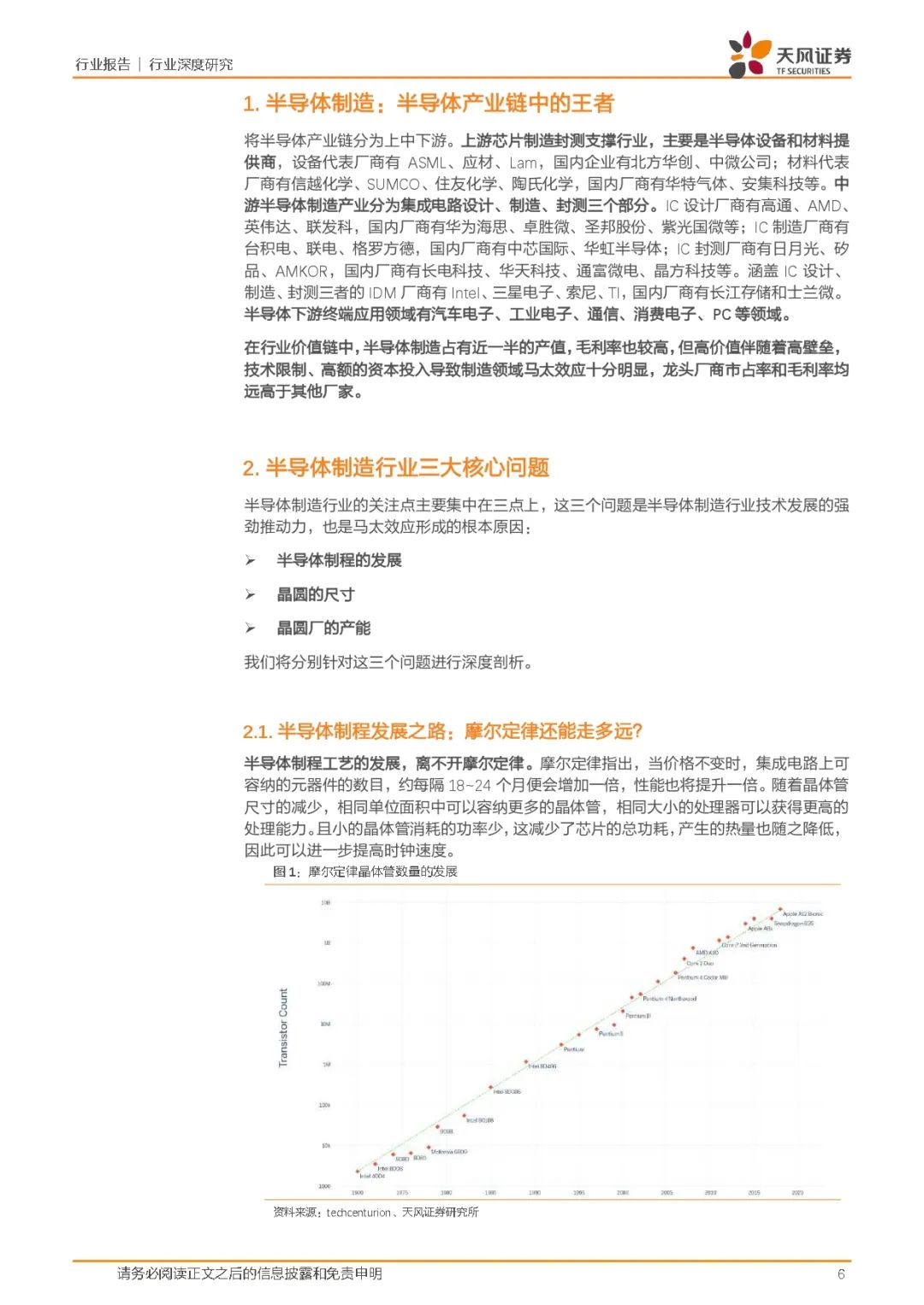
2.1. 半导体制程发展之路:摩尔定律还能走多远?
2.2. 晶圆尺寸
2.3. 晶圆产能
3. 半导体制造行业竞争逻辑
4. 制造行业长期成长逻辑/未来增量空间
4.1. 长期成长逻辑
4.2. 近年来的主线,5G、IoT、车用半导体、AI 提供大增量
5. 中国半导体制造业的机会在哪里?
6. 半导体制造厂商
6.1. 台积电
6.2. 三星
6.3. 英特尔
6.4. 格罗方德
6.5. 联电
6.6. 中芯国际
6.7. 华虹半导体
6.8. 晶圆代工企业估值对比
以下是本报告部分内容,本报告共61页,完整报告可在公众号回复“智东西079”获取。
往期回顾:















完整报告还包含以下内容,欢迎下载收藏。
2.2. 晶圆尺寸
2.3. 晶圆产能
3. 半导体制造行业竞争逻辑
4. 制造行业长期成长逻辑/未来增量空间
4.1. 长期成长逻辑
4.2. 近年来的主线,5G、IoT、车用半导体、AI 提供大增量
5. 中国半导体制造业的机会在哪里?
6. 半导体制造厂商
6.1. 台积电
6.2. 三星
6.3. 英特尔
6.4. 格罗方德
6.5. 联电
6.6. 中芯国际
6.7. 华虹半导体
6.8. 晶圆代工企业估值对比
以上是本报告部分内容,本报告共61页,完整报告可在公众号回复“智东西079”获取。
往期热门资料推荐:

原标题:《必读!61页精品报告看懂半导体制造制程进阶之路【附下载】》
本文为澎湃号作者或机构在澎湃新闻上传并发布,仅代表该作者或机构观点,不代表澎湃新闻的观点或立场,澎湃新闻仅提供信息发布平台。申请澎湃号请用电脑访问http://renzheng.thepaper.cn。





- 报料热线: 021-962866
- 报料邮箱: news@thepaper.cn
互联网新闻信息服务许可证:31120170006
增值电信业务经营许可证:沪B2-2017116
© 2014-2026 上海东方报业有限公司




