- +1
快来!福州和厦门多个单位招人!编内编外都有!
东南网是由中共福建省委宣传部主管、福建日报报业集团主办的福建官方新闻门户网站。
招!人!啦!
2020年福州和厦门
多单位招人啦!
可入编!多选择!促就业!

福建电影制片厂招12人
福建电影制片厂有限公司是福建省广播影视集团直属单位,系福建省国有全资影视制作龙头单位,建厂至今已60多年,屡获国家级荣誉。因工作需要,现向社会公开招聘合同制员工12名,招聘岗位及要求如下:
基本条件
(一)具有中华人民共和国国籍,拥护中国共产党领导,热爱社会主义,遵守中华人民共和国法律法规,具备良好的职业道德,有较强的专业技术和业务能力;
(二)身体健康,达到国家公务员考试一般体检要求;
(三)应聘者应具备全日制本科及以上学历并取得学士及以上学位,取得境外学历学位证书应提供教育部留学服务中心出具的学历学位认证书,认证书等各项资格认定截止时间为2020年8月30日。
招聘岗位、名额及要求
岗位
人数
专业要求
其他要求
影视专业
5
影视项目策划、文学编剧、制片、宣发、新媒体采编
具备影视实操能力,文字组织能力强。相关行业三年以上工作经验,有影视项目执行成功经验者优先,可适当放宽年龄条件。
项目开发
2
影视专业、
管理专业、
项目制片人专业
具备较强文字功底与业务沟通协调能力,能适应福州及平潭两地工作。相关行业三年以上工作经验,有项目开发成功经验者优先,可适当放宽年龄条件。
财
务人员
2
财务会计
相关专业
熟练掌握会计电算化工作,工作严谨,能出外勤跟随摄制组工作。有国企财务、剧组财务工作经验者优先,从业经验丰富者可适当放宽年龄条件。
出版编辑
1
编辑、采编、新闻学专业
有相关行业经验;有多媒体制作技术岗位从业经验者优先。
办公室文秘
1
汉语言文学等相关专业
具有较好的文字功底和逻辑思维能力,熟悉公文写作和电脑操作,具备良好的沟通和组织协调能力。三年以上文秘从业经验,文字能力强,公文写作经验丰富者,可放宽专业限制。
行政管理
1
法律类专业、人力资源、
管理专业
具有较好的文字功底和组织协调能力。三年以上法律、人力资源相关工作经验者优先。
报名时间
自公告发布之日起至2020年7月16日(如符合条件的应聘人选未达到相关岗位3:1比例,将适当顺延信息发布时间、报名时间或相应减少该岗位拟招聘人数)。应聘人员可将个人资料(本人身份证、个人简历、毕业证书、学位证书或相应职业资格证等相关材料复印件,毕业证书须提供“中国高等教育学生信息网”学历认证证明,应聘影视专业岗位的另提交本人成功案例不少于一件)及报名表(见附件)投寄福州市鼓楼区柳河支路1号福建电影制片厂有限公司人力资源科,邮编:350005.电子邮箱:hxsjys@fjtv.net (邮件主题请注明“应聘”及求聘岗位),联系电话:0591-83714871、83711302.谢绝来访。
福州外语外贸学院招聘专任教师25人
因学校发展需要,现面向社会公开招聘专任教师。
基本条件
1.拥护中国共产党的领导,热爱社会主义祖国,热爱党的教育事业,遵纪守法,具有良好的职业道德;
2.品行端正,有强烈的事业心和责任感,能吃苦耐劳;
3.身体健康,心理素质好,有较强的语言表达能力;
4.取得境外学历学位证书报名者应提供教育部留学服务中心出具的学历学位认证书,认证书等各项资格认定截止时间为2020年9月30日;
5.符合岗位所需的其他条件。
招聘岗位


符合条件的报考人员请于报名截止之日前将报名材料打包压缩后(压缩文件命名“应聘学院-应聘岗位-姓名-学历-毕业院校-专业”)通过电子邮件发送至岗位对应邮箱(邮件命名为“福州外语外贸学院-应聘学院-应聘岗位-姓名”)。逾期不予受理。每人限报1个岗位,报名后不可更改。应聘材料应包括:
1.《福州外语外贸学院应聘人员基本情况登记表》复制链接至浏览器下载http://www.fzfu.com/jsfzzx/info/1051/1214.htm)《福州外语外贸学院应聘人员信息汇总表》复制链接至浏览器下载http://www.fzfu.com/jsfzzx/info/1051/1215.htm);
2.个人简历;
3.证书、证件等材料扫描件或照片(压缩包形式):(1)身份证、本科以来学历学位证书、最高学历《教育部学历证书电子注册备案表》(留学人员须附教育部留学服务中心学历认定书);(2)高校教师资格证、教师系列或其他系列专业技术职务证书(若有);(3)获奖证书、职业资格证书、工作经历证明等相关材料(若有)。应聘人员应如实提交上述材料以备资格审查。弄虚作假者,一经查实即取消应聘资格;已被聘用的,予以解聘,并通知所在单位。
报名截止日期:2020年7月25日
待遇及相关福利
1.具体待遇:根据应聘者个人情况定级后确定,具体依据《福州外语外贸学院薪酬管理办法》执行;
2.在校内教工餐厅免费用餐;
3.福州市区无住房者可提供教职工周转房,具体依据《福州外语外贸学院教工宿舍管理办法》执行;
4.根据在我校工作年限给予校龄津贴;
5.每日五条线路校车由福州市区至学校往返接送;
6.其他福利享受学校教职工同等待遇。
联系方式
学校地址:福州市长乐区首占新区育环路28号
邮编:350202
联系人:许老师 办公电话:0591-27561010
官方网站:www.fzfu.edu.cn
福州市委文明办招聘2人
招聘岗位
福州市委文明办拟面向社会公开招聘新媒体工作人员(劳务派遣人员)2名。
招聘条件
一、基本原则
坚持公开、公平、公正的原则,择优聘用。
二、用人部门及办公地点
1、用人处室(科室):福州市精神文明宣传教育信息中心
2、办公地点:福州市鼓楼区乌山路92号市委大院
三、岗位职责
1.参与短视频策划、拍摄、后期编辑等工作;
2.参与“福州微文明”微信公众号等新媒体运营平台运营工作;
3.参与策划、组织协调各类网络文明创建活动。
四、岗位要求
1.拥护中国共产党的领导,热爱社会主义;遵守宪法和法律;有高度的事业心和责任感,组织纪律性强;
2.大学本科及以上学历,新闻传播学类、艺术设计类、文学类优先,有媒体工作经验者优先,户籍不限,性别不限,身体健康;
3.招聘人员需服从单位岗位分工。
五、福利待遇
薪资待遇按劳务派遣人员相关规定执行;试用合格后,予以录用,并办理五险一金;年终奖金、餐补等福利待遇按我办相关要求予以发放;享受双休日和国家法定节假日等。
六、管理模式
聘用人员实行劳务派遣制,与福州市劳务派遣有限公司签订劳动合同,实行两年一聘,试用期1个月,试用期内工资按80%计发,试用期不合格的不予继续聘用。
报名方式
一、报名方式
采用网络报名方式,不接受现场报名。
报名邮箱:fz_wenming@163.com(材料打包压缩为一个文件,邮箱主题格式为“【岗位应聘】+姓名+手机联系方式”)
二、报名时间
即日起至2020年7月22日;
三、提交材料
应聘人员身份证、毕业证书、学位证书彩色扫描件,个人简历(附近期免冠照片),作品(择优上传1-2个视频、音频等)和《应聘人员信息登记表》。应聘人员提供的证书、资料必须真实有效;
四、共分三个阶段
第一阶段:报名截止后,根据提交材料初步筛选应试者进入笔试和面试(以电话通知为准);
第二阶段:笔试+面试;
第三阶段:拟聘用人员在福州文明网http://fz.wenming.cn/予以公示(5个工作日),期间未收到任何异议的,将按照相关程序予以聘用;
五、笔试与面试地点及时间
另行通知,请保持电话通畅。
六、咨询电话
83323631;88596376(只接受工作日来电,8:30-12:00;15:00-18:00)
温馨提示
1.本次招聘采取免费报名方式;
2.未尽事宜由福州市委文明办负责解释。
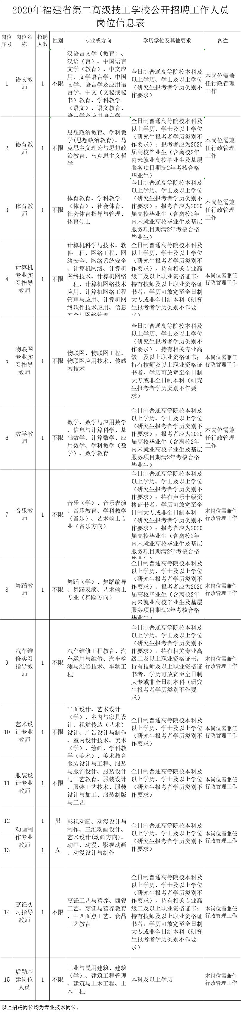
福建省第二高级技工学校招聘工作人员15名
招聘岗位及要求

1.报名时间:2020年7月10日08:00-2020年7月16日16:30。
2.报名方式:本次招聘采取网上报名的方式进行,符合条件的报考人员请于报名截止之日前通过福建考试报名网(http://fjksbm.com),提交个人信息及一张近期正面免冠证件照网上报名,并通过网络银行缴纳报名费用80元。报考人员只能选报一个岗位报名,所留联系方式应准确无误,并确保招聘期间保持通畅。
考试
考试采取笔试、面试相结合的办法。笔试内容为综合基础知识,面试采取结构化面试方式,笔试、面试、综合成绩总分均为100分。本次考试不指定考试辅导用书,不举办也不委托任何机构举办考试辅导培训班。
聘用和待遇
1.聘用
公示结果不影响聘用的,办理聘用核准手续,单位与拟聘人员签订聘用合同。
2.待遇
聘用人员纳入单位事业编制,享受国家和福建省规定的事业单位同类在职人员工资福利及社会保险等待遇。
联系方式
地址:福州市仓山区首山路首山村1号(邮编:350001)
联系人:张老师、金老师
联系电话:0591-83501479
详情点击
福建技师学院公开招聘工作人员18名
招聘岗位及要求

1.报名时间:2020年7月10日08:00-2020年7月16日16:30。
2.报名方式:本次招聘采取网上报名的方式进行,符合条件的报考人员请于报名截止之日前通过福建考试报名网(http://fjksbm.com),提交个人信息及一张近期正面免冠证件照网上报名,并通过网络银行缴纳报名费用80元。报考人员只能选报一个岗位进行报名。报考人员所留联系方式应准确无误,并确保招聘期间保持通畅。
考试
考试采取笔试、面试相结合的办法。笔试内容为综合基础知识,面试采取结构化面试方式。笔试、面试、综合成绩总分均为100分。本次考试不指定考试辅导用书,不举办也不委托任何机构举办考试辅导培训班。
聘用和待遇
1.聘用
公示结果不影响聘用的,办理聘用核准手续,单位与拟聘人员签订聘用合同。
2.待遇
聘用人员纳入单位事业编制,享受国家和福建省规定的事业单位同类在职人员工资福利及社会保险等待遇。
联系方式
地址:福建省福州市西郊荆溪光明下沙31号(邮编:350101)
联系人:李老师、黄老师
联系电话:0591-22186299
详情点击
福建省煤田地质局招聘工作人员3名
招聘岗位及要求

1.报名时间:2020年7月2日——2020年7月10日
2.报名方式:符合条件的报考人员请于报名截止之日前将报名材料报(寄)至福建省煤田地质局人事教育处(收件地址:福州市鼓楼区加洋路23号508室),逾期不予受理。
考试
考试采取笔试、面试相结合的办法。实际应聘人数与岗位拟招聘人数比例达到3:1(含3:1)方可开考,不达3:1的,按闽人发[2006]11号文件规定执行。笔试、面试、综合成绩总分均为100分。综合成绩合格线为60分。笔试内容为《综合基础知识》及写作题,面试为结构化面试。笔试时间定于2020年7月26日下午。
联系方式
地 址:福州市鼓楼区加洋路23号508室
邮 编:350005
联系人:陈先生、褚女士
电 话:0591-83393124、83307487
E-mail:meitianrs@163.com
详情点击
福州墨尔本理工职业学院招聘相关人才
招聘岗位及要求


1.报名时间:即日--2020年7月20日(招满即止)
2.应聘人员填写福州墨尔本理工职业学院招聘报名表。将应聘材料(个人简历、身份证、历次学历学位证书、在校学习成绩单、应届毕业生就业推荐表、专业技术职务资格证书、主要学术水平或科研成果的证明材料等扫描件)发送至:fmphr@fmp.edu.cn
应聘方式
1.招聘邮箱:fmphr@fmp.edu.cn。请应聘人员填写报名表并将应聘相关材料发送到招聘邮箱。文件名为:姓名+毕业学校+应聘岗位名称+高校人才网。
2.联系人及电话:林老师,0591-83760982
3.联系地址:福建省福州市闽侯县上街镇联榕路9号 福州墨尔本理工职业学院人事处1A201室(邮编350108)
4.学校网址:
http://www.fmp.edu.cn/
详情点击
福州工商学院招聘博士20名
岗位及要求

1.应聘者通过电子邮件形式提交应聘材料(电子邮件命名格式:应聘岗位+姓名+学历+职称+高校人才网)。应聘材料通过审查后,我处经办人会通知符合资质的人员来校面试考核。
2.应聘材料包括:福州工商学院应聘报名表,学历学位证书、职称证书、业绩成果等其他证明材料扫描件。
联系方式
地址:福州市永泰葛岭学院路1号福州工商学院人事处
联系人:郑老师
电话:18965018677、0591-83608888
邮箱:fzgsxy@163.com
详情点击
厦门
厦门市卫生健康委员会所属24家事业单位,因工作需要,决定面向社会公开招聘工作人员604名,其中事业编制230个岗位347名,编外及非在编65个岗位257名。
▲
优质的医疗资源
广阔的晋升空间
优厚的薪酬福利
“职”等你来!
招考平台
本次考试统一使用厦门卫生人才网 (http://www.xmwsrc.com/)进入厦门市卫生健康事业单位招聘考试系统进行网上报名,每人限报1个岗位。
招聘岗位
具体招聘岗位、招聘人数和招聘条件请登录考试系统对照查阅,同时请仔细阅读招聘简章及报考指南。
招聘流程
✔ 网上报名:
7月8日上午10:00—7月14日下午17:00,同时请及时查询资格初审结果。
✔ 网上缴费:
7月8日上午10:00—7月16日中午12:00,通过资格初审后请及时缴纳考试考务费80元/人,未缴费视为放弃报考资格。
✔ 打印准考证
2020年8月6日上午10:00起,自行登录招考系统打印开考岗位准考证或免笔试通知书。
✔ 笔试时间:
8月9日上午9:00—11:00(地点以准考证为准)
资格复核及面试、体检、考察、公示等后续环节时间安排,将在招考系统及时发布。
年龄条件
按报名截止日2020年7月14日,一般初级岗位最高年龄要求为35周岁,即1984年7月14日(不含)之后出生人员;部分岗位招聘面向具有中级及以上专业技术职务任职资格者,最高年龄要求相应放宽至40周岁(中级)、45周岁(副高)及50周岁(正高)。
各位求职的小伙伴们
下面重点要注意!
本次招聘工作将严格按照厦门市应对新冠肺炎疫情工作指挥部部署,严密落实新冠肺炎疫情防控要求,考生务必遵照疫情防控要求,提前做好行程规划和出示八闽健康码准备(下载安装闽政通APP),并按要求佩戴口罩和接受体温检测,不遵守或不配合者视为自动放弃应试资格。
招
聘
单
位
厦门大学附属第一医院
厦门大学附属第一医院是全国首家“双料”通过国际JCI认证和HIMSS EMRAM七级评审的大型综合性医院。现已形成拥有6个院区、2家护理院、6家社区卫生服务中心的医疗集团,是集医疗、教学、科研、预防、康复为一体的闽西南规模最大的三级甲等综合性医院。因医院业务发展需要,此次公开招聘工作人员103名(含下属4家社区卫生服务中心招聘工作人员13名)。
咨询电话:0592-2137792;联系人:黄老师
厦门大学附属中山医院
厦门大学附属中山医院始建于1928年,系厦门大学首家附属医院,现已发展拥有4个院区(院本部、金榜分部、厦禾分部、环东海域医院[在建])、5家社区卫生服务中心,成为集医疗、教学、科研、预防保健于一体的三级甲等综合性医院集团和国家重点大学研究型附属医院。因医院业务发展需要,此次面向社会公开招聘工作人员161名(含下属5家社区卫生服务中心招聘工作人员26名)。
咨询电话:0592-2292798;联系人:宋老师
厦门市中医院
厦门市中医院是市属三甲公立医院,编制床位1200张,是福建省乃至海西经济区中规模最大的综合性中医院之一。因医院业务发展需要,此次面向社会公开招聘工作人员105名(含下属4家社区卫生服务中心招聘工作人员20名)。
咨询电话:0592-5579785;联系人:康老师
厦门市妇幼保健院
厦门市妇幼保健院,是厦门大学附属妇女儿童医院。医院创建于1959年,是集保健、医疗、教学、科研为一体的大型三级甲等妇幼保健院。因医院业务发展需要,此次面向社会公开招聘工作人员71名。
咨询电话:0592-2663689;联系人:邹老师
厦门市仙岳医院
厦门市仙岳医院是闽西南地区唯一一所集医疗、教学、科研、预防保健于一体的大型公立三级甲等精神专科医院,是福建省目前规模最大的精神卫生中心、国家精神卫生综合管理示范区、国家精神科药物临床试验机构、国家精神科住院医师规范化培训基地、国家中医药管理局专科医院中医药工作示范单位、福建省精神医学中心建设单位、厦门医学院附属医院。因医院业务发展需要,此次面向社会公开招聘工作人员39名。
咨询电话:0592-5392677;联系人:庄老师
厦门市海沧医院
厦门市海沧医院是一所集医疗、科研、教学、急救和预防保健为一体的现代化三级综合医院。因医院业务发展需要,此次面向社会公开招聘工作人员77名。
咨询电话:0592-7702219;联系人:张老师
厦门大学附属心血管病医院
厦门大学附属心血管病医院是一所致力于建设“海西一流、国内先进、与国际接轨”的国家重点大学研究型附属医院,五缘湾新址兼具先进性与人性化,是市委、市政府为民办实事重点工程。因医院业务发展需要,此次面向社会公开招聘工作人员25名。
咨询电话:0592-2993005;联系人:翁老师
厦门市疫病预防控制中心
厦门市疾病预防控制中心是厦门市卫健委直属的财政核拨公益性事业单位。因工作需要,此次面向社会公开招聘工作人员3名。
咨询电话:0592-2020871;联系人:林老师
厦门市医疗急救中心
厦门市医疗急救中心是厦门市卫健委所属财政核拨的事业单位,主要承担全市院前医疗急救、突发公共医疗卫生事件的紧急医学救援,重要会议、重大活动的医疗应急保障,开展急救知识普及和技能培训等。因业务发展需要,此次面向社会公开招聘工作人员5名。
咨询电话:0592-6295187;联系人:李老师
厦门市中心血站
厦门市中心血站是厦门市卫健委直属的财政核拨公益性事业单位,主要承担全市无偿献血招募、血液采集、血液制备、血液检测与供应、医疗用血业务指导与质量控制等。因业务发展需要,此次面向社会公开招聘工作人员14名。
咨询电话:0592-2291223;联系人:周老师
厦门市健康医疗大数据中心
厦门市健康医疗大数据中心(厦门市医药研究所)是国家首批健康医疗大数据中心试点之一,是健康信息化建设、临床药物和器械研发的新型科研机构,是厦门市健康产业的孵化中心。中心负责全市健康医疗大数据平台的组织建设和应用示范,是中国循证医学真实世界数据研究基地(厦门)。因业务发展需要,此次面向社会公开招聘工作人员1名。
咨询电话:0592-5957221;联系人:刘老师
来源:福建新闻联播、福州晚报、厦门卫健委官网
相关推荐
感谢您的阅读
原标题:《快来!福州和厦门多个单位招人!编内编外都有!》
本文为澎湃号作者或机构在澎湃新闻上传并发布,仅代表该作者或机构观点,不代表澎湃新闻的观点或立场,澎湃新闻仅提供信息发布平台。申请澎湃号请用电脑访问http://renzheng.thepaper.cn。





- 报料热线: 021-962866
- 报料邮箱: news@thepaper.cn
互联网新闻信息服务许可证:31120170006
增值电信业务经营许可证:沪B2-2017116
© 2014-2026 上海东方报业有限公司




