- +1
正略钧策:交通投融资平台企业,如何抓住“新基建”风口
为适应社会经济发展、满足转型需求,中央在2020年初持续密集部署并推进5G网络、大数据中心等新型基础设施建设,从而掀起一股“新基建”热潮。对于助力交通运输业创造“中国速度”的交通投融资平台企业而言,应把握“新基建”所带来的新机遇,为发展提供更多元的融资环境,以推动企业持续改革创新。正略咨询基于“新基建”的内涵及政策解读,对传统行业转型升级赋能进行讨论,并深入分析“新基建”对交通投融资平台企业的创新机会。
一、“新基建”内涵与政策分析
01、国家发改委对“新基建”的官方定义
2020年4月20日,国家发改委对“新基建”做出了正式、明确的官方定义:新型基础设施是以新发展理念为引领,以技术创新为驱动,以信息网络为基础,面向高质量发展需要,提供数字转型、智能升级、融合创新等服务的基础设施体系。新型基础设施体系主要包括三方面内容:
一是信息基础设施。主要指基于新一代信息技术演化生成的基础设施,比如以5G、物联网、工业互联网、卫星互联网为代表的通信网络基础设施,以人工智能、云计算、区块链等为代表的新技术基础设施,以数据中心、智能计算中心为代表的算力基础设施等。
二是融合基础设施。主要指以深度应用互联网、大数据、人工智能等技术为支撑的传统基础设施,通过转型升级进而形成的融合基础设施(包括智能交通基础设施、智慧能源基础设施等)。
三是创新基础设施。主要指支撑科学研究、技术开发、产品研制且具有公益属性的基础设施,比如重大科技基础设施、科教基础设施、产业技术创新基础设施等。
新基建作为新兴产业,一端连接着巨大的投资与需求,另一端连接着不断升级的消费市场。在稳投资、促消费、助升级、培育经济发展新动能等方面潜力巨大,是应对经济下行压力、化解疫情不利影响的重要方法,有利于推动我国经济社会繁荣发展。
02、从中央到地方频频“发声”新基建政策导向明确
随着党中央和国务院重视程度不断加强、相关政策路线图日趋清晰,各地相关政策在中央的引领下相继落地,新基建领域逐渐形成了“中央号召、地方政府跟进”的新局面。
(1)国家层面“新基建”行业相关政策
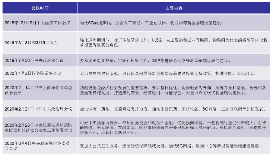
2018年12月,中央经济工作会议上明确了5G、人工智能、工业互联网等新兴基础设施建设的定位,首次提出“新基建”概念,并于2019年被写入国务院政府工作报告。2020年,受技术日益成熟及疫情催化的影响,“新基建”在中央多次会议及政策中被频繁提及,已成为中国未来发展的关键要素。

表1:2018年以来中央层面“新基建”相关政策梳理
(2)地方层面“新基建”行业相关政策
1.受到中央政策的引领,各地新基建相关政策相继落地
根据2019年政府工作报告,北京等10省市要求推动人工智能发展,北京等7省市表示要加强工业互联网的建设,辽宁等6省市提出发展物联网,辽宁、黑龙江、江苏、福建、安徽、河南、四川、广西等至少8省份提出加快5G商用步伐,湖北要求加快5G产业化进程,北京、湖南提出将加快5G新型基础设施建设。
根据2020年政府工作报告,上海将“提升新一代信息基础设施能级,推进5G网络市域全覆盖”;贵州提出“超前谋划、大力推进新型基础设施建设”的目标;湖北将“加快5G、工业互联网、冷链物流等新型基础设施建设”;内蒙古则“布局5G通信应用和大数据、区块链、物联网、人工智能等产业”;陕西提出“推动新一代信息技术、大数据、人工智能等新兴产业加快发展”。其中,5G作为新基建之基础受到最广泛的重视。

表2:地方层面主要“新基建”行业相关政策汇总
2.各省加大新基建落实力度,新基建进入省重点建设项目
2020年,各省重点建设项目偏重于新基建项目。3月4日,湖南省发改委公布今年首批105个省重点建设项目清单,总投资额近万亿元,其中基础设施项目共75个。3月5日,广东省发改委发布《2020年重点建设项目计划》,提出2020年共安排省重点项目1230个,总投资5.9万亿元,其中基础设施建设项目聚焦于城际轨道、5G通信等;江苏、浙江、江西、山东等省所公布的重点项目清单均对城际轨道、高铁、新型信息通信等新基建进行了强调;浙江省正在制定新型基础设施建设投资指导意见;重庆提出“完善人工智能、智慧广电等新型基础设施”;新疆提出“推进人工智能、工业互联网、物联网等新型基础设施建设”。
二、新基建为传统行业转型升级赋能
“新基建”的落地除了为传统产业带来通信连接和管理方面的优势外,还将驱动跨行业之间的融合创新,形成新的产品服务、生产体系和商业模式。
01、传统制造业加快数字化转型
近年来,迎合包括工业互联网在内的智能化浪潮成为企业新的发展方向。今年初,受新冠肺炎疫情影响,诸多制造业企业物流不畅、原材料供应中断,而工业互联网平台对助力企业复工复产有着明显优势。
首先,工业互联网连接工业经济全产业链,能够将工业大数据与业务系统结合,实现全价值链的数据融合、挖掘和利用。
其次,传统制造发展逐渐趋向于无人化、少人化、智能化,有利于实现柔性化生产、降低人工成本和提升效率。
最后,企业可以牢牢把握5G硬件设备建设机遇,以5G相关的关键零部件作为发力点,快速找到合适的产业场景,采取灵活方式参与工程项目,打开视野和渠道。
在工业互联网运用方面重庆市是典型案例之一。重庆工业门类齐全,工业互联网应用场景丰富,众多企业已完成了入驻。例如,由海尔创立、具有自主知识产权的平台企业卡奥斯,其在进驻重庆的一年间,已服务200余家企业应用工业互联网平台,营收达5000余万元。阿里飞象、智能云科等一大批工业互联网平台也在助力重庆实现“智能制造”。另外,政府方面,重庆相关部门也宣布将于今年完成工业互联网十大平台的培育,形成龙头平台引领、细分领域和专业平台同步发展格局,通过工业互联网平台赋能,推动产业整体转型升级。
02、“新基建”加速推进智慧民航
数字化已成为全球航空业公认的新价值增长点,受益于中国的经济和互联技术发展影响而成长起来的巨头企业已走在了世界前列。航空公司、机场单位及空管等民航业主体可通过自身的数字化转型和智能化升级,提升飞机运行安全、运行效率和生产组织能力,推动行业高质量发展。
今年5月,中国民航行李全流程跟踪系统试点航线服务在北京首都机场等多个机场试点运行,尝试解决行李错运和漏运等民航业难题。目前,中国民航首批上线的“三线六点”工作已基本完成,其中,在国航的“北京首都-重庆”、东航的“上海虹桥-深圳”试点航线上,旅客已经可以通过航企APP对值机、安检、分拣、装车、装机、到达六个行李托运节点进行实时查询。新基建技术的引入为提升服务质量,加速建设覆盖全国的民航行李运输服务网奠定了坚实的基础。
根据民航局“三步走”战略,2021年底全国千万级机场间的国内航线将实现行李全流程跟踪,2025年年底在完成国内航线全覆盖的同时突破至国际航线领域。
03、“新基建”助力乡村振兴
打造数字化农业,是农业新基建的一项重要内容。近期,农业农村部、中央网信办联合印发了《数字农业农村发展规划(2020-2025)》,对推动信息技术与农业农村全面深度融合、引领驱动乡村振兴具有重要意义。
近年来,福建省南平市在省级现代农业智慧园建设、农业物联网应用建设、农业信息进村入户建设和开展智慧农业相关业务工作等方面,做了大量富有成效的工作。截至目前,南平市已建成5个省级智慧农业园,12个省级农业物联网示范点,15个市级智慧农业园,18家市级物联网示范企业,25家县级农业物联网应用示范企业,该市规模化生猪企业基本实现了全程物联网监控。
大力推动5G、大数据、人工智能等新一代信息技术助力农业向网络化、智慧化、数字化转型,将极大提升农业发展效率、加速变革“数字农业”建设。
三、新基建对交通投融资平台企业的创新机会
01、新基建是交通投融资平台转型的新契机
当前,疫情逐渐得到控制,企业有序复工复产,中央出台财政金融政策,引领扩大内需,刺激消费投资,推进经济稳步复苏。新基建成为焕发经济活力的强心针,不但有助于保增长、保就业,还能优化产业结构,推进创新创业,促进新产业新领域发展,提升国家竞争力。城投公司面临着国家对地方政府债务管理限制的压力,急需寻求新的利润增长点。而新基建恰恰为交通投融资平台转型带来难得机遇。
交通投融资平台,作为城建及产业市场化融资的一条重要“渠道”、基础设施投资建设运营的“主力军”、城市综合运营的“服务商”,步入由政策和市场带来的融资和转型的时间窗口后,应化解隐性债务卸掉包袱,主动转型,实现投资和融资的良性循环,在助力区域经济发展中有所作为。所以,在政策和市场转型的时间窗口,交通投融资平台企业要积极改革转型,参与到新基建的队伍中。
02、“新基建”时代交通投融资企业该把握哪些机遇
作为基础设施投资建设运营的“主力军”,交通投融资平台企业在“新基建”领域,也必将发挥重要作用。把握“新基建”带来的创新和转型机会,可以从以下几个领域入手:
(1)发力于高科技的新基建
致力于城际高速铁路和城际轨道交通建设、信息化与轨道交通的深度融合有利于提升城市交通基础设施智能化水平。交通投融资平台企业应将推动大数据、互联网、人工智能、区块链、超级计算等新技术与交通行业深度融合,推进数据资源赋能交通发展,加速交通基础设施网、运输服务网、能源网与信息网络融合发展,构建先进的交通信息基础设施。
此外,平台公司要深入思考自身的优势和胜任能力,在具有比较优势的前提下,选择合适的进入方式,积极更新业务模式,引入科技创新人才;在推进项目进程中,构造新基建产业链,将平台打造成为集融资、基建、运营、科技创新于一体的集团化控股公司。
(2)注重传统基建的智能化改造
对于投资规模仍占据优势比例的传统“铁公基”(铁路、公路、基础设施)来说,如何把握更多机遇取决于“铁公基”能否完成与新基建的完美融合。
一方面,在引入新基建相关技术后,高速公路等传统基建在道路建设、运营品质以及智慧交通服务水平等将得到跨越式提升;另一方面,新基建强大的产业培育和拉动作用,将极大拓展高速公路的功能性和收益性,带来资产价值和社会效益的增长。交通投融资平台企业需要提升相应系统的运营管理服务,利用城投平台已有的组织架构和盈利能力,创新经营模式、提升收入质量、积极加入新型基础设施建设,参与收益平衡、稳定回报的投资项目,提高收入稳定性。
(3)旧基建领域补短板
近年来,我国交通客运量逐年增加,但是高速公路等传统基建仍存在供需和覆盖面等方面不平衡、结构性矛盾突出、运输生产规模化、集约化水平低、市场机制不健全等短板。为及时有效地弥补短板,交通投融资平台企业可合规有序地利用PPP模式推进交通基础设施建设(如重点扶贫地区),并不断进行探索创新。为摆脱地方政府债务限制的束缚,平台公司可通过组建高速公路公司,采用资产重组、债转股、并购、上市等方式,做大做强企业的整体实力,提高企业资信级别,提升平台公司投融资实力。
同时,企业可大力推进交通与旅游、物流、互联网、新能源、金融等其他产业融合发展,发行以未来公路收费为基础资产的资产证券化产品,用新的产业形态来盘活存量收费公路资产。另外,交通投融资平台企业可以有效利用外资及民营资本投入高速公路的建设与发展。
03、交通投融资平台企业如何抓住“新基建”风口
交通投融资平台企业在开展“新基建”时,应争取在政策、管理、数据资源和场景资源等方面的有利条件,与通信运营商、互联网科技企业等其它智慧城市参与者形成错位竞争、合作发展的格局。
1.交通投融资平台企业要在资源掌控和业务发展等方面抢占有利位置。一方面,依托良好的政企关系,充分利用政策资源,把重心放在投融资建设模式方面以争取政策支持;另一方面,要充分挖掘利用政府政务和市属国企的场景资源,支持数字政府建设,推动国企数字化转型,助力区域性国资国企综合改革,为城市治理现代化赋能。
2.交通投融资平台公司应充分利用其强大的动员能力与执行能力优势,有效推进网格化管理,实现城市建设与管理的统一,为发展城市管理业务提供有利条件。
3.交通投融资平台企业要整合市区政府部门和市属国企资源,建设城市大数据中心,打造数据共享交换平台,提升数据挖掘分析能力,构建集约化的大数据存储计算支撑体系。同时,平台可主动承担城市大数据的收集和管理工作,将数据资源资产化,加强数据资产运营能力,以此作为平台转型方向,使数据成为新的盈利来源。
4.在“新基建”时代,交通投融资平台公司将成为主导者和集成者,以“云-网-端”等基础设施建设为基点,结合既有业务板块,拓展“新基建”建设以及智慧城市运营业务。在此背景下,交通投融资平台企业可以逐步由城市建设开发主体向城市综合运营商转变,增强业务运营能力,参与收益平衡、稳定回报的投资项目,提高收入稳定性,实现可持续经营,从而更好地承接政府任务、履行社会责任。
5.交通投融资平台企业在激烈的市场竞争中应通过积极改革自身经营治理,有效提升竞争力。平台应通过树立品牌意识,提升专业化管理能力,促进企业投资主体多元化;进而企业可以通过并购、重组、混改等方式,吸收外部优质新基建资源。
四、结语
正略咨询认为交通运输投融资企业参与新基建应满足行业发展需求与发展实际,深化交通运输投融资体制机制改革,支撑交通运输高质量发展;同时结合自身定位和未来规划,积极筛选合适的“新基建”项目,力推转型升级,成为稳定经济和地方发展的生力军。
本文为澎湃号作者或机构在澎湃新闻上传并发布,仅代表该作者或机构观点,不代表澎湃新闻的观点或立场,澎湃新闻仅提供信息发布平台。申请澎湃号请用电脑访问http://renzheng.thepaper.cn。





- 报料热线: 021-962866
- 报料邮箱: news@thepaper.cn
互联网新闻信息服务许可证:31120170006
增值电信业务经营许可证:沪B2-2017116
© 2014-2026 上海东方报业有限公司




