- +1
劲爆!挑战富士康,A股科技龙头将成内地首家iPhone代工厂!股价暴涨超50倍,女老板是最牛打工妹…

科技龙头股立讯精密传来劲爆消息!
立讯精密7月17日晚间发布公告称,立讯精密及其控股股东立讯有限公司将出资33亿元人民币(约合4.72亿美元)全资收购纬创资通两家全资子公司100%的股权。
交易完成后,立讯精密将会成为苹果公司的首家中国内地代工厂商。而未来的目标,可能是挑战富士康。
立讯收购纬创iPhone生产线
成为苹果新供应商
17日晚间,A股上市公司立讯精密发布公告称,公司拟与控股股东立讯有限共同出资,以现金收购WIN直接及间接控制的全资子公司纬创投资(江苏)有限公司及纬新资通(昆山)有限公司100%股权。
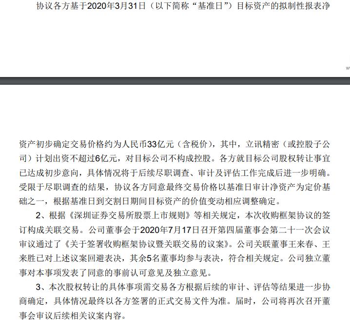
除公司及立讯有限外,可能存在其他潜在第三方共同参与此次收购。目标资产初步确定交易价约33亿元。立讯精密(或控股子公司)计划出资不超6亿元,对目标公司不构成控股。
如收购成功,可拓宽公司现有产品销售渠道。


纬创也在一份电子邮件发表声明中提到,这笔交易还有待监管部门的批准,预计于今年年底前完成。目前,纬创是仅有的三家 iPhone 代工制造商之一,其他两家分别是和硕科技和富士康集团,其中纬创的规模最小。此次交易也意味着和硕科技和富士康集团这两大代工厂将迎来新的竞争对手。
据悉,此次立讯精密的收购对象是纬创集团在中国大陆的两家子公司。通过收购这些子公司,立讯精密将控制纬创集团在中国江苏省昆山的苹果手机装配厂,继而在苹果供应链中占得一席之地。
当前,纬创是仅有的三家iPhone代工制造商之一,规模小于和硕和富士康。该公司宣布,已同意以33亿元人民币的价格将华东地区的两家子公司出售给立讯精密。
分析人士称,这笔交易对立讯精密来说是一次胜利。该公司生产从电缆、充电器到天线的配件和零部件,也是世界上最大的苹果AirPods无线耳机制造商。AirPods这项利润丰厚的业务帮助立讯精密成为2019年亚洲股市表现最好的公司之一。与此同时,苹果也在积极寻找中国大陆的合作伙伴。
纬创的一位代表称,出售给立讯精密的昆山工厂主要生产智能手机、笔记本电脑和联网设备。将来,纬创将把其中一些产品的生产转移到中国其他地区。
对于这笔交易,有分析人士称:“收购纬创的iPhone业务部门后,立讯精密如今成为了iPhone的组装厂商,这将首先对和硕在中国的iPhone业务构成威胁。”
立讯精密要挑战富士康?
董事长曾是第一批员工
在宣布收购纬创集团前,立讯精密就已经是苹果AirPods和Apple watch的主要组装合作伙伴。但显然这家公司不满于现状,还有着更大的野心。此次立讯精密有意入局富士康最为核心的iPhone组装业务,使得业界认为目前立讯精密正在挑战富士康,逐渐向另一个“中国鸿海”的目标挺进。
值得一提的是,立讯精密的创始人王来春与富士康集团以及该集团的创办人郭台铭有过一段很深的渊源关系。
早在富士康首次来到深圳建厂时,王来春就成为富士康在内地工厂的第一批工人。吃苦耐劳的王来春,在富士康的工作一做就是10年,在此期间,王来春也由一个普通的流水线工人成长成为掌管上千人的课长。这也是当时内地员工在富士康所达到的最高职位。但在1997年,王来春却决定辞职创业,1999年与哥哥王来胜出资购买了香港立讯公司。
而后,王来春辞职创业之初,立讯精密在订单和资金上都得到郭台铭及其胞弟郭台强的有力支持。有数据显示,在立讯精密发展初期,有50%的营收都是由富士康所贡献。
一位手机供应链人士这样形容富士康和立讯精密的关系:“原来,郭台铭把立讯精密当作小弟来扶持。现在立讯长大了,不想做小弟了。”
目前,立讯精密市值达到近4000亿元,比富士康母公司——鸿海集团约12199亿台币(折合人民币2800亿元)的市值高出很多。比工业富联当前市值2976亿元也高出了不少。


2019年,公司实现营业收入625.16亿元,同比增长74.38%,净利润、扣除非经常性损益的净利润(简称扣非净利润)47.14亿元、44.36亿元,同比增长73.13%、73.69%。营业收入、净利润、扣非净利润的同比增速都超过了70%。在过去十年中,立讯精密的营收已经从2010年的10.10亿元增长到2019年的625.16亿元。
最牛"打工妹"
立讯的老板王来春初中毕业后,曾经在富士康打工十年,然后成就了自己的电子产品制造的王国。

1988年10月,富士康在深圳西乡崩山脚下建立海洋电子接插件厂,从广东澄海、潮州、丰顺等地招来首批150名员工。
21岁的王来春从澄海来到富士康海洋厂做了一名普通作业员。那时的海洋厂不但环境恶劣,生活工作条件差,管理还很严格,有不少人受不了就离开了。下班了,别人都走了,她还留下来工作。管理干部不断表扬她,次数多了,她不好意思,也不希望因此跟其他工友产生距离,就下班先回到宿舍,等半夜人少了,再去偷偷加班。
王来春坚持了下来,凭着执着和吃苦耐劳的精神,在富士康的10年间,从底层员工的身份一跃进入到了管理层,做到了当时大陆员工在富士康的最高职位——课长。
1999年,王来春32岁,前途一片光明,但她却离开富士康。她与哥哥王来胜出资购买了香港立讯公司,干起跟富士康一样的老本行业务:研发、生产、销售各种电子连接线、连接器。
立讯精密2001年起开始承接国际订单,并通过香港立讯委托国内来料加工生产,所生产的连接器产品通过富士康的加工组装应用于众多国际知名品牌的3C电子产品,富士康由此也成为了王来春公司的第一大客户。
2004年,王来春回到深圳创办立讯精密。富士康依然是为其贡献超过50%营收的核心客户。2010年,立讯精密在深圳挂牌上市,王来春个人身价达到23亿。曾经的打工妹,登上了中国富豪榜。
立讯能够快速起飞,主要还是因为富士康和苹果,2011年,苹果与立讯在一部分零部件领域启动交易。立讯目前的迅速扩张在很大程度上是因为2017年获得无线耳机“AirPods”的生产订单。该公司深受苹果的信赖,2017年苹果首席执行官(CEO)蒂姆·库克到访江苏省昆山市的立讯工厂时称赞其为“超一流的工厂”。
自2010年上市以来,立讯精密股价已经上涨了超50倍。


公募基金重仓股,陈光明旗下基金一季度大幅加仓
立讯精密也一直是公募基金扎推投资或重仓持有,其中不乏知名基金如陈光明旗下的睿远基金就大幅加仓并重仓持有。
根据Wind资讯对基金一季报统计,截至今年一季末,超过600只各类公募基金重仓持有立讯精密,合计持股7.58亿股,重仓市值达133亿元。其中合计重仓持股超千万股的基金公司达22家,以华夏基金重仓持有最多,达1.1亿股。东方证券资管、银华基金、泓德基金、融通基金、富国基金等也重仓较多。



中国基金报:报道基金关注的一切
Chinafundnews
长按识别二维码,关注中国基金报
原标题:《劲爆!挑战富士康,A股科技龙头将成内地首家iPhone代工厂!股价暴涨超50倍,女老板是最牛打工妹!公募大佬重仓》
本文为澎湃号作者或机构在澎湃新闻上传并发布,仅代表该作者或机构观点,不代表澎湃新闻的观点或立场,澎湃新闻仅提供信息发布平台。申请澎湃号请用电脑访问http://renzheng.thepaper.cn。





- 报料热线: 021-962866
- 报料邮箱: news@thepaper.cn
互联网新闻信息服务许可证:31120170006
增值电信业务经营许可证:沪B2-2017116
© 2014-2025 上海东方报业有限公司




