- +1
深入解读药品说明书,酒石酸美托洛尔与琥珀酸美托洛尔之大不同
作者:Gcplive
来源:药评中心
(转载不得修改图片)
一、适应症
高血压、心绞痛、心肌梗死、心力衰竭、肥厚型心肌病、主动脉夹层、心律失常、甲状腺功能亢进、心脏神经官能症等。
——心脏神经官能症:是神经官能症的一种特殊类型,以心血管系统功能失常为主要表现,常见心悸、心前区疼痛、胸闷气短、呼吸困难、头昏失眠、多梦等。大多发生于青壮年,多见于女性,尤其是更年期女性。
解读:
1.哪些高血压患者,不宜选用美托洛尔?
美托洛尔属于选择性β1受体阻滞剂,主要通过抑制过度激活的交感神经活性、抑制心肌收缩力、减慢心率发挥降压作用。
β受体阻滞剂应用推荐用于:静息心率>80次/分的高血压患者;合并冠心病的高血压患者;合并心力衰竭的高血压患者;合并心肌梗死的高血压患者。
不建议作为≥60岁老年无合并症的高血压患者的常规一线降压药物;不推荐作为合并糖尿病或血脂异常的高血压患者的首选药物。
接受β受体阻滞剂治疗的患者应重新调整口服降糖药的剂量。
2.五类常用降压药的强适应症?
CCB:二氢吡啶类钙通道阻滞剂(地平类),ACEI:血管紧张素转化酶抑制剂(普利类),ARB:血管紧张素受体拮抗剂(沙坦类),βB:β-受体阻滞剂(洛尔类)。
二、用法用量
美托洛尔的剂量应个体化,以避免心动过缓的发生。
酒石酸美托洛尔片应空腹服药,进餐时服药时美托洛尔的生物利用度增加40%;
琥珀酸美托洛尔缓释片最好在早晨服用,同时摄入食物不影响其生物利用度。
解读:
1.酒石酸美托洛尔片,为什么要空腹服用?
酒石酸美托洛尔片药品说明书上说:应空腹给药,但后面又说进餐时服药生物利用度可增加40%。为什么呢?
第一,美托洛尔常见不良反应:疲劳、头痛、头昏;常见严重副作用:肢端发冷、心动过缓。心动过缓可以致命。
第二,美托洛尔的降压作用与血药浓度不平行,但降心率作用与血药浓度呈直线关系。
第三,虽然食物可增加酒石酸美托洛尔的生物利用度,但不同种类的食物、不同的进餐量,对美托洛尔吸收的影响程度不同,容易导致血药浓度波动,增加其心动过缓的用药风险。
因此,酒石酸美托洛尔片应空腹服用。
酒石酸美托洛尔片的给药频次通常为一日2次,第一次可在早餐前0.5小时服用,第二次可在晚餐后2小时服用。
特别提醒:
美托洛尔整个撤药过程至少用2周时间,剂量逐渐减低,直至最后减至25mg。
2.琥珀酸美托洛尔缓释片,为什么可以掰开服用?
琥珀酸美托洛尔缓释片不受食物影响,而且可以掰开服用,但不能咀嚼或压碎。为什么呢?
第一,琥珀酸美托洛尔与酒石酸美托洛尔的溶解度不同。琥珀酸美托洛尔易溶于水,酒石酸美托洛尔极易溶于水,而且溶液的pH值不同。
第二,琥珀酸美托洛尔缓释片是由琥珀酸美托洛尔微囊化的颗粒组成,每个颗粒是一个独立的贮库单位。每个颗粒用聚合物薄膜包裹,以控制药物的释放速度,药物的释放不受周围液体pH值的影响。可以几乎恒定的速度释放约20小时。血药浓度平稳,作用超过24小时。
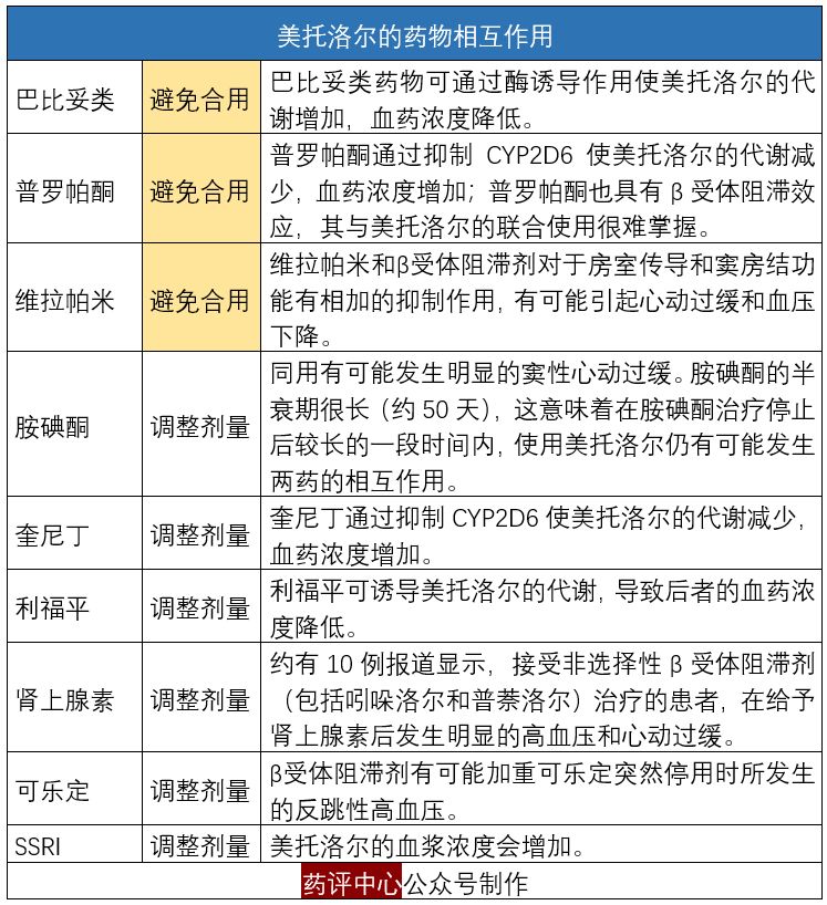
三、相互作用
美托洛尔由肝药酶CYP2D6代谢。
美托洛尔不仅可发生药动学方面的相互作用,也可发生药效学方面的相互作用。

酒石酸美托洛尔片与琥珀酸美托洛尔缓释片的药物相互作用相同。
1.环丙沙星
结果:合用可增加美托洛尔的血药浓度,导致低血压和心动过缓。处理:合用时应监测血压和心率。
2.非甾体抗炎药:
结果:合用可削弱美托洛尔的降压作用。处理:合用时应监测血压,必要时调整美托洛尔的剂量。
吲哚美辛可抵消β受体阻滞剂的抗高血压作用;未发现双氯芬酸、舒林酸与β受体阻滞剂有相互作用。
塞来昔布通过抑制CYP2D6,可显著降低美托洛尔的代谢。
3.西咪替丁
结果:合用可增加美托洛尔的血药浓度。处理:合用时应密切监测心功能,必要时应调整剂量。
4.抗酸药
结果:美托洛尔与抗酸药以及含有含有铝或者镁盐药物同用时,会增加美托洛尔的生物利用度。处理:尽量避免合用。
5、苯海拉明
结果:合用可增强美托洛尔的药效,增加不良反应发生的风险。处理:合用时美托洛尔应减量,并监测心功能。
收听药评中心,每天都能进步一点!
原标题:《深入解读药品说明书,酒石酸美托洛尔与琥珀酸美托洛尔之大不同!》
本文为澎湃号作者或机构在澎湃新闻上传并发布,仅代表该作者或机构观点,不代表澎湃新闻的观点或立场,澎湃新闻仅提供信息发布平台。申请澎湃号请用电脑访问http://renzheng.thepaper.cn。





- 报料热线: 021-962866
- 报料邮箱: news@thepaper.cn
互联网新闻信息服务许可证:31120170006
增值电信业务经营许可证:沪B2-2017116
© 2014-2026 上海东方报业有限公司




