- +1
干货 | “国内大循环”:核心思路、路径及投资机会

总书记在参加全国政协十三届三次会议的经济界委员联组会时指出,面向未来,我们要把满足国内需求作为发展的出发点和落脚点,加快构建完整的内需体系,大力推进科技创新及其他各方面创新,加快推进数字经济、智能制造、生命健康、新材料等战略性新兴产业,形成更多新的增长点、增长极,着力打通生产、分配、流通、消费各个环节,逐步形成以国内大循环为主体、国内国际双循环相互促进的新发展格局,培育新形势下我国参与国际合作和竞争新优势。
新形势下,总书记的这一论述不是简单的针对当前产业链供应链因疫情而中断所采取的权宜之计,而是在中国经济迈向高质量发展关键阶段的强国方略;不是因个别国家企图与我脱钩、对我围堵而迫不得已的内敛收缩,而是筹划以更深层次的改革、更高水平的开放加快形成内外良性循环的战略抉择。站在百年未有之大变局的历史关口,展望“十四五”,构建完整的内需体系、加快形成国内国际双循环相互促进新格局应当成为我们谋划中国经济下一程的重点内容。
全面准确理解“构建完整的内需体系”的内涵
“完整的内需体系”不是简单的讨论内需是什么,而是要在深刻把握“构建完整的内需体系”的时代背景,从形成内需需要什么样的基础、什么样的条件、有什么样的机制等维度,系统理解“内需体系”的丰富含义。
(一)构建完整的内需体系,要以稳定市场预期、提高社会资本投资积极性为着力点
企业家愿不愿意扩大再生产、愿不愿意从事创新性的冒险活动,与其对经济的预期、市场竞争是否公平、产权是否得到有效保护有关。判断民营企业投资积极性有一个核心指标:就是全部民企的净资产增长率。每年有多少企业利润未分配、留存下来成为净资产,有多少社会股权资本注入实体产业。如果一个地方每年的民企仅仅是总资产在增加,净资产不增加,则说明负债在增加,经济杠杆率在增加,有可能产生泡沫。如果全社会企业尽管有利润但净资产在减少,就说明有更多的企业在亏损或者是有企业在转移资产。
当前,广大民营企业受疫情冲击最为严重,最为关键的是要采取措施稳定民营企业家的信心、营造中国经济长期向好的预期。而关键之关键在于落实好总书记在民营企业座谈会上提出的六条要求:一要切实减轻企业税费负担;二要采取措施解决民营企业融资难融资贵的问题;三要营造公平的竞争环境,特别是鼓励民营企业参与国有企业改革;四要完善政策执行方式,将“加强产权保护”落到实处;五要构建亲清新型政商关系;六要保护企业家人身和财产安全。落实了这六条,海量的民间资本一定会再次活跃起来。
(二)构建完整的内需体系,须以供给侧结构性改革为主线,提高资源配置效率
根据经济学理论,作为内需的主体,消费和投资之间应当有个合理的比例关系。而这又取决于供给侧与需求侧之间能否有效衔接、动态匹配,取决于资源配置的效率。当前,针对消费升级的趋势,我们供给侧存在不少短板:比如在要素市场,资金、土地、劳动力等要素合理流动仍存在不少障碍;在产品市场,物流成本仍然过高、农村市场与电商对接仍存在最后一公里的问题;在服务市场,受疫情影响,餐饮、商场、文化、旅游、家政等生活服务业遭受重创,教育、医疗、养老等领域改革有待深化。
对此,中央提出了进一步推进要素市场化配置改革,建设更加完善的社会主义市场经济体制的意见,就是要通过深化供给侧结构性改革,提高供给侧与需求侧匹配的灵活性,提高资源的配置效率。
(三)构建完整的内需体系,要以就业扩大和居民收入的持续提高为基础
内需的基础在收入,在就业。没有就业,没有收入,内需就无从谈起。我国现有4亿中等收入群体,同时还有6亿中低收入人群。当前,新冠疫情对实体经济的冲击已对民生就业带来巨大影响,失业率冲高,部分群众收入下降,一些贫困人口脱贫后返贫压力加大。
在此情况下,要进一步健全鼓励就业、促进就业的相关政策,加快形成以就业带动就业的新格局;要深化收入分配体制改革,进一步降低个人所得税率,提高劳动报酬在国民收入中的一次分配比重,在未来若干年内将4亿中等收入人群实现倍增,将6亿低收入人群减半。以此为基础,形成以中高收入人群消费为引领、中低收入人群消费为基础并逐步提升的消费结构。
(四)构建完整的内需体系,须更好发挥政府在扩大内需、维护市场中的作用
政府在扩大内需中可以有两个直接作用:一方面,通过政府采购形成当期消费需求;另一方面,通过政府支持的公共投资来形成有效投资需求。目前,这两方面都有改革的空间。要以建立健全政府采购政策落实机制为切入点,进一步发挥政府采购对扩大内需的促进作用、引导作用;提高和优化公共投资效率及结构,更多投向市场不能有效配置资源的公共卫生、城乡基础设施、生态环境保护、重大科技进步等公共领域,发挥公共投资对总需求的乘数作用。
同时,还应注意到政府与市场不是简单的替代或互补关系,强市场需要健全的法治体系,“有为政府”能更好地维护和催生“高效市场”。“更好发挥政府的作用”的一个目标就是“让市场在资源配置中起决定性作用”。“有为政府”和“高效市场”二者是“和谐社会”的基础,共同为“和谐社会”提供法治支撑和充分就业。
(五)构建完整的内需体系,须形成内需外需兼容互补、国内国际双循环相互促进的新格局
不能仅仅就内需谈内需。在开放经济条件下,内需的形成和有效供给也依赖于国际产业链、供应链的畅通和协同。在新冠疫情重挫全球贸易投资的大背景下,中国仍将会持续扩大进口以满足国内多样化个性化需求、仍将会以开放的姿态深度融入全球产业链供应链。中国是拥有14亿人口、4亿中等收入群体的超大市场,现在正好跳过了中等收入陷阱,进入了1万至3万美元的发展阶段,潜在的经济活力和发展的余地、空间还是非常大的。
今后几年,我们自身的内循环就可以把中国经济正常的拉动百分之几的增长,而且还可以通过增加进口拉动周边国家、国际社会,进而带动世界经济的复苏,拉动国际经济大循环,进而形成国内国际双循环相互促进的新格局。
深化改革加快疏通国内大循环
总书记指出,我国经济潜力足、韧性强、回旋空间大、政策工具多的基本特点没有变。
从近期看,构建完整的内需体系需要尽快疏通影响国内大循环的堵点,促进国内大循环。一是要牢牢抓住创新这个驱动发展的不竭动力,尽快打通支撑科技强国的全流程创新链条,以创新创业引领内循环;二是要抢抓新一轮科技和产业革命新机遇,以新基建推动数字技术产业化、传统产业数字化,以数字经济赋能内循环;三是要创新发展思路,促进区域经济协调发展和布局优化,以培育新增长极和动力源拉动内循环;四是落实以人民为中心的理念,采取有力措施调整收入分配格局,以居民充分就业和收入提升支撑内循环;五是要打破部分行业的政策性梗阻,以新政策新应用新技术疏通内循环;六是要深化关键性基础性体制改革,加快构建高标准市场体系,以市场化改革新成果改善内循环。
(一)牢牢抓住创新这个驱动发展的不竭动力,尽快打通支撑科技强国的全流程创新链条,以创新创业“引领”内循环
本质上讲,创新就是通过创造新供给来催生新需求,一旦资本、资源、人力资本开始向新供给集中,新的需求会被创造出来,老产业的生存空间就会受到挤压,产能过剩才能根本消除,而整个经济不但恢复平衡,而且能级还会有一个大跃升。这正是以创新创业引领内循环的涵义所在。然而,当前我国科技创新方面仍存在三个短板,分别对应于创新活动从无中生有到产业化的三个阶段。做好创新驱动,关键是针对这三个阶段存在的短板分类施策。
第一阶段是“0—1”,是原始创新、基础创新、无中生有的科技创新。这是高层次专业人才在科研院所的实验室、在大专院校的工程中心、在大企业集团的研发中心搞出来的,需要的是国家科研经费、企业科研经费以及种子基金、天使基金的投入。这方面我们有很大短板:尽管我国全社会研发投入已经占到GDP的2.2%,总量在全世界排第二,但投向较为分散;一些需要长期投入的基础研究领域(如为核高基提供支撑的领域)缺乏足够投入,基础研究投入占比长期徘徊在5%,与世界主要创新型国家多为15%~20%差距较大。建议集中优势资源加大对基础研究投入,在未来五年内将基础研究投入占研发经费的比重由5%提高到15%左右的水平,并在以后年份继续逐步提高。
创新的第二阶段是“1—100”,是技术转化创新,是将基础原理转化为生产技术专利的创新,包括小试、中试,也包括技术成果转化为产品开发形成功能性样机,确立生产工艺等。这是各种科创中心、孵化基地、加速器的主要业务。这方面就要调动各类智商高、情商高、有知识、肯下功夫钻研又接地气、了解市场的人,建立技术转移机构或者担任技术经理人。作为科技与产业的桥梁,其使命就是面向企业和产业需求、组织和整合科技力量进行深度研发,通过将科学转化为技术、以中试验证和改进技术来为企业界提供先进的技术解决方案。著名的德国弗朗恩霍夫研究所就是干这个活的。类似这样的机构在德国有很多,这也是德国科技创新如此先进的关键所在。而中国恰恰就缺乏这样的机构。
日前,科技部发布《关于推进国家技术创新中心建设的总体方案(暂行)》,特别提出“国家技术创新中心不直接从事市场化的产品生产和销售,不与高校争学术之名、不与企业争产品之利。中心将研发作为产业、将技术作为产品,致力于源头技术创新、实验室成果中试熟化、应用技术开发升值,为中小企业群体提供技术支撑与科技服务,孵化衍生科技型企业,引领带动重点产业和区域实现创新发展”。这实际上就是在培育中国的弗朗恩霍夫,补技术转移转化的短板。接下来,要进一步理顺国家技术创新中心的激励约束机制,落实好《方案》提出的“全面落实科技成果转化奖励、股权分红激励、所得税延期纳税等政策措施,建立市场化的绩效评价与收入分配激励机制”。要通过这些体制机制的改革,催生一大批从事应用技术开发与转移的专业机构和技术经理。
创新的第三阶段是“100—100万”,是将转化成果变成大规模生产能力的过程。比如一个手机雏形,怎么变成几百万台、几千万台最后卖到全世界去呢?既要有大规模的生产基地,这是各种开发区、大型企业投资的结果,也要通过产业链水平整合、垂直整合,形成具有国际竞争力的产业集群。这个阶段的金融服务重点是各类股权投资机构跟踪投资、企业IPO上市或者大型上市公司收购投资以及银行贷款发债融资等等。这就需要发挥资本市场的作用了。
近年来,我国资本市场的基础性关键性制度建设取得显著进展,特别是实行注册制的科创板上线为广大科技型企业上市融资打开了一个快捷及时的渠道。要发挥科创板示范作用,为创新注入资本动能。凡是属于“卡脖子”的技术产业化项目,科创板应优先考虑;凡是能够以产顶进,降低关键核心技术对外依存度的,科创板应优先考虑;凡是有利于促进内循环、提升产业竞争力的,科创板应优先考虑。要力争将科创板打造成与美国纳斯达克相媲美的资本市场,以科创板为龙头激活全流程创新链条,进而掀起全社会开展大规模科技创新活动的高潮。
(二)抢抓新一轮科技和产业革命新机遇,以新基建推动数字技术产业化、传统产业数字化,以数字经济“赋能”内循环
新基建作为数字经济、智能经济、生命经济这些人类未来文明的技术支撑,不仅本身将带来几万亿甚至十几万亿的投资需求,还将通过数字技术产业化、传统产业数字化、研发创新规模化而产生不可估量的叠加效应、乘数效应,可以对内循环产生巨大的赋能作用。
一是新基建有助于推动数字技术产业化,形成万亿级自成体系的数字化平台。新基建涉及的信息基础设施如5G网络投资、大数据、人工智能、物联网、云计算、区块链等本身将带来天量投资。其中,5G基站将会有500-600万座,每座50万元,投资规模将达到几万亿。再如,各地正在兴建的数据处理中心,中国今后五年将会增加1000万台服务器。这1000万台服务器连带机房、电力等设施建设至少将带动投资1万亿。再如物联网,预计未来5年将至少有30-50亿终端联网,形成万物互联,将带来投资规模也会达2-3万亿。人工智能、区块链等也将是万亿级的。预计2020-2025年期间,我国这些新基建投资产出以及建成后为社会带来服务产出将超10万亿元。
二是新基建有利于助推传统产业数字化,形成具有颠覆意义的产业互联网。所谓产业互联网,即利用数字技术,把产业各要素、各环节全部数字化网络化,推动业务流程、生产方式重组变革,进而形成新的产业协作、资源配置和价值创造体系。根据中国信息通信院数据,2018 年我国产业数字化规模为24.9万亿元,同比名义增长23.1%,占数字经济比重由2005年的49%提升至2018年的79.5%,占GDP 比重由2005年的7%提升至2018年的27.6%,产业数字化部分对数字经济增长的贡献度高达86.4%。这还只是开始,随着产业互联网深入推进,对经济的拉动、裂变效应将日益凸显。
目前,中国工业总产值已达90万亿,如果因产业互联网的广泛应用而提升10%的效率,就会产出9万亿的增加值,经过资本市场催化后形成百万亿级的市值。如果说中国的消费互联网市场目前只能够容纳几家万亿元级的企业,那么在产业互联网领域有可能容纳几十家、上百家同等规模的创新企业。这是一个巨大的蓝海,今后互联网数字经济中的独角兽主要产生于产业互联网系统。
三是新基建有助于完善中国创新体系,推动引领第四次工业革命。近代以来,人类已经历三次工业革命,第一次是机械化,第二次是电气化,第三次是信息化。目前,世界正在进入以智能化为特征的第四次工业革命。第一次、第二次工业革命期间,中国正值闭关锁国的沉睡状态、清末民初的动乱时期,都错过了。第三次工业革命,我们赶上了,新中国的成立特别是改革开放让中国得以参与到这场以工业革命,成为受益者,但不是引领者。2010年前后,科技革命呈现出了新的特征,一些领域出现新的突破,有人将之称为“第四次工业革命”。
在这个时期,中国的创新能力也发生了新的飞跃,特别是在5G领域具备了参与甚至是引领第四次工业革命的基础。在新冠疫情深度冲击全球经济的大背景下,唯有科技、唯有创新才是走出危机、赢得主动的治本之道。加快新基建建设,特别是加快布局一批大科学装置和大试验平台为代表的创新基础设施,同时辅以科技创新体制改革的深化,将有助于打造基础研究、区域创新、开放创新和前沿创新深度融合的协同创新体系,有助于进一步激发全社会的创新创造的动能,有助于中国引领第四次工业革命。
(三)创新发展思路,促进区域经济协调发展和布局优化,以培育新增长极和动力源“拉动”内循环
形成国内大循环离不开区域协调发展。在新形势下,一方面要通过城市群都市圈建设进一步增强中心城市和城市群等经济发展优势区域的经济和人口承载能力。另一方面,要跳出现有资源禀赋约束,用新技术新应用的系统工程寻找西部大开发的突破口,进而促进形成优势互补、高质量发展的区域经济布局。要在这些新增长极、新动力源中寻找扩大内需的机会和空间。
重点规划建设好城市群都市圈。当前我国城镇化率已经超过60%,各类城市正由各管各的发展阶段迈向都市圈和城市群发展阶段,特别是京津冀、长三角、粤港澳、长江中游城市群、成渝地区经济圈等地区已经开启了大都市圈、城市群的发展过程,其中的红利将高达数十万亿级。而高瞻远瞩、科学合理的发展规划是发挥城市群都市圈基础设施的综合效益、促进相互协同进而优化资源配置的前提,是看不见的“经济学”。
一是要合理安排城市群内部结构,形成以超级大城市、都市圈、城市群多重嵌套、分工协作的新格局;二是要按照“大联通、小分布”原则,采取“多中心、组团式”策略合理布局中心城市功能集聚区;三是注重以联通高效、无缝对接的综合交通网络降低城市“人流”“物流”的综合成本。
进一步创新工作思路,用新技术新应用的系统工程推进西部大开发。西部大开发二十年来取得了重大进展,但发展不平衡不充分问题依然突出,巩固脱贫攻坚任务依然艰巨,与东部地区发展差距依然较大。事实证明,简单的把东部城市化、工业化、农业精细化的逻辑搬到西部是行不通的。西部之所以落后,不能归结为西部观念落后、知识不足、不懂得东部的运作方式,而是东部的这些方式并不适合于西部的资源禀赋。
新形势下谋划国内大循环需采取超常规思路,应因地制宜地采用现代高科技、工程化、大资本、企业化和系统推进的方略。比如,西部土地多、人口少,发展农业不宜采用沿海那种劳务密集型的模式,而应发展高技术、工程化、企业型的新模式。建议学习以色列和新加坡经验,在有条件的地方利用大棚滴灌、立体种植和无土或少土栽培等技术发展新型戈壁农业,将广阔的戈壁滩改造成超大规模的蔬菜粮食生产基地,并通过中欧班列输送到欧洲或内地中东部。假设在西北地区这样的农业搞了10万平方公里(1.5亿亩,每亩1万元产值),将会产生1.5万亿的产值,形成上万亿的农业增加值。
同时,这相当于增加了1.5亿亩耕地,可以将因此而形成的耕地指标卖给东部地区,既筹集了资金,又为城市群都市圈建设增加了用地指标,一举两得。再比如,西部水光风电资源丰富,由于用电需求增长放缓、调峰能力有限、外送通道不畅等原因,近年来频频出现弃水、弃风、弃光问题。对此,一要通过发展抽水储能、化学储能等技术,平衡此类能源的峰谷差,将此类能源改造成稳定可持续的电力资源。二是加大特高压电网的投资力度,努力将这些地区富裕的电力通过特高压电网输送出去,提高对此类可再生能源的消纳能力;三是要在西部就近布局云计算数据中心,通过“东数西算”为东部提供低成本的云计算服务。总之,要通过这些新的技术手段和系统工程发展思路将西部地区富裕的清洁能源开发出来,进而转变为西部乃至全国高质量发展的物质支撑。
(四)落实以人民为中心的理念,采取有力措施调整收入分配格局,以居民充分就业和收入提升“支撑”内循环
2019年我国人均GDP已经突破1万美元大关,意味着中国即将跨越中等收入陷阱,但仍处于“爬坡过坎”的关键阶段,4亿中等收入群体和6亿中低收入群体并存。新冠疫情冲击之下,如政策不当,掉回中等收入陷阱的可能性仍是存在的。应采取特别措施刺激消费、促进就业、强化保障,进一步做大中等收入群体、缩小中低收入群体,加快形成纺锤形收入分配格局。
一是降低个人所得税。目前,我国个人所得税实行七级累进、最高45%的所得税率,在全世界算是较高的。我国每年的个人所得税占全部税收收入的比重为7%,大大低于发达国家20%、发展中国家15%的比重,甚至比俄罗斯都要低。之所以这么低,一个重要原因是高边际税率下,很多私营企业主在企业不领工资,而是将收入留在企业转成按25%的税率交企业所得税;一些高收入人群要么移民要么将企业迁到香港、新加坡等地以避税。按照国际惯例,个人所得税率应该小于或等于企业所得税率,现在企业所得税降到了25%,个人所得税最高边际税率也应由45%降到25%,相应的级次税率也应下降。此举不仅不会减少税收总量,反而会扩大税基,刺激消费,形成税收总量的增加,个人所得税占税收收入的比重也会逐步提升。
二是稳定小微企业所得税优惠政策。占数量80%的小微企业吸纳了70%的就业。2018年,国家有关部门针对小微企业出台了持续三年的所得税优惠政策【 注:2018年7月,为进一步支持小型微利企业发展,财政部、国家税务总局发布了《关于进一步扩大小型微利企业所得税优惠政策范围的通知》(财税〔2018〕77号)。随后,针对小微企业所得税优惠扩围后如何征管的问题,国家税务总局发布了《关于贯彻落实进一步扩大小型微利企业所得税优惠政策范围有关征管问题的公告》(国家税务总局公告2018年第40号)。】:对年应纳税所得额低于100万元(含100万元)的小型微利企业,其所得减按50%计入应纳税所得额,按20%的税率缴纳企业所得税;优惠时间自2018年1月1日至2020年12月31日。此项政策将小微企业的实际税负降到了10%,可以说是全世界最为优惠的政策了。
但为何大家都不知情,还在众说纷纭地提出各项优惠政策要求呢?除了有关部门宣传不够外,还与该政策不是立法、只是短期政策、缺少长远预期有关。考虑到立足国内大循环的战略需要,建议将这一短期性临时性政策转变为长远的基础性制度,上升为法律,以稳定社会预期。一旦小微企业缓过来劲来,必将以新的就业带动更多就业,进而推动经济向好的循环方向发展。
三是增加农民财产性收入。6亿低收入人群主要分布在农村。改革开放四十年来,广大城市居民收入有了很大提高,其中很大一块表现为财产性收入比重的提升。但与城市居民相比,广大农民除了务农收入和打工收入外,财产性收入占全部收入的比重始终停留在3%。这也是近年来城乡居民收入差距扩大的主要原因之一。对此,十八届三中全会确定了“坚持农村土地集体所有权”“依法维护农民土地承包经营权”“赋予农民更多财产权利”的改革思路,特别提出要“保障农民集体经济组织成员权利,积极发展农民股份合作,赋予农民对集体资产股份占有、收益、有偿退出及抵押、担保、继承权。保障农户宅基地用益物权,改革完善农村宅基地制度,选择若干试点,慎重稳妥推进农民住房财产权抵押、担保、转让,探索农民增加财产性收入渠道。”加快推进这些重大改革措施落地生效,对于缩小城乡收入差距意义重大。
四是增加社会事业支出。2019年全国居民人均消费支出21559元。其中,居住、医疗保健、教育文化娱乐三项支出合计占人均消费支出的43.9%,比2015年提高了3.7个百分点,制约了居民消费水平的提升。为此,政府应增加住房、教育与医疗等方面的财政支出,以换取居民在这些领域减少支出,将节省的部分用于其他消费。比如,可通过增加大城市的保障房供给,提升公租房在城市住房中的比重,稳定商品房的房价(房租);尽快将学前教育纳入到公共服务范围,将义务教育拓展到高中阶段;加大力度鼓励学生报考医疗卫生专业,减免学费,大幅增加医护人员供给,以应对因中国老龄化慢病化加重而产生的医护服务供给短缺。
(五)打破部分行业政策性梗阻,促进供需实现高水平均衡,以新政策新应用新技术“疏通”内循环
过去几年,持续推进的供给侧结构性改革在化解部分行业的过剩产能方面取得了显著进展,国民经济大循环的水平和质量得到了显著提升。疫情冲击之下,一些传统行业可能会出现新的产能“过剩”,对此,我们不能再施以强行去产能的手段,而是要通过适度调整政策、创造新的需求来释放这些“过剩”产能。毕竟产能“过剩”总是相对的,是受制于特定的技术和制度环境。环境变了,供需条件也自然会发生变化。
比如,汽车行业。2019年我国汽车产销分别完成2572.1万辆和2576.9万辆, 尽管产销量继续蝉联世界第一,但同比分别下降了7.5%和8.2%,有消费萎缩的迹象。根据世界银行的数据,2019年每千人拥有汽车量美国为837辆、德国589辆、日本591辆,甚至一些亚洲国家如马来西亚为433辆,而中国仅173辆,应该说市场前景十分广阔。但之所以出现汽车消费不振,一个重要原因在于我们有很多限制汽车消费的政策。在一些地方,老百姓明明有很强的购车需求,却因为限号、限牌政策而买不了车。如果放开汽车消费,使得中国能达到发达国家50%的水平,一方面可以满足市场消费需求,另一方面可以倒逼城市改造交通设施,扩建立体停车库。事实上,现在一些城市写字楼已经出现产能过剩,而楼房型的立体停车库几乎是空白,将部分过剩的写字楼改造成立体停车库,既拉动了消费,又平衡了市场。
再如,钢铁行业。据工信部的数据,2019年全国生铁、粗钢和钢材产能分别为8.09亿吨、9.96亿吨和12.05亿吨,同比分别增长5.3%、8.3%和9.8%,产能增长较快,已有再度“过剩”的迹象。注意到在生产端,经过上一轮“去产能”,污染的、技术落后的、规模较小的产能都已经去掉了,现存的产能在世界上都算是比较先进的。在消费端,尽管来自建筑业的钢材需求占比已超过40%,但潜在的需求空间仍然较大:一是目前我国钢结构产量仅占我国钢产量的7-8%左右,而欧美等国家(地区)这一比重约为40%左右,提高各类建筑中的钢结构比重将显著扩大钢材需求。二是目前我国房地产用钢量为每平米40-50公斤,而发达国家已达150公斤/平米;我国每年新建十多亿平方米的房屋,如果能在建设标准中适度提高房屋用钢比重,甚至推广使用钢结构建筑,使每平方米建筑用钢达到150公斤,一年可以多使用1亿多吨钢材,有助于消纳这些先进的“过剩”产能。三是现在的钢筋混凝土房屋一般寿命为30年,钢结构房屋寿命可以长达70-100年,提高建筑用钢标准、推广使用钢结构,可以大幅提升房屋质量、延长房屋寿命,形成废钢炼钢的循环经济,也有利于抗震减灾,一举多得。
再比如,能源化工行业。2019年,中国进口原油5亿吨,对外依存度达70.8%;天然气进口9660万吨,对外依存度达43%。未来几年对外依存度还会继续升高。这么高的对外依存度始终是国家能源安全的重大隐患。这些进口的原油天然气有大部分用于生产各种化工产品【注:全世界之所以用原油、天然气作为化工原料有技术上的路径依赖的原因。欧美资本在这条技术路线上深根多年,长期的资本投入和技术进步降低了石油化工的综合成本。这条技术路线也被欧美资本带到了全世界,全世界采用了这条技术路线后又对原油天然气产生了深度依赖。我们看到的石油美元正是这种“资源-技术-资本-产业-贸易”所主导的国际大循环的集中体现。中国在过去相当长一段时期不得不采用这个技术路线。】。而我国有世界上储量最为丰富的煤炭,每年的煤炭产能50亿吨,实际产量40亿吨左右,似乎是“过剩”的。
鉴于煤炭是天然的化工原料,建议对未来新增的炼化原油以煤炭来替代,发展煤化工、煤制油、煤制气,而不是简单用来发电(将来的电也将主要来自可再生能源)。这方面我国的神华集团等大企业已经具备了这个能力。如果增加8-10亿吨煤化工原料,就可以每年减少2-2.5亿吨的石油进口,既可以消纳“过剩”煤炭产能,又可以降低石油天然气对外依存度。目前煤化工这条技术路线无非是遇到成本和清洁利用技术的制约,这可以通过科技创新和新技术应用来逐步解决。建议引导相关领域有实力的央企民企进入该领域,用持续不断的资本投入来发展煤炭清洁利用技术,以技术进步和管理创新将这条技术路线的综合成本降下来、降得更有竞争力。
(六)要深化关键性基础性体制改革,加快构建高标准市场体系,以市场化改革新成果“改善”内循环
深化要素市场化配置改革。今年3月30日,《中共中央 国务院关于构建更加完善的要素市场化配置体制机制的意见》发布。这份重磅文件提出了许多生财型、聚财型和资源优化配置型改革,既具有针对性和前瞻性,又具有极强的战略意义。比如,“探索建立全国性的建设用地、补充耕地指标跨区域交易机制”“放开放宽除个别超大城市外的城市落户限制,试行以经常居住地登记户口制度”等措施有利于提升要素流动性,有利于引导各类要素协同向先进生产力集聚。另一方面,在当下经济增长和财政收入因疫情而大幅受挫的背景下,这种不花钱或少花钱却又能带来巨量红利的改革不仅符合经济社会实际,也有利于复工复产、激发企业活力、重启经济循环。
加快组建国有资本运营公司。2018年,我国企业国有资本权益总额58.7万亿元,99%的股权资本是工商产业型资本投资公司的资本。建议加快落实十八届三中全会提出的“组建国有资本投资、运营公司”的有关要求,从现有产业型国有资本投资公司总盘子中划转出价值10万亿左右的股权资产来组建若干个国有资本运营公司,让这些运营公司像新加坡淡马锡公司或美国巴菲特的投资公司或者像私募基金那样专注另类投资、股权投资,根据被投资企业的效益来决定进退,再与资本市场结合起来,国有资本就盘活了。如果这10万亿的投资能实现年化回报10%,每年就会有1万亿左右的收益,可以为国家安全、公共服务等需要国有资本应该进入的领域提供持续稳定的资金来源,而不用增加财政负担。从工商产业类退出的10万亿资本可以为民营经济腾出20多万亿工业、商业、产业类市场空间,进一步鼓励并推动民营经济发展,从而打通国有经济与民营经济的资金循环,有利于推动混合所有制改革、激活经济全局。
推进物流运输体制改革。中国全社会各种物流成本占到了GDP水平的15%,而美国只有GDP的7%,欧洲、日本在6%~7%,甚至连东南亚发展中国家也只有10%左右,物流成本偏高已是社会共识。其中一个重要原因是铁路运量比重低,目前仅占总运量的9.5%,公路、水路分别占74.3%和16.2%(美国铁路运量的比重是20%)。一般来说,铁路运输的成本是高速公路成本的1/3,如果把铁路运量比重提高到15%-20%,将有效节约物流成本。为此,建议围绕提高铁路运输货运量在各类运输方式中的比重,一是将铁路线尽快延伸到各类开发区、厂矿企业去,打通铁路运输“最后一公里”;二是随着高铁线路的逐步延伸,可以将原来的普快调整为货运专线,提升利用率;三是在一些交通枢纽深化改革、提升多式联运效率;四是要推进新一代信息技术在交通运输中的应用,建设人流物流信息流多流集成、高效畅通的智慧交通。
推进内外贸监管一体化。跨境电商作为互联网时代发展最为迅猛的贸易方式,未来将成为国际贸易的主流。近年来,我国跨境电商进出口总额虽然年均增速超过50%,但在进出口贸易总额中比重不到2%。其中的部分原因就源于内外贸监管体制的分割。比如跨境电商做零售不能做贸易批发。又比如,零售商又被切分为保税进、保税出、一般进、一般出四种类型,只能择其一种来经营,不能四位一体干零售。而内贸就没有这样的限制。这种跨境电商的监管体制严重束缚了企业的经营能力。从国际视野看,国际巨头亚马逊从事跨境电子商务,其不分国内国际、进口出口、批发零售,全方位一体化,值得我们借鉴。最近海关总署已经允许在跨境电商综试区试点B2B,建议进一步打破零售与贸易批发的界限,允许所有跨境电商企业都可以做2B、2C,把零售和进出口贸易一体化,允许企业根据自身的需要自由的选择零售或批发等不同业态,为其开展国际供应链整合创造条件。
以高水平开放助推国际经济大循环
十八大以来,中国对外开放格局呈现出五个新的特征:一是从引进外资为主,转变为引进外资和对外投资并重。二是从扩大出口为主,转变为鼓励出口和增加进口并重。三是从沿海地区开放为主,转变为沿海沿边内陆协同开放、整体开放。四是从关贸总协定和WTO框架下的货物贸易为主,转变为货物贸易和服务贸易共同发展。五是从融入和适应全球经济治理体系为主,转变为积极参与甚至引领国际投资和贸易规则的制定修订。对外开放格局的这五个转变是中国助推国际经济外循环的基础。当前,在全球贸易保护主义、单边主义抬头和疫情冲击全球经济大背景下,形势越困难,就越是要保持开放、扩大开放,在变局中开新局。新形势下,要按照总书记在第一届进博会上的讲话精神要求,重点抓好“激发进口潜力”“持续放宽市场准入”“营造国际一流营商环境”“打造对外开放新高地”“推动多边双边合作深入发展”这五件大事,以高水平开放助推国内国际双循环。
(一)稳步降低关税水平,适度扩大进口,提升我国在世界经济舞台上的话语权
总书记指出,中国主动扩大进口,不是权宜之计,而是面向世界、面向未来、促进共同发展的长远考量。事实上,当今世界,出口大国未必是经济强国,因为出口可能大量是劳动密集型产品、来料初加工产品。而进口大国一定是经济强国,进口所需的外汇可能来自于技术和服务等贸易顺差,货币纳入SDR成为世界货币也可与各国直接结算。建议在未来3-5年内,将关税总水平由现在的7.5%逐步降到5%左右,实现与发达经济体大致持平。主动降低关税水平,一是可以直接降低消费者进口成本,有利于产业转型升级,增加群众消费福利;二是有利于增加进口,促进实现进出口平衡,为实现国际收支平衡创造条件;三是有利于在新一轮经贸谈判中占据主动,进口规模大了,我国在世界经济舞台的话语权自然也大了。
(二)进一步开放投资领域,持续放宽服务业市场准入,加快引资补链扩链强链
当前,全球流动性泛滥已成定局。从全球来看,中国市场目前疫情控制得最好,也是投资风险最小的地方。只要我们进一步扩大开放,这些资金背后的产业资本必纷至沓来,不仅部分外资转移产业的计划将被打消,还将帮中国迅速完成“补链”“扩链”“强链”。近日国务院常务会议通过了2020年版外商投资负面清单,其中全国外商投资准入负面清单由40条减至33条,自贸试验区外商投资准入负面清单由37条减至30条。特别是金融领域取消了证券公司、证券投资基金管理公司、期货公司、寿险公司外资股比限制;制造业领域放开商用车制造外资股比限制;农业领域将小麦新品种选育和种子生产须由中方控股放宽为中方股比不低于34%。这些都为我们抓住机遇引资补链创造了条件。
建议进一步扩大物流、研发设计、数字经济等服务业的开放,吸引更多全球产业链相关企业落户中国、加入区域产业链集群,进而打造空间上高度集聚、上下游紧密协同、供应链集约高效、规模达万亿级的战略新兴产业链集群。一旦形成了这样的产业链集群,在国外需求依旧疲软的时候可以通过努力营造以当地需求、国内需求为拉动的产业小循环,保证产业链集群的健康发展;当国外市场复苏的时候,进一步加强国际合作,扩大产业集群规模和发展质量,通过加强区域产业链合作带动全球产业链的大循环。
(三)按照国际化法制化便利化的要求,加快打造国际一流营商环境
近几年,根据世界银行的标准,中国在营商环境改善方面取得了显著进步。这与我们持续不断深化放管服和其他有关方面改革有关。在新形势下,要实现国内国际双循环互相促进,仍然离不开营商环境的国际化法制化便利化,甚至这方面要求更加迫切了。这就要在现有基础上继续深化改革,将营商环境建设继续推向深入。众所周知,国际高水平经贸规则中对营商环境有八个方面的要求,涉及准入前国民待遇、负面清单管理、知识产权保护、生态环境保护、劳工权益、竞争中性、服务业开放、数字贸易等八个方面内容。营商环境国际化,主要是在这八个方面与国际接轨,实现营商环境趋同化。所谓营商环境法制化,就是要将这些营商环境的具体要求上升为法律、转化为可问责的制度规则。所谓营商环境便利化,就是要最大限度为各类要素跨境自由流动提供便利,实现成本最小化。
(四)以建设自贸区和中国特色自由贸易港为依托,建设开放新高地
现在我国已形成了以18个自贸区和1个自由贸易港为高地的对外开放新格局。无论是自贸区也好,自贸港也好,一个重要使命就是要围绕贸易自由、投资自由、资金流动自由、运输自由、人员停居留和就业自由、数据流动自由等方面进行先行先试,建设开放新高地,拓展中国经济对外开放的高度、深度和广度。所谓高度,就是要以自贸区(港)为依托,培育与国际市场相通的制造业、服务业在内的产业实力和能力,打造具有国际影响力的先进制造业集群、战略新兴产业基地、要素和大宗商品交易配置平台和国际贸易航运枢纽等。所谓深度,就是要围绕率先建成国际一流营商环境,大幅降低外资在金融、保险、物流、研发设计、教育卫生、数字经济等领域的准入门槛,建立准入前国民待遇和负面清单制度,建立健全竞争性市场体制。所谓广度,就是将改革开放和产业升级的措施形成可复制、可推广的成果。
(五)抓住机遇加快FTA谈判,积极参与国际经贸规则谈判和制定
近日,修订后的美加墨协定正式生效。接下来美国大概率会延续在推动协定时的主要操作手法,与欧盟、英国、日本等达成类似的FTA协议。这实际上对我形成了新的围追堵截。对此,我们应抓住当前中国正恢复欣欣向荣,而欧美陷于危机的机遇,加快中日韩、RECP、中欧BIT谈判、中英BIT谈判,适时启动加入CPTPP谈判。要通过参与这类经贸规则谈判,一方面努力打破美国在世界范围内对我“去中国化”的图谋,另一方面,要将这些国家和地区的科技、产业、资本和人才通过FTA规则吸引到中国来,促进中国产业链供应链价值链更加完整、更具韧性、更有竞争力,加深这些国家和地区对我经济的联系,牢牢扭抱在一起。
因为疫情,世界经济陷入衰退。对此,正确的做法应该是继续高举全球化大旗,更合理的发挥市场对资源的优化配置作用,更好地形成全球各地、各国各企业之间的分工配置,维护国际经济良性大循环。那种以邻为壑搞脱钩、推卸责任拼命甩锅、搞单边主义和逆全球化的做法是在开历史的倒车,注定不会成功。我们要以高水平开放反制逆全球化、以改善营商环境反制“撤资论”、以超大市场的吸引力反制“脱钩论”,加快形成于我有利的国际经济大循环。我们坚信,在以习近平同志为核心的党中央坚强领导下,中国正在塑造的以国内大循环为主体、国内国际双循环相互促进的新格局必将推动我国开放型经济向更高质量发展,推动全球化朝着更深领域演进。

刚刚,重磅会议召开完毕,应该说,信息量巨大。
接下来,A森会给大家将里面的核心内容,逐一剖析:
会议内容:当前和今后一个时期,我国发展仍然处于战略机遇期,但机遇和挑战都有新的发展变化。
解读:强调中国还处于战略机遇期,是一个极为关键的研判!这就意味着,现阶段中国不仅不适合对外闹矛盾,而且更需要聚焦于经济建设。因为,一旦这个机遇期错过,则再也没有可能成为发达国家。从这个维度,对于近期中美的纷争,基本上可以认定,中国绝对不会轻易掉入美国人“找麻烦”的陷阱,反而会加大力气拼命搞建设。
会议内容:我国已进入高质量发展阶段,发展具有多方面优势和条件,同时发展不平衡不充分问题仍然突出。要深刻认识我国社会主要矛盾发展变化带来的新特征新要求,增强机遇意识和风险意识,把握发展规律,发扬斗争精神,善于在危机中育新机、于变局中开新局,抓住机遇,应对挑战,趋利避害,奋勇前进。
解读:明确提出“高质量发展阶段”,就意味着不搞产业升级不行。不论外部压力多大,中国除了快速进入产业升级的爬坡之路,已经别无选择。即使美国人不断阻隔,但是这是我们自身发展阶段决定,没有退路。
会议内容:推动“十四五”时期经济社会发展,必须坚持和完善党领导经济社会发展的体制机制,为实现高质量发展提供根本保证……必须坚定不移推进改革,继续扩大开放,持续增强发展动力和活力。必须加强前瞻性思考、全局性谋划、战略性布局、整体性推进,实现发展规模、速度、质量、结构、效益、安全相统一。
解读:再次确认,中国只能通过举国体制的方式发展经济。而且,举国体制实施顶层设计的经济发展模式,必须看到未来全球经济危机在即,要提前进行筹划,确保中国经济长治久安。从这个维度,稳杠杆是必然的,绝对不能出现金融体系的风险,且需要努力打造政商合作的新型举国体制框架,血拼前沿产业升级。
会议内容:必须从持久战的角度加以认识,加快形成以国内大循环为主体、国内国际双循环相互促进的新发展格局,建立疫情防控和经济社会发展工作中长期协调机制,坚持结构调整的战略方向,更多依靠科技创新,完善宏观调控跨周期设计和调节,实现稳增长和防风险长期均衡。
解读:必须对眼下的全球经济困境长期性,有足够的心里准备;必须对美国人搞事有足够的心里准备。因此,完全依赖外需已经不可能了。未来必须通过扩大内需的方式,不断有更多的产业可以实现“自己生产—自己消费”的国内大循环机制。这点,其实是国产自主可控概念的全面升级了。这说明,后续该板块的机会是长期的、巨大的。此外,也不能放弃外部市场,不能学习苏联。而是应该内外并举,这样才可以做到稳定增长和防止风险兼顾。否则,一味扩大内需,那就只能拼命加杠杆,那是风险的巨大积累。同时,这也意味着,我们没有必要主动离开全球经济体系,我们更应该利用这个体系为己所用,不断壮大自己的经济。
会议内容:做好下半年经济工作,要坚持稳中求进工作总基调,坚持新发展理念,更好统筹疫情防控和经济社会发展工作,坚持以供给侧结构性改革为主线,坚持深化改革开放,牢牢把握扩大内需这个战略基点,大力保护和激发市场主体活力,扎实做好“六稳”工作,全面落实“六保”任务,推动经济高质量发展,维护社会稳定大局,努力完成全年经济社会发展目标任务。
解读:供给侧改革,其实就是新产业升级,老产业整合。因此,对于投资者来说,聚焦于龙头效应的企业,机会不小。另一方面,还要看到“扩大内需”这几个字。这也就意味着,后面除了要财政拼命上项目外,适度加杠杆是不可避免的。因为举国体制天然就是导致内需严重不足。那么,企业和居民家庭哪里可以获得加杠杆的机会?在阶段性压制楼市的当口,今年股市的机会,依旧不容忽视。
会议内容:要确保宏观政策落地见效。财政政策要更加积极有为、注重实效。要保障重大项目建设资金,注重质量和效益。货币政策要更加灵活适度、精准导向。要保持货币供应量和社会融资规模合理增长,推动综合融资成本明显下降。要确保新增融资重点流向制造业、中小微企业。宏观经济政策要加强协调配合,促进财政、货币政策同就业、产业、区域等政策形成集成效应
解读:这意味着,更加积极有为的财政措施,和相对宽松的货币政策。那么,年内实际负利率的态势理应继续下去。而积极有为的财政措施,不仅可以保就业,也提示我们周期股板块的机会,绝对不能轻易忽视了。下半年财政加码可能全面提速,叠加地方债加速发行的背景下,值得高看一头。
会议内容:要以新型城镇化带动投资和消费需求,推动城市群、都市圈一体化发展体制机制创新。
解读:无论阶段性如何调控,对于投资者来说,未来的楼市更有可能是少部分城市的行情,这就像股市一样。毕竟,一旦都市圈启动,只会利好该圈内最核心的城市罢了。
会议内容:要更大力度推进改革开放,用深化改革的办法优化营商环境,实施好国有企业改革三年行动方案,继续扩大开放。
解读:只有强化私有产权保护,企业才会踏踏实实的去努力创造财富。这应该就是接下去稳定内资外资的关键所在。其实,背后也是与美国半脱钩政策的角力。毕竟,我们自己拼命投资,加的杠杆是我们自己的;外资拼命投资,加的杠杆是人家的。这完全符合上面提到的防风险、保增长兼顾。
会议内容:要推进资本市场基础制度建设,依法从严打击证券违法活动,促进资本市场平稳健康发展。要坚持房子是用来住的、不是用来炒的定位,促进房地产市场平稳健康发展。
解读:今年上半年,股市和楼市部分领域的火热,差不多了,可以休息一下了。不少企业、家庭、地方财政的资产负债表已经得到了明显的修复。因此,从节奏角度,利用把更多资金逼入实体经济,相得益彰。这种节奏的把握,其实与美国次贷危机后的3轮QE的顺序,高度契合。
综合来看,本次会议对于后续的经济发展方向和发力点,给了极为明确的方向。
进一步来说,对于我们投资者来说,也是直接给了方向和提示。
接下去,在布局上,理应以此为绳准,重新优化自己的投资组合。
今年夏季攻势不仅没有结束,事实上,二浪即将到来。
构建“国内大循环”,不亚于供给侧改革。本文探究其核心思路、实现路径及由此带来的重要投资机遇。
摘 要
一、构建“国内大循环”解决两大“痛点”,重要性不亚于供给侧结构性改革
构建“国内大循环”解决的痛点之一是内需循环不畅,关键在于如何有效将国内居民储蓄率降下来,形成自循环均衡经济体。从这个角度,构建“国内大循环”是供给侧结构性改革的延续和深化。
构建“国内大循环”解决的痛点之二是目前我国高端产业链中还有很多关键“掐脖子”的技术尚不掌握,诸多核心技术领域尚未实现自主可控。从这个角度,构建“国内大循环”是应对中美在科技、经贸领域(局部)脱钩压力的核心之举。
二、构建“国内大循环”依托两大抓手:消费(内需)内循环、科技(产业链)内需循环
“消费内循环”—内需:(1)保障(医疗、教育、养老、住房)创造需求;(2)供给创造需求;(3)信息创造需求;(4)解除循环中不合理限制创造需求;(5) 税收(遗产税)创造需求。
“科技内循环”—产业链:(1)两大抓手:以“新基建”为基础设施,以“数字经济”为核心内容;(2)核心目标:突破硬壳技术、卡脖子工程,实现自主可控;(3)重要保障:资本市场提供适应新经济的融资体制。
三、构建新“国内大循环”下,传统经济有三大走向:出口转内销;产业进一步升级、国际化;以五大城市群、都市圈为主导的新型城市化
四、构建“国内大循环”需要两大保证:堵住房地产虹吸效应;推进要素市场化改革、建立高标准市场体系,对外开放
五、构建“国内大循环”,未来资产配置三条路径:科技为攻、消费打底,探寻周期行业里的高成长龙头
科技为攻:构建国内科技大循环,未来产业方面的主要机遇集中于:关键领域“自主可控”、“进口替代”(国产化)、“智能化”、新双循环下“国际化”将是未来产业方面的主要机遇。
消费打底:消费大循环,内需市场崛起。投资机会有:海外消费回流;本土品牌崛起;新消费模式兴起。
探寻传统周期行业里的高成长龙头:(1)传统优势产业的基础再造和升级,在高端装备制造等行业寻找具有实现进口替代、国际化能力的优势企业;(2)疏通政策梗阻以新需求消纳产能,减少能源等对外依赖带来钢铁、煤炭、化工等传统周期行业新机遇;(3)大都市圈、城市群等区域发展新增长极和动力源带来增量城镇化红利。
风险提示:在中美“脱钩”、经济下行压力下,房地产政策巨大转向
正文
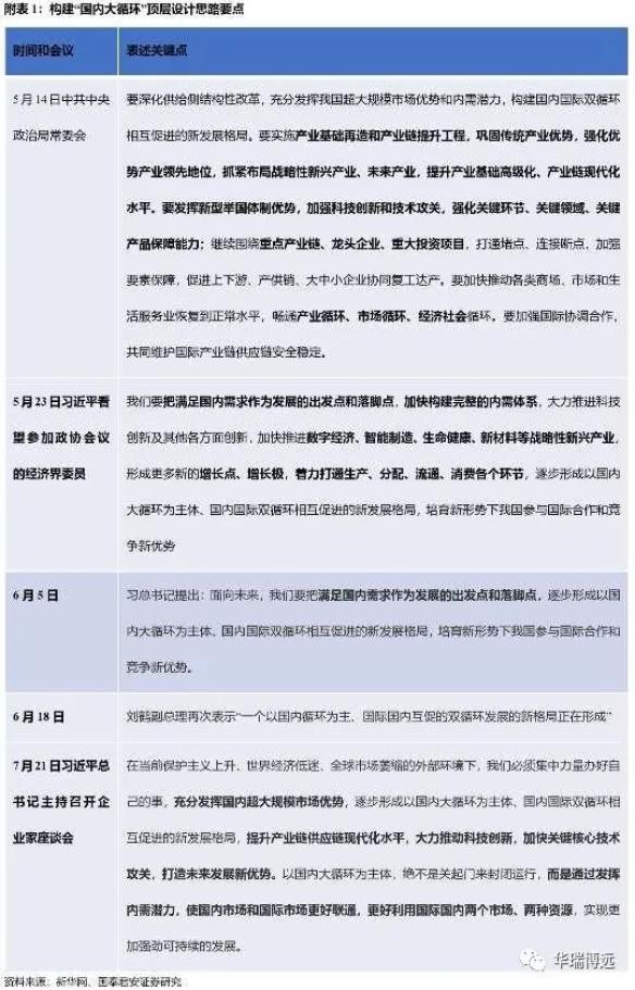
5月份以来,在两个多月的时间里,总书记在不同场合四次提到“逐步形成以国内大循环为主体、国内国际双循环相互促进的新发展格局”,刘鹤副总理在6月18日对此也予以强调,730年中政治局会议再次明确内循环新发展格局。
为什么中央此时要提“国内大循环”?这一新发展思路到底意味着什么?政策路径又在哪里?财政、货币政策将可能如何变化?市场又可以从中发掘哪些投资机会?这些问题一直困扰市场。
本篇报告将探讨上述问题,我们尝试建立“国内大循环”的逻辑框架(图1),并在此基础上探讨构建以“国内大循环为主体,国际国内双循环新格局”的经济发展新理念、战略举措,其实施的战略背景、核心思路、路径。

近期高层反复对构建“国内大循环”重申、强调,其将是未来重要的战略举措。“逐步形成以国内大循环为主体、国内国际双循环相互促进的新发展格局”是5月14日中共中央政治局常委会首次提出的;5月23日,在全国“两会”期间的联组会上,总书记在看望参加政协会议的经济界委员对此作了进一步解释(附表1)。我们发现,在两个多月的时间里,总书记在不同场合四次提到这一思路,刘鹤副总理在6月18日对此也予以强调。7月30日年中政治局会议更进一步强调,我国经济当前面临的问题很多是长期结构性问题,要作“持久战”的准备,要通过“内循环为主,国内国际双循环相互促进”的新发展格局来化解。
上述一系列的表态,实际上表明了中央发展经济的新思路正在形成。如果“十三五”期间,供给侧结构性改革是主线的话,那么我们估计“十四五”期间,“国内大循环为主、国内国际双循环”则可能是新主线。
我们首先要问的是,为什么中央在此时提出这一思路呢?要解决我们经济发展过程中什么痛点?在年中政治局会议上,中央特别强调了我们面对的问题是长期结构性的,要以“持久战”的态度来对待。这里面,我们认为下面两个痛点是关键:
第一、构建“消费内循环”,解决的痛点之一是内需循环不畅,关键在于如何有效将国内居民储蓄率降下来,形成类似美国的自循环均衡经济体。从这个角度,构建“国内大循环”是2016年后实施的供给侧结构性改革的延续和深化。
逆全球化使中美于80、90年代逐步形成“中心-外围国”经济均衡、循环模式愈发难以为继。我国“高投资、高储蓄、高出口、低消费”,美国“低投资、低储蓄、高进口、高消费”的循环模式在2008年金融危机后开始被打破,我国于上世纪80、90年代起实施的“出口导向加投资拉动型”的国外大循环(曹和平,2020)【1】难以为继。在这种情况下,中美都进行了再平衡的结构调整。我国储蓄率、经常账户都出现下降,但整体新的均衡模式并未形成。现在,在外部中美部分“脱钩”、逆全球化加剧,国内杠杆率高企背景下,我国要形成自循环的均衡核心是要把储蓄率降下来。
我们理解构建“国内大循环”是2016年后开始实施的供给侧结构性改革的延续和深化。2014年后,开始通过供给侧结构性调整实施经济驱动力的转换。5月14日政治局常委会强调“要深化供给侧结构性改革,充分发挥我国超大规模市场优势和内需潜力,构建国内国际双循环相互促进的新发展格局”。可见,转向以国内大循环为主体、国内国际双循环相互促进发展的战略发展方向,是“创新加需求拉动”导向的供给侧结构性改革的延续和深化。
因此,未来构建“国内大循环”,其抓手之一在于持续扩大内需,降低居民储蓄率(图2),用我国居民内部消费需求消化内部投资产生的产能,承接以前的出口,形成自我畅通、自我循环的经济体。

中美在贸易(产业)、科技、全球运行规则全方位博弈态势越来越明显,中长期来看,部分脱钩在所难免。2020年,新冠肺炎疫情的冲击使得经济逆全球化态势愈加明显。与此同时,中美博弈进一步加深。我国构建以国内大循环为主体的新国际、国内双循环格局势在必行。
因此,未来构建“国内大循环”,其抓手之二在于以新基建、数字经济为引领,实现在关键技术领域的自主可控(图3)。

二、构建“国内大循环”依托两大抓手:消费内循环、科技(产业链)内循环
2.1 消费内循环:两大路径、五个政策方向、三方面机会
未来构建“消费内循环”,其抓手在于持续扩大内需、降低居民储蓄率,用我国居民内部消费需求消化内部的投资,承接以前的出口。
第一、依托于持续降低储蓄率这个抓手,构建消费内循环有两条路径:1、持续推动居民将储蓄转化为金融资产投资,畅通储蓄到投资的直接融资路径,这也将成为科技(产业链)内循环的保证;2、通过扩大居民消费需求,承接以前的出口。
第二、构建“消费内循环”,后续的政策方向主要有五个方面:
(1)保障(医疗、教育、养老、住房)创造需求。这是说,加强医疗、教育等基础设施领域补短板建设,加强社会保障解除消费的后顾之忧,让居民敢花钱。政策有两大方面:政府在医疗、教育、养老等方面的公共消费、投入增加;继续坚持房住不炒,堵住房地产对居民消费的虹吸效应。
(2)供给创造需求。这是说,要从供给侧进一步提升产品、服务质量,让万亿体量的海外消费回流国内,让消费留在国内。由此带来的机会是本土、民族品牌崛起及其对海外高端品牌的替代。
(3)信息创造需求。这是说,依托于“新基建”,构建起新流通模式,由此带来的机会是依托于5G、线上流量所带来的新消费、销售模式崛起。
(4)解除循环中不合理限制创造需求。这是说,政策要对之前限制或者不利于消费的政策要合理松绑,例如高关税、汽车牌照等。731政治局会议也提到“要为消费升级创造条件”,这里比较明确的是高端海外产品在国内消费的免税措施。
(5)税收(遗产税、收入分配)创造需求。这是说,通过税收加强收入分配的调节,通过遗产税等调节代际分配,提高居民整体的消费倾向。后续政策关注点在于新的收入分配政策。
第三、构建消费内循环带来的趋势:海外消费回流;本土品牌崛起;消费新模式兴起。
海外消费回流是未来我们关注的重点。一方面,我们的产品之前过度依赖外需;另一方面,外面有高端品牌的我们没有,过多的消费放在了海外。搞双循环,一方面,向海外转移部分产业,另一方面,产业升级来满足国内产品质量、品牌的需求。这里的关键是如何把高端品牌引到国内来生产,或者免税使得销售环节的就业留在国内。
我国居民海外消费的体量在万亿人民币以上,如果有25%-50%回流,可额外拉动居民最终消费0.5-1个百分点。因为我国消费者的海外消费主要是旅行及其相关消费,我们汇总国际收支表“经常账户”下货物和服务的“旅行”项借方额,发现2012年以后,我国消费者在海外的消费额明显增长,特别是2015至2019年间,我国消费者每年平均在海外消费2579亿美元(图4)。海南自贸港的免税政策,实际就是将海外消费回流至境内。如果我国居民海外消费25-50%回流,按照海外消费对应的人民币数额以及相应年份GDP最终居民消费估计,平均可额外拉动GDP居民最终消费0.49-0.98个百分点(图5)。


第一、两大抓手:以“新基建”为基础设施,以“数字经济”为核心内容
1、构建国内科技大循环,以新基建为牵引,搭建起数字经济、数据要素的新基础设施。
新基建是“数字经济”的基础设施,不仅本身带来几万亿甚至十几万亿的投资拉动,还将通过数字经济产生乘数效应。新基建主要包括两方面内容:信息基础建设、融合基础设施建设,这分别对应数字经济的两大部分—数字经济产业化、传统产业数字化。此外,还包括创新基础设施,主要是科技创新体制、平台。
2、数字经济是我国创新增长的主要内容,包括产业数字化、数字产业化两大部分。
a、产业数字化的政策路径是依托于5G新一代信息技术,以“大、智、物、移、云”五个方面推进应用落地。“大、智、物、移、云”是大数据、人工智能、物联网、移动互联网、云计算。在“大、智、物、移、云”五个方面中,“物、移”,即物联网、移动互联网,是物质基础。“大、智、云”是应用建构。以物联网、大数据、云计算、人工智能和移动互联网为代表的新一代信息技术将带动数字经济快速增长。
b、数字产业化是将已有产业集群实现数字化转型,使生产效率大幅提升。产业互联网是未来颠覆性的蓝海领域。
第二、核心目标:突破硬壳技术、卡脖子工程,实现自主可控
a、构建国内科技大循环,最终目的是实现国内技术发展向第四次工业革命的牵引和跃迁。第四次工业革命核心是依托5G为代表的新一代信息技术,在前三次工业革命实现(机械)自动化、电气化、数字化的基础上实现智能化。在这个过程中,将伴随全球第五次产业转移,而劳动力成本、中美经贸摩擦、COVID-19疫情等加快了这一进程。“智能化”是未来产业的发展趋势。
b、构建国内科技大循环,在中美脱钩背景下,实现关键领域“自主可控”、“产业升级”,保障产业链的安全和稳定性。我国在高端数控机床、芯片、光刻机、高端传感器等领域严重依赖进口。我国的“自主可控”诉求不会因为美国压力而放弃,反而更加激发我们加大相关领域的投入,如光纤制造设备、芯片、传感器、高端数控机床等。在这个过程中,构建国内大循环,“要实施产业基础再造和产业链提升工程,巩固传统产业优势,强化优势产业领先地位”(5月14日中央政治局常委会),实现关键技术、设备、零部件和新材料的“进口替代”。
第三、重要保障:资本市场提供适应新经济的融资体制。“科技大循环”要依托于畅通金融、资本循环。重构金融系统,打造规范、透明、开放、有活力、有韧性的资本市场,提升股权直接融资比重是未来持续方向,在这个过程中要辅之以打破刚兑,加快居民资产从房地产到金融资产的配置步伐,畅通储蓄向股权融资的通道(图6、7)。


第一、构建“国内大循环”,以坚持房住不炒,堵住房地产的虹吸效应为基石。
上半年,疫情冲击之下房地产调控丝毫没有展现出减弱的迹象。7月下旬以来,多部委对楼市密集表态。731政治局会议亦再次对房地产表态:“要坚持房子是用来住的、不是用来炒的定位,促进房地产市场平稳健康发展。”从构建国内大循环的角度,我们能更好理解房地产调控的延续性。
第二、推进要素市场化改革、建立高准市场体系,对外开放,畅通制度、体制循环。
在这种背景下,我们就能理解2019年10月31日十九届四中全会通过的《决定》将市场经济体制上升为基本经济制度。2020年年初以来,中共中央、国务院先后发布《关于构建更加完善的要素市场化配置体制机制的意见》、《关于新时代加快完善社会主义市场经济体制的意见》。要推进科技大循环,就要不断推进金融和资本市场改革;畅通内需大循环,就要建立高标准的市场化体系,打通“生产、分配、流通、消费”的政策堵点(5月23日看望参加政协会议的经济界委员时讲话)。
四、构建“国内大循环”下传统经济三大走向:出口转内销;以大城市群、都市圈为主导的新型城市化;新国际循环下优势企业国际化
构建传统(周期)经济的内循环,就是要减少消化产能对外需、出口的依赖,减少能源等国民经济基础的对外依赖。这主要有三个路径:
第一、传统优势产业的基础再造和升级,优势企业走出去、国际化,参与新的国际循环。实施“产业基础再造和产业链提升工程,巩固传统产业优势,强化优势产业领先地位”,将会使我国制造业优势企业优势更加凸显,其国际化趋势将是竞争力重要来源。
第二、寻找区域发展新增长极和动力源,培育大都市圈、城市群发展带来区域增长新热点。这有三个特点:
1、以新基建替代老基建,老基建突出重点。以“智慧城市”等新基建建设、“两新一重”替代传统铁公机,“老基建”突出重点,而不是全面铺开,“继续推进重点产业链、龙头企业、重大投资项目”(5月14日中共中央政治局常委会);
2、以五大城市群、都市圈为主导的新型城市化。区域增长未来将呈现分化、极化特征(参考报告《深圳特区40周年:粤港澳大湾区改革新台阶》20200716);
3、以户籍制度改革、土地供应改革作为辅助。
第三、以国内新需求替代外部需求消纳产能、出口转内销,在此过程中需要不断疏通政策性梗阻。通过创造、转化新需求释放传统行业的过剩产能,黄奇帆在《如何构建国内大循环》中举了个例子。例如,我国钢铁存在产能过剩现象,但与此同时,钢铁在建筑结构上的使用量只有7%~8%,而欧美等国家这一比重为40%左右。如果在建设标准中提高房屋用钢比重,一年可消化一亿吨以上钢材。
五、构建“国内大循环”,看好资本市场中长期发展。未来资产配置三条路径:科技为攻、消费打底,探寻传统周期行业里的高成长龙头
第一、“科技为攻”:科技大循环,加快数字经济、新基建引领第四次工业革命。构建国内科技大循环,最终是实现国内技术发展向第四次工业革命的牵引和跃迁。主要是三个方面:优势产业的升级、再造;战略性新兴产业的布局;新型举国体制下,关键科技、技术的创新和攻关。构建国内科技大循环,关键领域“自主可控”、“进口替代”(国产化)、“智能化”、新双循环下“国际化”将是未来产业方面的主要机遇。
第二、“消费打底”:消费大循环,加快构建完整的内需体系,以内需替代外需,从出口型经济体转为内需型经济体,未来很重要的转变方向包括两大方面:出口企业外销转为内销、(高质量、高端品牌)海外消费回流。内循环消费主要包括三条主线:高端海外消费回流、本土品牌崛起、新消费模式兴起。
第三、探寻传统周期行业里的高成长龙头。这体现在三个方面:1、传统优势产业的基础再造和升级,在高端装备制造等领域寻找具有实现进口替代能力的优势企业;2、疏通政策梗阻以新需求消纳产能,减少能源、农产品等对外依赖带来传统经济新机遇;3、寻找区域发展新增长极和动力源,带来大都市圈、城市群发展带来区域增长新热点。
【1】曹和平:打响中国经济内循环人民战争.[N].环球时报,2020-07-23


2016年中国全面启动“供给侧改革”,符合这一经济学的理论路径。近期中央层面首提“金融供给侧改革”,意味着供给侧改革向金融领域深入,开启改革的下半场。
供给侧改革上半场,以“去产能、去库存、去杠杆、降成本、补短板”为五大任务,旨在拔毒刺、去毒脓、抑泡沫、防风险。
供给侧改革下半场,将以“激活资源要素”为核心,旨在优化结构、释放活力、增强效率、提高质量、促进增长。
前者依靠行政手段刹车降温,后者依靠市场机制加油增效。
金融供给侧改革,是国民经济在“换档降速”中能否找到新的增长动力的关键,关系整个供给侧下半场改革的成败。
金融领域,沉疴宿疾、百弊丛生,过度扩张产能以及批发性资本,对实体经济构成降维性打击。“假银行”依托“土地本位制”创造大量信贷货币,“假资管”行“华尔街之名”,行“资金倒爷”之实。金融化产业(房地产、基建、国企投资)“洪水滔天”,而传统实体产业只能“望梅止渴”,二者之间形成深深的“货币鸿沟”。
去杠杆一定程度上止住资本产能过度扩张的冲动,但也引发传统实体产业“流动性困境”,货币传导效率问题凸显。唯有猛药才能祛沉疴,才能从过去财政与货币扩张性政策以及强大货币产能的惯性中解放出来。
金融供给侧改革,核心在于控制产能扩张的基础上,疏通货币传导机制,降低资金错配,建立独立的金融风控体系,激活资本要素的自由力量。
里根大循环
美国供给侧改革与金融资本主义
若把历史拉长到整个工业经济时代,1970年代或许是近300多年来世界经济的转折点。这十年所发生一系列事情,决定了最近四十年的世界格局以及经济秩序,也将长期而深远地影响到未来。
1970年代,美国国运进入大萧条以来最糟糕的阶段。布雷顿森林体系解体,美元与黄金脱钩,进入三次贬值周期,丧失了绝对统治地位,世界进入了浮动汇率时代和信用货币时代。进而世界石油危机爆发,美国遭遇前所未有的经济停滞、高通胀、高失业的“滞胀”危机。
美国两届政府反复使用凯恩斯式政策依然失效,随着“菲利普斯曲线”失灵,萨缪尔森领导的新古典综合学派跌落神坛,新自由主义各门各派涌现,试图以“献计献策、为国分忧”的方式,埋葬凯恩斯主义,在主流经济学领域树立大旗、安营扎寨。
1979年7月,美国经济“病入膏肓”,通货膨胀率创下历史记录,且依然凶猛上窜,联邦政府一些“病急乱投医”。美国总统吉米·卡特正在寻找联储局主席人选,身边的财政部副部长安东尼·所罗门向总统推荐保罗·沃尔克。但总统的回答是:“保罗·沃尔克是谁?”
沃尔克在1969年到1974年在联邦财政部供职,负责国际货币事务,并干了一个大事——他坚决支持让美元和黄金脱钩,直接促使布雷顿森林体系解体。不过,当时他在美国政界依然是无名小卒。
1979年7月24号,沃尔克受邀到白宫见了卡特总统,在一个小时的会面当中,大部分的时间都是沃尔克在讲话。离开白宫之后,沃尔克对自己说,“他永远不会把这个职位给我”。但没想到第二天,卡特亲自打电话让沃尔克担任这个职位。
1979年8月,沃尔克执掌美联储后开始着手兑现他在白宫面试时的承诺。沃尔克的政策极为简单、激进而粗暴。当时美国联邦基金利率已经高达11.2%,而1981年沃尔克一口气加息历史最高的22%。通货膨胀率仓皇而逃,CPI大跌10个百分点,回落到1982年的4%以下。
这种暴风骤雨般的去杠杆,驱狼打虎般的杀通胀,通胀是降下来了,但是经济也陷入负增长,失业率超过10%,投资折损严重。
沃尔克在回忆这段历史也曾说过:“如果 1979年以前有人告诉我,我会当上美联储主席并且把利率提升到20%,我肯定会凿个洞钻进去大哭一场。”

“房地产公司的老板们每天都来拜访我,”沃尔克回忆道:“他们不停地询问这一切何时才能结束。”另一个利益受损的群体是美国农业,还不起贷款的农民们将卡车开进华盛顿,堵在美联储总部的门口,咒骂沃尔克的信件雪片般飞来。
沃尔克铁腕治通胀,让本已危如累卵的美国经济雪上加霜,直接导致卡特总统在1980年争取连任中大败。
接下来,美国如何摆脱流动性困境,如何在抑通胀、防风险的基础上,激活市场,增强效率,促进经济复苏?
在与卡特的竞争中,演员出身的罗纳德·里根没有为经济背锅的压力显然要轻松得多。他手握着“拉弗曲线”作为理论支撑的“里根经济复兴计划”,向选民承诺减税、减少政府开支,并以此提振国民经济。
里根最初的改革方案基本上出自阿瑟·拉弗及其领导的供给学派。
早在1974年,拉弗试图福特总统通过减税促使美国摆脱“滞胀”困境。福特总统派了白宫助理切尼宴请拉弗,拉弗在饭桌上不停的说高税收有多糟糕,减税如何有利。
但是,宴会快结束了,这位白宫官员都没怎么听明白。情急之下,拉弗拿来了一张餐巾纸在上面画了一条抛物线,告诉在场的各位,税率减少到某个值,政府税收不但没减少,反而达到抛物线的顶点,即税收最大化。这就是著名的拉弗曲线,也被戏称为“餐桌曲线”。
一起同来赴宴的《华尔街日报》副主编、综合经济分析公司总经理贾德·万尼斯基顿悟,并大为赞赏。他利用记者身份在报纸上大肆宣传,很快减税主张便博得社会各界的认同。
拉弗与里根的渊源颇深,当年拉弗还在斯坦福大学读研究生时,就预言里根会当选加利福尼亚州州长,后来的事实正如拉弗所料。经过拉弗的努力,拉弗成为里根的好友,为日后供给学派进入白宫铺好了路。
拉弗曲线并非经过论证的严谨学术理论,而是一个简单明了的正态分布图,选民都看得懂。里根将其纳入经济改革方案中,变得富有煽动性和诱惑性,最终获得选民支持成功当选总统。
1980年1月,里根入主白宫后,请了一批经济学家来讲课,第一个便是拉弗。当拉弗说到“税率高于某一值时,人们就不愿意工作”时,里根兴奋地站起来说:“对,就是这样。二次大战期间,我正在‘大钱币’公司当电影演员,当时的战时收入附加税曾高达90%。我们只要拍四部电影就达到了这一税率范围。如果我们再拍第五部,那么第五部电影赚来的钱将有90%给国家交税了,我们几乎赚不到钱。于是,拍完了四部电影后我们就不工作了,到国外旅游去。”

经济学家对拉弗曲线提出各种质疑,认为其过于粗糙,没有考虑各阶层的不同反应,政策有时滞性等等。当时美国的预算局局长大卫· 斯托克曼指出拉弗曲线只不过是一种财政神话和虚构。当时的副总统老布什更把减税和预算平衡政策斥为“念咒经济学”。
不管怎样,拉弗还是成功的当上了里根总统的经济顾问,为里根政府推行减税政策出谋划策。1983年沃尔克又被里根再次任命为美联储主席,并继续执行中性偏紧货币政策,死死按住通胀老虎。
一般认为,沃尔克的强势加息与里根大幅度减税改革,“一加一减”,前者抑制、后者激励的方式,增强了美国经济的预期、企业家投资信心,促进了资源要素自由配置,帮助美国经济从将近十年的滞胀泥潭中走出来,导演了著名的“里根大循环”(索罗斯在《金融炼金术》中定义)。
1984年GDP增长达战后最高的6.8%。失业率自1983年后连续下降,从9.6%下降至1989年的5.3%,为1973年以来最低水平。
美国经济复苏,拉弗曲线名噪一时,拉弗代表的供给学派成功跻身经济学主流行列。沃尔克也成为美联储有史以来最伟大的主席。格林斯潘称赞他为“过去二十年里美国经济活力之父”。
按照美国供给侧改革的历史,我们很可能认为,沃尔克主导了供给侧改革上半场,里根主导了下半场,前者负责打压,后者负责激活。
也有很多人认为,里根改革其实“徒有其名”,属于“挂羊头卖狗肉”的供给侧改革;“里根大循环”的主导因素是1980年代开始兴起的信息技术革命浪潮;里根政府推行大规模的减税的效果有效,反而制造了巨量的政府赤字,并促使贸易赤字不但扩大。索罗斯也质疑,美联储采用货币主义主张,联邦政府采纳供给学派主张,二者如何统一?
在任何一国家,以上逻辑都是对的,但在美国或许不成立。
“里根大循环”本质上是金融资本主义秩序下全球经常账户-资本账户大循环。
沃尔克针对通胀的做法,实际上将美元推向了强势时代,改变了布雷顿森林体系以来持续羸弱的趋势。强势美元的回归,间接上重构了全球化秩序,主导了一个全新的金融资本主义——强美元、强金融、高赤字、高逆差、结构性失衡以及贫富分化的全球化秩序。
里根大循环的逻辑是,通过强美元、高汇率,发展金融产业,弱化制造业,进口商品,输出资本,经常账户赤字,资本账户盈余;通过国债发行以及发达的金融市场,吸收国际资本,促使美元重新回流到美国市场,以维持国内资本市场的平衡;资本回流国内后,联邦政府高军事投入,金融资本再投资海外市场并攫取高利润,以及金融资本支持下科技创新,维持美元的强势地位。
里根大循环能够自由转动,除了强势美元之外,还有三个客观条件:
一是布雷顿森林体系崩溃之后,世界进入了信用货币时代,美联储不再依托黄金,而是基于国家信用发行货币,依照本国市场及国家利益控制美元的紧缩,以极其低廉的成本,向全球收取高额的铸币税。这是美国金融帝国的最高权杖。
二是布雷顿森林体系崩溃之后,世界进入了浮动汇率时代,浮动汇率的套利空间激发了投资银行的兴起。这为美国建立金融帝国打下根基。
三是1980年代以计算机为代表的信息技术革命兴起,计算机极大地激活商业银行创造信用货币的能力,以及促进投资银行开发各种金融衍生品,做大金融市场以及金融资产。这是美国金融帝国的数字化武器。
在强势美元与金融大数据的支撑下,信托、证券、对冲基金、交易清算、跨境支付、离岸账户、各种金融衍生品,共同组合而成一个庞大而系统的金融系统。在金融资本主义秩序中,华尔街金融在全球市场中攫取高额利润。
美国向全球发行的国债平均利率一般在3%以内,在金融危机后,这一数据更低,甚至接近零,即中国乃至全球各国购买美债的收益率比较低;而美国金融领域向全球投资的收益率则高达15%以上。
可见,金融资本主义本质上是一个以美元为主导的金融套利游戏,华尔街在这一大循环中向全球“倒卖”资本截取高额收益。
沃尔克强压通胀之手,将美元推向世界金融的顶端,“间接”地构建了一个金融资本主义秩序;压制了货币无序扩张的产能的同时,又借助美元的强势地位以及美国发达的国际金融市场,从海外获得大量廉价的融资,以支持国内市场的流动性。

时至今日,这一模式愈演愈烈。近些年,美国贸易逆差和政府赤字都创下历史新高,本质上这是特里芬难题的延续,短时间内难以从根本上解决。
不过,每当这一规则触发美国社会国内矛盾时,联邦政府都会通过政治的手段进行调节。
如1985年,美国与日本、联邦德国、英国、法国签署“广场协议”,要求后者四国提高汇率,平衡美国的贸易逆差。该协议签署后,美元又陷入快速贬值的风险。1987年2月,美国又与英法日德等六国达成“卢浮宫协议”,承诺保持美元汇率在当时水平上的基本稳定。又如,2018年,特朗普政府向中国发动贸易战,试图缩小经常账户差额,保持美元汇率稳定。
所以,“里根大循环”真正的内核是沃尔克构建的全球化的金融资本主义秩序,而里根的大规模减税、“广场协议”、“卢浮宫协议”、特朗普减税以及向对中贸易战,都只是在这一框架下小修小补、维持平衡。
金融供给侧改革“双剑”
控制货币产能与资本自由配置
自从1980年代,沃尔克将美元推上强势位置后,全球经济便在美元构筑的金融资本主义下运转。高货币、高赤字,成为最近三十年多年各国经济的核心。债务危机,也成为飘荡在世界经济上空的幽灵。
任何生产要素的供给弹性都是有限的,也就是不可能无限供给,更不可能以零成本的方式无限供给。而信用货币就是特例,信用货币的产能可以无限、零成本扩张,同时市场对货币的需求又偏向刚性、扩张性政策执行具有时滞性,因此掌控货币阀门的政府或货币当局,更倾向于扩张性的货币政策,以支持其短期的政治目标。
另外,1970年代之后,投资银行的兴起,大规模的金融衍生品制造的投资和投机市场,吸纳了大量的货币,以至于传统货币理论失效。经济学家以及货币当局根本无法根据传统货币理论,判断市场中到底需要多少货币。
如今国际市场中,90%以上的美元用于外汇以及金融投机,而非国际贸易清算和外汇储备。2008年至今,全球广义货币大规模增加,但是并未引发严重的通货膨胀,而是推高了资产价格。但是投机市场中,在国际金融理论中没有绝对标准衡量,一个投机市场中吸纳多少货币可以界定为资产泡沫,正如房价涨到多高才需要调控。
所以,信用货币的边际扩张特性、传统货币理论的失效,以及政府短期目标的倾向性,导致世界各国都面临严重的“货币的祸害”。
换言之,不管是美国,还是中国,金融供给侧改革的第一把利剑,则是控制货币产能。米尔顿·弗里德曼在其著名的《货币的祸害》中强调:“通货膨胀的问题,只是印刷行业的问题。”米尔顿旗帜鲜明地反对凯恩斯以金融政策作为需求管理的手段,主张政府在经济上扮演的角色应该被严格限制。他认为,“根治通货膨胀的惟一出路就是减少政府对经济的干预,控制货币增长。
笔者将金融供给侧改革比喻成“双剑”,即控制货币产能与资本自由配置。
前者是行政的、短期的(相机选择的)以及控制风险的临时错失(手段上与凯恩斯主义类似,只是一个在需求侧,一个在供给侧);后者是市场的、长期的以及市场增长的根本动力,是金融供给侧改革的核心。
不过,严格上说,沃尔克的“供给侧改革”并不具有普遍意义,甚至缺乏足够的借鉴意义。美联储可以按住货币源头的同时,利用强势货币的归回,吸引国际资本回流美国,解决流动性的问题。目前,没有一个国家可以像美国一样构建一个国际性的“大循环”,更无法借助本币让国际资本市场服务于本国市场。
沃尔克通过强势加息的方式,巧妙地做到了“双剑合璧”,既控制了货币总量,又通过强势美元促使国际资本回流美国,促使“市场在资源配置中起到决定性作用”,扭转了过去依靠美联储过度释放货币产能刺激经济增长的行政依赖。
中国金融侧改革,在供给侧改革的上半场主力去杠杆、防风险。取得的成果是,一定程度上抑制了过去无序扩张的货币产能,尤其是商业银行协调影子银行创造的大规模信贷货币。但是,我们要防止货币之水在稳杠杆、结构性加杠杆中反弹。
长期执行凯恩斯式政策给经济带来最大的伤害,并不是简单的挤出效应,而是政策的随意性、随机性,替代了法律的严肃性和执行性,促使宏观经济政策扩大化,“经济宪法”被弱化,资源要素长期被随意性的经济政策所支配,市场价格因随意性的经济政策而扭曲,企业家在跨期协调中失误率增加进而趋于保守,经济决策更多屈从于政策而非市场,政府政策第一,而市场退居次席。
所以,要真正控制住货币的产能,必须通过“经济宪法”的方式,避免货币政策决策的随意性,强化其法律意义的严肃性。

弗莱堡学派创始人瓦尔特·欧肯,主张通过“经济宪法”将货币政策目标至于优先原则。即货币政策只服务于货币价格调节,当央行的这一政策目标与其他经济政策目标发生冲突时,或稳定货币与经济发展出现矛盾时,中央银行必须顶住来自各方面的压力,坚定不移地把稳定货币放在首位。
欧肯的“经济秩序”,是德国建立社会市场经济以及战后快速复苏的基础。其货币政策优先的原则,已经深刻地渗透到德国的金融体系之中。在2008年发生全球性经济危机时,各国都在执行扩张性的货币政策,而德国央行则反对量化宽松。
欧肯著名的《经济政策的原则》明确表达了这一主张:
“不是经济为货币作出牺牲,恰恰相反,币值的某种稳定,才能为经济过程提供一个使用的调节手段”,“坚定不移地把稳定货币放在首位,这样做事实上是对其他政策目标的最大支持,也是对经济发展的最大贡献”。
货币政策过多地服务于充分就业、财政融资、债务冲洗、经济刺激、房地产及资本市场,容易患得患失,甚至疾患成疾、病入膏肓。
弗莱堡学派提出货币“区间论”,也就是将货币供应增长率确定一个范围。1979年开始,前西德央行根据这个理论,采取了货币增长率的区间指标。这是德国马克一直保持稳定且强势的直接原因。弗莱堡学派还要求央行向公众公布“货币目标”,以稳定市场的预期,并接受公众监督。自1974年起,前西德央行一直实行这种制度,且效果显著。
当年,沃尔克能够顶住全美的压力“倒行逆施”,亦是美国宪法给他的权力。如今美联储主席鲍威尔“死扛”特朗普,也是因为联储系统的独立性受到法律保护,任何机构以及个人都不能干预联储委员会的独立决策。
所以,在金融供给侧改革中,只有通过立法的方式,才能避免凯恩斯式政策的随意性,才能关注货币扩张的冲动,将资本配置的权力交还给自由市场。
所以,供给侧改革下半场应该启用第二把“利剑”,即资本自由配置,即在压住杠杆率的同时,通过激活资源要素,增进市场活力,改善竞争效率,做大分母资产,促进经济增长值。
但是,中国金融侧改革做到“双剑合璧”的难度要大得多。去杠杆压制货币扩张的同时,如何在货币存量的基础上,如何疏通货币传导机制,增进资本的市场配置效率是关键。
当前,在银行系统非独立性的经济体中,凯恩斯式经济政策大大增加了财政赤字以及货币无序扩张的风险;失控的货币产能,促使整个金融系统演变成一个资本批发部门,而非信用创造、时空配置的市场;长期大规模的资金批发业务,导致商业银行资金严重错配,风控系统疏于管理而制金融系统更加脆弱;一旦去杠杆、紧信贷,商业银行出于行政诉求或逆向选择,立即关闭货币闸门,导致市场无水之源。
所以,在去杠杆过程中出现了某些的阵痛,即去杠杆压了分子,分母亦在萎缩,一些企业的债务规模和资产估值同时被压缩,授信级别及规模下降,陷入短时期的流动性困境,以及资产及信用重估的风险。
如何才能在压制货币产能的基础上,尽快启动第二把“利剑”,让市场尽快去调节资本配置,以防止改革成果回流?
一方面,继续严格控制货币产能,只有压制货币产能,才能逼迫商业银行从过去向“央妈”批发资金转而向市场“找资金”。
另一方面,强化商业银行系统的独立性,扭转“土地本位制”信用货币创造模式。
当下商业银行模式实际上是通过政府信用隐性担保,以土地为抵押进行信用货币扩张,本质上地方政府隐性担保的“土地本位制”信用货币。当前经济一时未必能够扭转土地财政的强大惯性,但是金融供给侧改革可以通过强化商业银行系统的独立性,与“土地本位制”脱钩,建立市场化的风控体系,降低外溢性风险。只有建立市场化的风控体系,才能真正疏通货币传导机制,形成市场的资金配置。
当今中国还在争论市场之手与政府之手孰优孰劣,而欧美经济学家早在1970年代开始就逐渐转向“法治之手”,依托法律、规则与秩序(布坎南的《宪则经济学》、哈耶克的《自由大宪章》),防止市场与政府“双失灵”。
由于货币边际产能特性,货币市场或资本市场容易失灵,进而加剧金融市场的脆弱性,而政府之手亦难以控制货币产能冲动,推行财政赤字货币化,服务于宏观经济目标和政府目标。所以,唯有“经济宪法”才能使货币之水流向该流的地方,才能真正构建中国版的“里根大循环”。
沃尔克不是世界伟人,但却是真正的美国英雄。“众人皆醉我独醒”,在全美都患上“货币毒瘾”时,沃尔克却能够冷静、大胆、勇敢地猛药去沉疴,最终力挽狂澜,拯救美国于货币水火之中。
这是美国宪法赋予沃尔克的权力。
英国首相撒切尔夫人一直沃尔克的坚定支持者。每次到美国访问,撒切尔都会前去拜访沃尔克。于是里根总统的接待人员尴尬地发现,英国首相的专车总是停在美联储的车库里。
这是理性者给予他的尊严。
沃尔克曾说过:“通胀是个道德问题。因为政府完全可以控制货币发行量,他们给通胀找的所有借口都是愚弄大众。维持币值稳定,是政府的责任。”

因而决定自己梳理下四次循环内在的不同,希望能找到规律和内在的问题。
自二战看过来,我们可以看到太阳底下并无新鲜事,特朗普虽然是以民粹主义上台,但是经济方面的执政政策跟他的共和党前辈并没有什么区别。这也是美国历史两党制决定的,这就有了本文的标题从里根政策导致的“里根大循环”到“特朗普循环”。
研究这段历史虽然不能让我们通过历史的因果来预测未来,但却可以更好的理解当下, 对未来的情景做一定的假设和沙盘推演,来辅导投资决策。
当然,因为标题大小的关系,这里我还忽略了两个重要的人物。其中一个可以称为“布什循环”,另一个容我先卖个关子,可以猜猜是谁。
标题说大循环,那什么是大循环?
索老把里根执政时期,繁荣的经济,强势的货币,庞大的预算赤字和巨额的贸易逆差之间交织形成的在无通胀情况下的正反馈过程,称为“里根良性大循环”,与之相对应的是“卡特恶性循环”。这里的关键是繁荣的经济和强势的美元。
这里我直接取索老最终的循环反馈图,直接看可能有点难理解,下面我们慢慢聊。


我们要理解特朗普当下发生的什么可以先去看看当年里根(1981~1988)执政的情况。
当然还得理解它的时代背景,因为历史事件都是路径依赖的。
里根上台的背景是二十世纪七十年代初以来的滞涨情形,滞涨是经济停滞,高通货膨胀和高失业的总称呼。它与人们之前认识的凯恩斯主义菲利普曲线是不相符的,因为在凯恩斯主义的框架下,高失业率和高通胀是不能共存的。
从下图可以看到从七十年代初到里根上台时不断攀升的失业率和CPI。

导致滞涨其实有多重因素
战争红利的消失,朝鲜和越南两场战争,自五六十年代对经济有的总需求有拉动的作用,带动了军工,固定投资和本国的消费,但到了七十年代,战争的拉动作用渐渐消失甚至起了反作用,这是经济停滞。
科技的低潮,二十世纪初四十年代末,美国通过原子能和电子信息技术发明和应用,掀起了第三次科技革命。经历了近二十年的高速发展,到七十年代初,技术进步已经放缓,需要等待下一个增长点。直到八十年代初,新材料,生物工程,微电子,航天工程等新技术的应用才开始下一轮的科技革命。
来自于德国和日本的竞争,美国1947年二战结束后,出口额占世界出口额将近三分之一,但是通过之后的马歇尔计划,和世界银行的资助,欧洲和日本的盟友在经济全球化的进程下,发展迅猛,导致美国自身的竞争力大减,1971年首次出现对外13.03亿美元贸易逆差。
两次石油危机,经济停滞有很多原因,但通胀肯定离不开两次石油危机,因为这是之前从来没有过的。7年多油价暴涨了10倍多。
较高的利率,在60年代到70年代,那时的政策跟国内前几年有点像,一管就蹦,一蹦又开始放水。导致了基础货币大大增加,通胀预期起来,使得利率升高。利率作为企业的资金成本,也导致了通胀。
从总的滞涨来说,在资本主义的过剩模式下,2,3跟现在国内也一样,用凯恩斯的话来说就是资本边际效率递减,任何能赚钱的行业大家都一窝蜂涌上去,而利率的抬升,造成实体产业的利润率已经被压到快没有了。
有限的石油资源,作为总系统中的限制条件它和高的粮食价格一起,最终导致了通货膨胀和高失业率并存的情形。
而高通胀又反过来削弱了实体企业的竞争力,造成了工业产值的下降,企业的大量破产。

菲利普曲线又为什么会失效?

但其实仔细想想,通货膨胀分为成本拉动和需求推动。
凯恩斯主义主要作用于需求端,当需求增大,需要的工人增多,失业率自然下降,这是很正常的。
但其实是在石油危机之前,美国没有经历过这么大的成本推动的影响。菲利普曲线只有两个变量的关系,失业率和通胀。但是影响成本的原因还有很多,比如利率作为资金的成本,石油作为资源的成本和劳动力成本。
当利率上升,资源价格大幅上升,成本推动的通胀导致企业压力猛增,带来了裁员的压力。所以造成了同时的通胀和高失业率。
凯恩斯的<就业、利息和货币通论>出版于29年股灾之后,二战之前。从书名就也看出主要想解决的问题是那个年代的短期失业问题。所以后来会造成很多人的误解,因为毕竟这本书真的相当难读。
当时的政策
自大萧条后奉行的凯恩斯主义,财政政策的刺激虽然还在继续,但早已边际效率递减,本质上来说实体产业没有新的增长点,卡特(1977~1981)的智囊清一色都是凯恩斯主义者,也难免这个下场。
货币政策其实当时相对来说不太注重,当时的联储主席伯恩斯相信加息对经济会产生难以忍受的影响,寄希望于政府实现预算平衡提高,促进商人信心提高产出,来降低治理成本来解决成本推动型的通胀。[1]
但形式并非他所预料的,过快增长的货币量和财政政策一道,并没有支撑实体企业,使得资金只能流入虚拟产业和资源型的资产。从下图资金流转速度上可以清晰看出80年前后的变化。

索老在<金融炼金术>的第四章还提到了大循环前端的另一个重要的问题,国际债务的繁荣与萧条,这个问题可以追溯到1973年。
自从1973年石油危机以后,石油美元的建立使得海湾产油国家拥有大量的美元外汇储备,而这些外汇储备最终又回流到了美国本土的银行的负债端和国债上面。
同样因为危机,不产油国不断扩大的贸易逆差正好需要貌似廉价的贷款来满足。两边一拍即合大量的美元源源不断的输入到拉丁美洲,正是由于海外的欧洲美元市场的发展,美元在海外的堆积,才成为了后来循环转向后美元持续的上升的来源。
国际贷款当然还有一些其他的原因。
实际利率接近负值
不断下降的美元汇率
银行在欧洲美元市场不受债务的最低保证金监管
银行放贷高额的利润
对债务放松的审计
这一切都增加了债务国和债权国的动力。从下图看到十年期的真实收益率在1980年后才迅速转正。

里根经济学的迷思
要理解讲大循环我们先来看看里根时期和里根经济学本身
里根经济学看似很成功,通胀减小,失业率下降,里根离任时期的居民满意度都还创历史新高,但是如果从客观的来看,其却并没有很多人心中想象中的那么好。
虽然我很喜欢里根本人和他讲的那些苏联笑话。

里根经济学总的来说财政政策采用供给学派,货币政策采用货币主义。
供给学派的目标是通过减税,对产出和缴税意愿产生刺激作用,减小税率增大税基,吸引海外资金回流,顺便降低私人部门的运行成本来增加总供给,理论来自于下图的拉弗曲线。


为什么没达到预期呢?
这中间还有一个小故事
里根的白宫预算局局长斯托克曼在他的回忆录里面说。里根上台快两年的时候,把斯托克曼叫过来问:“你不是说什么根据供给学派、拉弗曲线的原理,减税会导致政府收入增加么?怎么现在反而大大减少了?”
斯托格曼告诉里根:“ 不好意思,拉弗曲线只是在理论上正确,拉弗曲线并不是新的理论,关于政府税收和经济增长的最佳比例,以前已经有无数经济理论研究过了。减税和政府收入的关系,取决于实际情况。只有在政府税收很高的时候,减税才能增加政府收入。如果税率本身不够高,减税就不可能增加政府收入。当前的情况,政府对大企业的税率并没有高到让它们不够投资再生产的。所以,减税对经济增长的影响很小,弥补不了政府税收的损失。我们以前计算错了。”
里根当时就晕了,问:“这也能算错, 你原来是怎么计算的?”
斯托格曼说: “原来计算的时候,忘了把通货膨胀的影响排除出去了。" [4]
里根年轻时是个演员,有而长达二十七年的演艺生涯,并没有经济学方面教育的基础,作为一个长成这样的演员,出现这样的事我们并没有什么怪罪他的理由。

在81年减税时点之后,通过下图数据,我们可以看到,失业率在不断的攀升, 虽然这不能全怪里根政府的政策,很大一部分是因为联储主席沃尔克为了抑制通胀而进行的货币紧缩。


贫富的差距
从下图可以清晰的看到,美国自29年股灾,大萧条之后,通过罗斯福新政一系列的政策,从1930年来,gini指数一路下降,因为29年之前的柯立芝繁荣正是一直行驶的保守派共和党的自由放任的思想。

民主党的罗斯福,通过新政,通过金融历史上最严厉的格拉斯-斯蒂格尔法案,分离了投资银行业务和商业银行业务。
他在1932年当选总统之后,建立了一系列的保护工人权利,抑制资本权利。包括,禁止使用童工、制定最低工资标准、改善劳动工作环境、支持工会工人罢工、建立社会保障体系、将公共事业水电等国有化,对富人征税等一系列的政策。这才使得gini指数降到0.4的危险线下。
但是从上图可以看到,从里根上台的节点上,gini指数跟随者债务比的增加,一骑绝尘。
总结下里根执政的政策我们能看到对比民主党政策方向完全转向,上面也介绍了
对富人减税
公共事业单位私有化(水,电,石油)
打压工会
放松金融监管,市场化,自由化,私有化。
消减福利支出,医保和养老保险交由私人管理。
上述所有项都在一定程度上加大了贫富差距,增大了社会矛盾,增加了底层人民的负担。
剧烈扩张的债务
如果我们量化来看,里根的整个任期。上任之前美国的公共债务规模为7119亿美元,八年执政后规模扩大到2.1万亿美元,从比例来说绝对值增长了近190%,这也是有史以来的最高水平。下图清晰的可以看到自二战以后,里根上任是个关键的接点。

里根就职演讲说了句很有名的话,「 Government is not the solution to our problem;Government is the problem. 」
但是就是以反凯恩斯主义,自由市场为名的里根经济学竟然赤字大大超过之前之总和。
从1976年来美国从贸易顺差转逆,卡特执政时期,四年的贸易逆差已经到1447亿美元,到了里根结束,逆差总额到达5962亿美元。这也是提倡自由化,全球化的里根政府,同样会进行对日本和德国贸易保护主义的原因。[4]
沃尔克的加息
里根经济学关于压低通胀和利率其实不全是自身政策的功劳。
联储主席沃尔克其实是前任卡特总统邀请下上任,1979年8月6日在白宫就职联储主席。
沃尔克顶住了很多压力,9月中旬刚上任就提高了0.5%的贴现率,在四周内连续提升了两次。通过控制货币供应量,从价格调整转向数量调整。到了1981年联储的基金利率(Federal fund rate)上升到20%,最优惠利率(Prime rate)上升到21.5%。在这样的政策下,通胀在83年降到了3.2%。
但他并是不很受里根的欢迎,里根后来任命了更拥抱自由化的格林斯潘,也酿成了之后的危机。[3]
小结
里根上台的初衷当然是预算平衡,他并不想要赤字,但无论如何他也想象不到自己会造成如此庞大的赤字。
赤字的主要原因是供给学派理论和政策的落空,减税并没有刺激投资、储蓄和劳动生产率,使得国民生产总值增长很慢,反过来又影响了税收。减税更多是给富人减税,但是富人的边际消费倾向是低于穷人的,再有钱也不能一顿吃三碗牛肉面。所以在一定程度上,减税带来的好处没有进入实体经济反而流入虚拟经济例如股市,造成了繁荣的假象,后面我们在好好分析。
减税,巨额的军费开支,利息支出,和社会福利的支出共同早就了里根任期的巨额财政赤字。
里根自身经历大萧条的时代背景、当时官僚腐败低效率体系和正好崛起的新古典主义新自由主义使得他拥抱了供给学派和货币主义,确实解决了很多的问题,但是这是从一个极端到了另一个极端,这也让他打开了新的潘多拉魔盒。
接下来通过里根大循环的分析,依次介绍四次循环。
一. 里根大循环

再把这张图拿出来看,大循环中包含了一个系统中的很多路径。
大循环的主体由(2)和(3)两组比较关系构成。最开始的B,意思是里根扩大的政府预算也就是财政赤字。同时配合当时的贸易赤字,呈现的是一个双赤字的格局。
财政赤字 vs 贸易赤字
按照传统经济学理论来说,贸易逆差的扩大倾向于使国内的汇率和经济水平承压,而财政赤字的扩大,会推升总需求,增加通胀压力,在一定程度上挤出其他人负债的能力,推升利率水平。
但经济的图景如果放大来看,当财政赤字带来的总需求提升,带来了政府支出到了私人部门的收入,这种财政赤字的投放是货币净投放,也就是净资产的增加。这时的总需求突然的被大幅度刺激起来,国内自身的产出缺口正好被贸易赤字扩大带来的外部的商品和服务弥补。如下图左边的大于右边,反而造成了整个经济的繁荣。

经常项目 vs 资本项目
这里索老把资本流动拆分成了投资性资本和非投机性资本,非投机性资本可以简单理解为实体资本和长期资本。这里当贸易赤字,也就是经常项目赤字增大的时候,由于当时的联储主席沃尔克把最优惠利率最高提高到1981年的21.5%,巨大的利差和海外存留的收益使得美元回流,投机性资本和非投机性资本都争相回流美国。这样在右边持续大于左边的时候,即使有不断扩大的贸易逆差,依然使得强势美元有了基础。


与此同时当经常项账户的赤字加剧,大于财政赤字的刺激效应时,整个循环的逻辑就会倒转,美国自身因为本国的储蓄是不足的,按照一般国家的情形,当本国的投资收益的顺差不足以抵消贸易逆差,经常项目出现逆差,资本项目出现顺差也即是海外资本回流,会使得该国海外资本净值减少,这种趋势进行下去,国内会不可避免的进入衰退。
美国独特的国际地位
美国国际收支却十分独特,作为世界上最大的债务国,它拥有国际储备货币的权利和贸易清算权利,也就是经常说的美元霸权 (Exorbitant Privilege)。
自从布雷顿森林体系解体以后,美国开始以自身的国债为抵押发行货币,可以不受限制的利用自身的债券来换取其他国家的资源,同时海外不断积累的外汇储备很多都又回到了它的国债和银行负债端来为其融资。
其次美国很长时间的净投资收益都是正值,这也是美国企业通过全球化一体化的分工窜取微笑曲线两端的定价权,和多层股份制架构从全球回流利润,这也可以形象的称为“搭欧洲和亚洲的便车”。
其结果就是美国庞大的负债本身不但不用支付利息,其他国家还倒付给美国钱,也就是投资净收益。[2]

最终,当偿债成本和投资性资本逃逸伴随着贸易逆差,会导致灾难性的后果。

里根大循环其实结束的很突然,汇率在1985年升到高点之后,其实在广场会议之前就开始了贬值。
二. 布什大循环

老布什上台时承诺“不加新税”,但是美国自身内在的问题导致经济进入下降通道。苏联解体,日本崩溃,带来的好处还没有到来。加之波斯湾战争导致的石油价格飙涨。

克林顿的新经济
民主党克林顿(1993~2000)的继任自然是天时地利人和。
虽然他接任了里根和老布什两任本身的烂摊子,但本身赶上好时候,苏联解体后休克疗法,大量的资金,技术,人才流入美国。自92年卢布从1美元兑1.5卢布到98年1美元兑近100卢布,大量资源也滚滚流向美国。同样日本1990年股灾后,股市和房市再也没起来,由此带来的债务通缩螺旋的还债压力使得美国的最大竞争对手失去了在同一个赛道的能力。同时正正好,美国冷战时期留下的遗产,包括IT和信息产业的大发展,也同样助起一臂之力。

当然,克林顿本身没有辜负自己的竞选口号,自身的经济政策融合了凯恩斯主义,供给学派等很多东西。又或者说他并没有什么主义,用我们熟悉的一句话说就是“不管黑猫白猫,抓住老鼠就是好猫”的实用主义。
“12年来,利益逐层渗透的经济理论在堆积如山的联邦债务上造成一种虚假繁荣。全国放任自流的结果使如此众多的美国家庭,甚至连双亲工作的家庭都不再为他们的孩子作提高生活的美国梦了”这是克林顿对里根经济学批判的话语。
平衡预算、偿还国债,精简政府机构缩减开支,增加税收,鼓励消费,同时通过兴办公共工程、增加基础设施建设、投资教育科技、投资环境保护来解决就业问题,在对外政策上推行积极的贸易政策,鼓励企业开拓国际市场。
通过这些政策,内外结合多方面因素造就了自罗斯福新政后,民主党最为辉煌的一段经济繁荣时期。
当然这个时期也不是没有全然缺点,居民的储蓄率不断下降,自二战以后制造业人数不断下降,同样贸易赤字并没有因此收窄还在扩大。贫富差距是克林顿上台承诺的目标,但是前面的图可以看到,GINI指数在九十年代,反而是加速上升的一个时期。
当然,这些问题不仅是克林顿政府的问题,自里根以后,历届美国政府都逃脱不了。
小布什的政策
同样小布什(2001~2008)也很惨,互联网泡沫的破灭造成了2001年的衰退,同时911发生严重打击了美国人的信心。小布什既然是共和党,自然他又走回了里根的老路,扩张的财政政策加减税。包括现在特朗普提到了让制造业回流美国,小布什也提出过“税务假期”这样类似的概念。
所以有些人说他的政策像里根,但是另一些人想到了小布什。
尽管布什一家都不喜欢特朗普,但是他俩确实有不少相似的地方。
都从八年的民主党手中接班
上任时的强美元,上台时,两者的前任民主党都使得美元上升。
共和党惯常政策,减税,扩大军备开支,与之导致的扩大的财政赤字和贸易赤字
贸易保护,小布什实施30%钢铁关税被WTO惩罚到特朗普的贸易战。
金融自由化,99年鲁宾和格林斯潘联手废除格拉斯-斯蒂格尔法案后金融自由化和特朗普现在的减少金融监管和未来有可能的放松沃尔克规则。造就了泡沫孕育的土壤
同样的泡沫,08年房产的泡沫和现今四轮QE后美股的泡沫。
可以看到,布什在经济方面并没有吸取什么教训,不断扩大的贸易赤字和财政赤字的双赤字情形来的更快。
这里还有一个小故事,当年2001年克林顿离任,美国国会预算委员会CBO预测,到了2011年,克林顿政府留下的2800亿美元预算盈余会涨到5.9万亿。而实际上...如下图,完全反过来了。
CBO后来发了张图解释他们为什么会判断错误。

布什的恶性循环
这也导致布什循环刚一开始就转恶,强势美元是由克林顿时期的财政预算的改善带来的,到了布什任期昙花一现就随着互联网泡沫后的降息和911使得美元一路向下,这也导致布什的美元恶性循环直到金融危机后才结束。
关键的政府赤字导致利率的上升,其中很多的补充还多亏了刚加入wto的中国作为债权国。贸易赤字同样扩大,如果没有资本项目的盈余,和美元的储备货币和清算地位,经济可能进入更恶化的反馈。

在失业率下降和通胀抬头的驱使下,2004年6月至2006年6月,美联储连续17次加息,联邦基金利率从1%升到5.25%。受加息影响,2006年初美国房地产开始降温,房价于2007年初开始下跌,也引发了之后的次贷危机。同样我们看向当下,美债长短端利差平坦甚至快要倒挂,同样如下图利差,2000年1月和06年末到07年初也出现倒挂,倒挂不一定立马出现危机,但是能说明其实我们也在路上了。

这些流出的美元同样,同时成为了下一次大循环的燃料与养料。
三. 一百年前的循环
终于要介绍到特朗普循环,但在这之前还要说下本文开头留下的悬念。
特朗普当然很欣赏里根,但是他的政策除了里根和小布什还有一个更像的人,当然距离现在很久了估计你很难想到是谁。
下面的政策,你看了甚至你可能会觉得就是特朗普本人。
减税,放松管制
贸易保护主义,提出“America First.”
基础设施建设
限制外来移民
其实上文也有提过,这位总统就是缔造了“柯立芝繁荣”的柯立芝Calvin Coolidge,人们把他俩难以联想起来是因为柯立芝总统是很沉默寡言的人,他有个外号叫 “Silent Cal.” 沉默的卡尔,特朗普自然不用多说。
有一个很经典的笑话,说在一个晚宴上,女主持说:“柯立芝先生,我打赌我今天能让你说出多于两个词。”柯立芝回复道:“You lose”。
虽然个性沉默,但他有一句很经典的话,“The business of the American people is business.”
美国人的business就是business,特朗普同样一定会很同意这句话。

柯立芝的保护主义
有了里根和布什的案例,为什么还要介绍柯立芝呢?因为他们有个很大的不同。美国又重回了1920s年代之前的贸易保护主义。

里根时期,但是因为自身的竞争能力下降,新保护主义抬头,开始从关税转向非关税政策,新保护主义是鼓励出口而不是限制进口,这也导致了出口的补贴消耗了财政而不是收取关税来补贴财政。当然表面上还是和谐的自由贸易,偶尔欺负欺负日本和欧洲。
小布什时期因为钢铁加关税,被WTO惩罚了。到了奥巴马时期,301法案已经使用很多了,开始欺负中国。而现在,特朗普已经无差别攻击,这其实都是为了贸易赤字。
贸易赤字虽然名字不讨人喜欢,但其实这个词并没有感情色彩。他只是代表进口的贸易和服务金额大于出口。并且像美国这样的国家,通过自身印出来的欠条,只要少量出口就能换来大量进口资源,适量的贸易赤字,如果同时经济能保持活力,没有陷入恶性反馈,对美国自身,其实是一件很好的事情。
同时,美国国内的消费,通过进口,通过贸易逆差,变成了中国的出口和外贸订单,在一定时间内,其实是双赢。
但这个美国通过杠杆,通过消费,拉动了世界的经济,短暂的成为了世界的火车头,但是加杠杆来刺激总需求的循环毕竟不能持续,08年的金融危机就是通过房地产加杠杆,加不下去的一个教训。
特别的循环
在柯立芝时期,他的组合拳减税,增加关税,放松管制和基建投资就共同促进了美国的繁荣,当然也有自身的一战后的背景。
减税带来的税收减少在短期内一定程度被关税弥补,如果长期刺激起经济,会造成国内生产总值提高减少赤字率的分母。
同时基础设施建设作用于需求端,他和减税带来的财富效应造成的股市繁荣,共同提高了总需求。当总需求被刺激起来,因为贸易保护,关税的提高,人们相对来说更愿意去消费国内的商品。这样,总需求被国内的商品满足而不是去扩大贸易逆差。同样当经济向好,贸易逆差改善,回来带通胀压力,造成加息的预期,而加息的预期会推高汇率。
所以这么来看,在那个年代,这个奇怪的政策组合,反而带来了特定的成功。而特朗普更像是在致敬柯立芝那个年代。
但是不能忘了,柯立芝繁荣之后的1929年股灾之前,联储跟现在一样。也是在缩减资产负债表,这也是比较特别的相似处。因为繁荣最终的代价是1930年代的大萧条。
四. 特朗普大循环

他的执政目标,其实上边都说了,但是他跟之前的几位也有很多不一样的点,
充分就业,美国的U-3失业率已经到了自08年金融危机后的历史最低水平3.8%,现在到4%。当然这只是在数据的层面。
财政空间有限,里根上台时debt/gdp在32%左右,而现在已经高到了105.4%,虽然距imf的测算还有一定的财政空间,但是现今按照一般经济学,财政政策应该是反周期调整的,而不是继续扩张。
产出缺口拟合,OECD的数据,美国2018年的产区缺口是为正,而里根上台的时间产出缺口一直在下降。
通胀的压力
当充分就业时,产出缺口又已经拟合这时美国如果从需求端刺激起总需求,那通胀压力相对会更快体现,因为如果需求要从本国满足的话,要不然增加劳动生产率,要不然就得多雇人,或者是增加工资水平。
随着通胀的压力,利率会有抬升的预期,因为无论是在泰勒规则还是麦卡勒姆规则下,联储都是盯紧产出缺口和核心通胀的,这也是大家今年压住美元的依据。
从最新的数据中我们可以看到美国的贸易赤字已经在缩减,当这种资金回流同时体现在贸易赤字的缩减和非投机性资本项回流下,投资性资本会加剧这样的趋势。
强势美元会在一定程度抑制出口扩大进口,会阻碍贸易赤字的改善,会使得制造业的成本增加,但是如果出口的产品其中,包含更多的进口来料,也会中和负面效应,而不会去阻碍循环,这其中是一个比较的关系。
当然现在来看,流入美国的资金更多的不是去实体产业,而是进入了虚拟产业,例如股市和房地产市场。虚拟资产的走高很容易受到即将到来的加息和缩表的利率冲击。
财政的压力

扩大的财政赤字增大了供给,美联储缩表减小了需求,再加上各国政府在2014年后不断减少的美债,都会在一定程度上让债券承压,推高收益率。
关键的破坏点
升高的汇率,和升高的利率是对大循环最大的威胁,这也是需要关注的。
升高的利率不仅增加财政还债的压力,还会增加企业还债,房贷,助学贷款,消费贷款等一系列的贷款压力。因为在金融危机后,四轮的QE大家在低利率的环境生活惯了,和美股不断攀升的财富效应,现在美国的信用卡债务,助学贷款数等都已经是新高。

基建要大量赤字,所以很难是最近的目标。特朗普的政策还是先全面巩固自身权利。
最近的政策是希望关税能部分对冲短期减税带来的财政影响,当然效果是很微小的,现在跟当年柯立芝其实差距很大,毕竟1.5万亿美元的减税政策。但也表明了用贸易保护来减少贸易逆差的方向,所以真正的基建应该到中期选举以后了。
特朗普当然明白这些危害,他应该也知道这是自己导致的,所以我们可以看到他不断炮轰高油价,高汇率和高利率。在这时,他本身就成了基本面。当然随着市场的熟悉,他自身的言论也会边际效率递减,这是市场对信息反映的规律。
所以未来情形怎么演变,重点还是要关注利率汇率抬升的刺激,同时还要看哪些变量先起作用。
但总体来说,从历史上来看,美国现在很像1929年的崩盘前后的经济情况。但也有桥水的达里奥说08年的危机像1929,现在我们更像1937年的二战前夜,如果是那样,当然会更糟。
极低的失业率,通胀在历史低位,利率低位,贫富差距新高,接近为零的存款率,不断升高的债务水平。
当然,最近几年已经有很多有名的投资者,不断地去预测未来的崩盘,这本身又会导致市场的反身性。索老也在书中说,鉴于反潮流已经开始成为普遍的倾向,那我就要做一个反反潮流的人。
可惜的是他自身旗下的基金也在这轮特朗普行情上,也过早的看空美股。索罗斯本人数次退休,所以我们也无法知道其操作是否是其本人的行为。但是这也体现了对未来的预测,导致的行为,反过来会改变未来的结果。
大循环的分析
在分析最后之前,简单再总结下大循环的机制。
循环的机制
大循环只是一个笼统的分析,因为经济系统包含着人的决策,人的决策又包含人的思维,决策的结果最终还会反过来影响人的认知,所以我们很难通过具体的分析来定量估计。这种难以预测是有很多来源的
首先因为系统会产生很多变异的不确定性,产生一些非线性的影响。如次贷危机,其实有些人预测到了次贷危机,但是事后都发现,预期的问题比他们想象的严重的多。
还有因为系统最终的决策的人的思维难以预测,如现在的美联储给了市场非常清晰的预期路径,但是特朗普却相对难以估计,希望干预联储独立性,不要太快升息。
系统之外的例如石油问题,军事问题等也很难说,如突然出现的911
可能性很小很小但不代表不会发生的,如黄石火山群的喷发,美国直接玩完
还有些我们说的unknown unknown,我们不知道自己不知道,如...这个没法举例子
我们只能通过分解系统内的各个因子的属性,对于大循环我们可以拆分成增强循环,和削弱循环,分别用正负来表示。再分一层可以得到短期增强,短期减弱,短期减弱但长期增强,短期增强但最终会有危害,当然还有上文提到的非常强的汇率加剧机制。
这样当然还不够,我们可以看到如之前讲的里根循环,貌似都有危害的财政赤字和贸易赤字放一起,却让财政赤字刺激起来的总需求被贸易赤字所弥合。只要资本顺差大于经常项目的逆差,那么有部分经常项目的逆差还是促进总循环的。柯立芝时期的早期的贸易赤字被关税所部分弥补而不迅速扩大财政赤字,关税的壁垒使得需求转向国内,反而加速了国内的发展。所以在不同时空,系统的部分组件的组合也能产生全然不同的结果。
上面算是简单解释了下大循环的机制。理解了机制也就明白了我们很难找到一个完整的模型套用到每次循环上去,因为每一次的经济背景,国际关系,市场的运行时空,和决策的人员都有很大的不同,也只能具体问题具体分析。
这样来看任何一次大循环都不是一种精心安排的巧合,只是在特定时期,相互矛盾的经济政策的无意识的产物。我们需要的是理解其中的主要宏观因子和主流偏见。
所以大循环的分析框架并不能提供精确的预测。
大循环的转折点也是索老所说的历史事件,在里根循环上,他们是:五国集团会议、贝克汉城讲话、格拉姆-鲁德曼修正案和日内瓦美苏首脑会议。
这些事件,重构了人们对汇率,利率,国际债务,国际贸易的预期,逆转了大循环,使得大循环很顺利以一种良性的方式结束。
历史事件的本质是完全改变了预期,所以通过历史事件的观察与寻找我们也能更好的去判断大循环的开始于终结。
当然最终作用到投资领域,大循环的只是提高一个决策的胜率,因为分析问题的基点就是世界的不确定性和认知的不完备性,使得我们也并能对自身确定的分析下绝对的赌注。
但是当我们的循环假设如果能更逼近于现实世界,或者说当现实世界验证了我们的假设,那么胜率也就站在了我们一边。
美国的轮回
美国的政治其实很有意思,政治的「左」民主党和「右」共和党升华一层分别代表了“公平”和“自由”。理解这个就很好理解美国。
两党的区别
民主党希望人人平等,所以他们的经济主张是大政府,通过政府来建立社会保障体系,工会,公共服务行业收归国有化,来提供每个人都能支付的起的基础服务,发展终点就是共产主义。缺点,就是会造成官僚主义,和腐败和效率低下。所以,他们的支持者主要在大学,律师,工会,蓝领一边。
共和党主张自由,希望机会均等,所以他们主张小政府,政府只要保障正常的市场机制就行,不要老动用那个“乱摸的手”,放松一切监管。所以他们反对社保,反对工会,支持私有化,市场化,最大化提高社会自身的效率。这也是暗合了供给学派和货币主义的新古典经济学的思想。缺点,就是马太效应,穷者越穷,富者越富,造成社会分化。他们的支持者主要是能源和烟草,制药,白人为主。
当然这也只是泛泛来说,美国的政党自建立以来,政治立场变化很大。也是那句老话只有永远的利益。
所以真要深究,还是要看两党的票仓结构和背后的金主。
美国现今两党的不同理念造成的不同的执政策略,反映到经济上,就一定程度造成了周期。也是本文研究这四次基本相同的政策,不同的背景,导致最终不同的循环结果。
脆弱的繁荣
两党的政策也导致了,每隔近十年的金融危机,和内生性「脆弱的繁荣」。
在经济向好的时候,信贷繁荣,股市长牛。大部分人觉得,金融危机离我们很远,所以大家放开消费,导致美国人的存款率不断下降,跟多是放在股市上。而经济向好利率本身的不断下降,也在放大循环本身,同样会造成存款跑不过通胀,而降低存款率。
减税和加税本身的不对称,加税会造成经济下行,在民主制度下,任何一任政府很难做出加税的决定,而减税什么原因都有。里根因为抗滞涨减税,小布什因为刺激经济减税,奥巴马因为危机减税,而特朗普就是单纯想减税,致敬前人。前面也分析过减税从总量来说更多减的是上层阶级的税,自然更多流入虚拟经济。这都会造成贫富差距。
同样放松金融监管,信贷不是雨露均沾的,信贷是有结构的。先去借钱的人先拿到钱先富,资金每过一层都会被渔利。所以信贷的扩张也造就了贫富差距。也能看出在比例上来说美国的下50%收入的占比比中国还小。


我们看似失业率下降,工资收入增长,但是在繁荣中,很多人会不自觉的拥有大量负债包括房贷和消费贷。而他们的资产端更多是401k,股票,房子。因为负债是刚性的,危机了也不能少还钱,但资产是弹性的,在泡沫中吹起来的资产会一落千丈。
联储的调控主要关注三点,简单说就是GDP,CPI和失业率。它更少去关注杠杆负债率和虚拟资产也就是房市和股市的价格。
这导致了,每轮的缩表和加息都是一轮繁荣之后为了防止经济过热,通胀上升,但是都是加到虚拟经济崩溃为止。这其实很矛盾,本来经济向好,工资增加大家本该开心,但是经济数据越好,大家越会预期加息加速。
美国的金融深化,造成了居民极度依赖资本市场。
当金融崩溃,居民本身存款很少,他们的刚性负债和弹性资产使得大量人资不抵债。小型的机构会破产,破产可能会造成债务通缩螺旋,而没有破产的在大环境下就如1990年后的日本发生“资产负债表衰退”。
但是那些巨大的金融机构却“too big to fall”不能倒,机构用这样绑架国家,花的却是纳税人的钱。
这是一个存在主义的问题,这样的循环还不断在上演,也资本主义的内生性问题。凯恩斯一定程度上拯救了资本主义,但问题还多多。
但是,问题的缘由更多的是共和党的放松金融监管和减税造成的贫富差距,贫富差距的扩大,还导致政治的松动。
美国的问题
美国的富人阶级和企业共同体可以通过游说,通过智库,基金会,通过政治行动委员会,通过在任何媒体舆论宣传来制定对自己有利的政策。
共和党和民主党在争论到底是“大政府,小社会”还是“小政府,大社会”。但其实更本质的来说美国是,“小政府,大资本,小社会”。[4]
现在共和党的政策暂时代表了资本,代表了放松监管得以上位。但是当资本搞砸,民主党大政府政策又会卷土重来。
本文是在批评共和党的过度放任自由政策,但并不代表一定赞同相反的。里根上任前,国有化的官僚主义,公会的霸权,政府的效率低下,贪污腐败的现象同样比比皆是。但是两党制会加大极端的趋势,因为新上任的理由大多都是通过批判前任达到的,而且还会为了满足选民,给出过度的福利承诺。同时为了保持自身的信誉,需要兑现自身的承诺。而两院同时把持在不同的党派,也有加大或者消减趋势。
所以这样的循环反馈,也有了本文的标题,美国的轮回。

当然本文的分析因为篇幅有限还是非常粗糙,毕竟美国的金融经济的权利机构不止一处,财政部、联储、华尔街、国会都各有各的利益所在,并不能放在一起分析。但是毕竟个人能力有限,其中的分析逻辑都有很多不够严谨的地方,所以有什么问题或者写错了的欢迎回复交流。
来源:华瑞博远
原标题:《干货 | “国内大循环”:核心思路、路径及投资机会》
本文为澎湃号作者或机构在澎湃新闻上传并发布,仅代表该作者或机构观点,不代表澎湃新闻的观点或立场,澎湃新闻仅提供信息发布平台。申请澎湃号请用电脑访问http://renzheng.thepaper.cn。





- 报料热线: 021-962866
- 报料邮箱: news@thepaper.cn
互联网新闻信息服务许可证:31120170006
增值电信业务经营许可证:沪B2-2017116
© 2014-2026 上海东方报业有限公司




