- +1
研究发现:喝酒脸红的人,即使少量喝酒也容易患胃癌
原创 生物世界 Bio生物世界

导读:喝酒脸红的现象往往只出现在亚洲人中,因此这种现象也被称为“亚洲红”。东京大学的研究人员在 Science Advances 杂志发表研究论文,表明亚洲人常见的ALDH2基因突变,导致喝酒脸红,而携带这种基因突变的人,即使少量喝酒,也会导致胃癌风险大大增加。
酒,是人类文明的产物,酒文化伴随着整个人类文明的发展而不断壮大。何以解忧?唯有杜康。无论是悲欢,还是离合,酒从不缺席,欢喜时人们会喝酒庆祝,忧愁时人们会借酒消愁。
无论欢喜还是忧愁,喝酒总是有理由的,然而,常言道:“美酒虽好,可不要贪杯”。过度饮酒不但容易误事,也会导致会导致动脉粥样硬化、心脑血管疾病以及神经性疾病等多种疾病。过量饮酒带来的危害被认为是遗传和非遗传危险因素之间复杂相互作用的结果。
2019年12月12日,Acta Neuropathologica Communications 杂志刊登来自斯坦福大学医学院的研究论文,该研究表明,喝酒脸红的人(ALDH2突变)更容易患阿尔茨海默症。


该研究综合分析了531名胃癌患者的基因组数据,并调查了他们的生活方式。这些患者中,319人为亚裔,其余212人为非亚裔,通过比较分析两组的数据差异,研究人员总结发现了亚洲人容易得胃癌的两个重要因素:生活习惯(饮酒)和遗传突变(ALDH2、CDH1)。

那么,到底是什么因素导致东亚地区人群更容易罹患胃癌呢?
此前的研究表明,饮食、年龄和各种各样的胃部疾病都会对特定个体的胃癌发病率产生影响。基于上述这些,以日本东京大学先进科学技术研究中心(RCAST)为首的研究机构对这一现象展开研究。
在此项研究中,研究人员对531名胃癌患者(319名亚裔和212名非亚裔)进行了基因组规模的跨种族分析。其中的243个组织样本来自日本的志愿者,剩余的数据来自公开医学数据库。
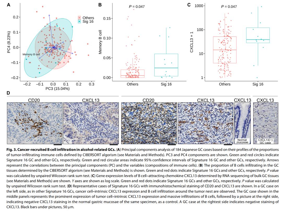
研究小组对这些数据进行比较和分析,并根据组织样本的突变特征,将他们划分为6组,其中有一组Signature 16与一种饮酒相关突变——ALDH2有关。在这个特殊的组中,90%以上的患者为亚洲人,并且70%的患者携带ALDH2突变。

紧接着,研究小组调查了这些胃癌患者的生活习惯与基因型之间的关系发现,饮酒和ALDH2突变正是胃癌在亚洲人群中高发的重要原因。
并且,研究人员还发现具有Signature 16的胃癌患者的平均饮酒量并不高,这意味着具有ALDH2基因突变的人,也就是喝酒脸红的人,即使只是喝少量饮酒,患上胃癌的风险也会大大增加。

除此之外,研究小组还在日本胃癌患者中发现了频繁的E-钙粘蛋白(CDH1)基因突变,这些突变大部分是日本人和韩国人共有的,这表明东亚人存在着共同的祖先事件,这一事件也可能是导致“亚洲红”的原因。

同时,此项研究对东亚地区国家控制胃癌发病率提供了科学指导:通过基因检测法筛查胃癌高危人群,以提醒这些人采取更为健康合适的生活方式,如少喝酒。
论文链接:
https://advances.sciencemag.org/content/6/19/eaav9778
更名通知
BioWorld始终致力于报道生命科学领域最前沿、最重要、最有趣的研究进展,目前全网已有30万+学者关注。
编辑部经过深思熟虑,决定统一各平台名称,因此BioWorld公众号现更名为Bio生物世界作为过渡,并将最终统一更名为生物世界。
原标题:《Science子刊:喝酒脸红的人,即使少量喝酒也容易患胃癌,他们都有同一个基因突变》
本文为澎湃号作者或机构在澎湃新闻上传并发布,仅代表该作者或机构观点,不代表澎湃新闻的观点或立场,澎湃新闻仅提供信息发布平台。申请澎湃号请用电脑访问http://renzheng.thepaper.cn。





- 报料热线: 021-962866
- 报料邮箱: news@thepaper.cn
互联网新闻信息服务许可证:31120170006
增值电信业务经营许可证:沪B2-2017116
© 2014-2026 上海东方报业有限公司




