- +1
深度:渠道变革/多品牌策略催生10亿元级中老年女装品牌
作者丨周超
核心观点:
今年上半年淘宝天猫上的很多中老年女装品牌收入下滑严重,淘系平台在中老年女装电商渠道的重要性明显下降;
在微信上,部分品牌快速建立起覆盖全国的线上分销代理团队,为下沉市场的中老年女性带去与一线城市同步的女装,年收入可能达到1亿至数亿元;
快手上一些具有货源优势的商家,通过直播带货,将桑蚕丝、羊绒等高档面料服装以大大低于专柜价的工厂价,销售给看重面料档次的中老年女性,月销售额高达1000-2000万元;
一批成立于2000年前后的传统女装品牌,其最初的客户群开始步入中老年阶段并展现出强大的购买力,支撑起珂莱蒂尔、朗姿、玖姿等单品牌年收入高达10-20亿,背后的上市公司赢家时尚、朗姿股份、安正时尚业绩高速增长;
开篇:上了年纪的女性服装生意,应该怎么做?
当中老年服装在很多人眼里还是廉价和丑艳俗的刻板印象时,当许多服装品牌还在犹豫要不要进入中老年领域时,其实已经有一大批企业赚得盆满钵满。
这里面不仅有主流电商平台上常见的大量中低档“奶奶装”,也有一批抓住微信、快手等社交平台红利的品牌,在微信上快速建立起覆盖全国的线上分销代理团队,为下沉市场的中老年女性带去与一线城市同步的女装。或者通过直播带货,将桑蚕丝、羊绒等高档面料服装以大大低于专柜价的工厂价销售给看重面料档次的中老年女性。
如果说上述品牌仍然规模偏小、算不上主流的话,那么成立于2000年前后的一批女装品牌如珂莱蒂尔、朗姿、玖姿等,其最初的客户群开始步入中老年阶段并展现出强大的购买力,目前这些品牌已经占据一二线城市主流核心商圈和主要电商平台,支撑起单品牌高达10-20亿元的年收入。
中老年女装的价格层次、产品品类、面料档次全面拉开,显示出中老年女性旺盛的时尚需求和购买力,是中国经济消费升级的最佳例证,更是中国经济内循环的重要动力。
1.淘系下滑,微信、快手崛起:中老年女装电商渠道重构
淘系中老年女装收入下滑严重,低水平竞争难觅出路
AgeClub一直密切监测主流电商平台中老年消费品的最新市场变化,通过数据分析和专家调研发现,主流电商平台上有一大批专门做中老年女装的玩家,但市场份额多年来一直很分散,而且很少有长期稳定占据前列的品牌。
对比2020年7月和2019年8月的市场份额TOP10品牌,只有个别品牌能持续保持在TOP10的行列中,而且市场份额很不稳定,大多在1%-2%之间。

从电商平台上的中老年女装价格来看,仍然普遍停留在中低端档次。比如在T恤中,150元以下的占比84%;在连衣裙中,200元以下的占比85%。

有长期关注中老年消费品和电商的一线投资机构曾和AgeClub交流,指出电商平台上的中老年女装品牌每隔一两年就会换一波,这些品牌的创始人大多熟悉流量运营的玩法,但对服装行业本身其实理解得不深,抱着短期赚一笔的思路,少有长期经营的理念,有的老板甚至把赚来的钱拿去买房,而不是在自己的主业——中老年女装上追加投资。
而且AgeClub还从行业资深人士了解到,今年以来淘宝天猫中老年服装类目的销售收入下降很大。在中老年女装电商从业十多年的冻龄日志创始人李涛告诉AgeClub,今年上半年淘宝天猫整个中老年服装整体有一半以上的降幅,尤其是头部店铺下降更厉害,以至于纷纷开始扩品类,从中老年女装扩展到妈妈装、大码女装甚至中老年男装。
从淘宝天猫流失的流量和收入,是主要受到疫情影响,还是流失到其他平台?
1500人代理团队、年收入数亿:微信平台上崛起的高端中老年女装品牌
虽然微信、快手等头部社交平台没有公布中老年女装类目的GMV,无法得知他们对淘系平台的具体影响,但AgeClub一直密切跟踪社交平台电商的发展,发现多个收入很可能达到1亿甚至数亿元规模的中老年女装品牌。
在微信平台上,AgeClub去年就曾分析过以下沉市场中老年女性为目标客群的案例“女王新款”,通过微信建立起庞大的线上代理团队,初期以毛利低的平价女装切入,在拥有庞大的用户基数后开始拓展毛利高的美容、减肥等品类,在其电商小程序上不乏爆款。
如果说上述品牌还是停留在一件T恤50块钱、一条连衣裙200块钱不到的平价女装,商业前景、客户价值似乎都缺乏想象力,那么Age Club近期发现的一个微信案例“简爱格妮斯”,则完全主打高端的中老年女装,其款式、面料、价格、营销都和上述品牌拉开很大档次。

在微信平台上,夏装主要品类连衣裙普遍售价在1000元左右,而在其高端产品线“专柜系列”里,价格则拉升到了4000-10000元之间。
这样的价格不仅需要采用更多的高端面料,比如桑蚕丝、蕾丝等,更需要在设计、品牌、营销等方面下功夫。在其官方微信上,简爱格妮斯不断突出其意大利设计师团队,并着重宣传品牌赴时尚之都米兰举办时装秀,和世界时尚大咖密切交流,接受知名时尚媒体专访。

还学习主流时装品牌常用的营销方式,邀请黄圣依、陶虹、钟丽缇等35-60岁的二线明星身穿自家服装拍摄时尚大片,提高在中老年女性中的影响力。

作为一个在微信这样的社交平台崛起的品牌,简爱格妮斯的营销当然也特别注重用户的参与感、互动性。在刚刚看过去的7月,在微信上举办了一场“最美买家秀”比赛,通过初选、半决赛、决赛等多轮投票,充分激发起中老年女性的积极性和社交裂变能量。

在高端的价格背后,必须有一个强大的营销体系做支撑。据其官网微信介绍,2019年3月简爱格妮斯在深圳举办了一场代理团队大会,由品牌创始人及十位经销商组成的讲师团分享创业故事及成功经验。
而参会的“精英代理”据称高达1500名,如果按人均年销售额20万元估算,则品牌年销售额将达到3亿元人民币。

抖音快手上的中老年女装:工厂价的逆袭
AgeClub去年就率先对老年网红做出深入研究,一直强调中老年群体向短视频平台的迁移趋势,并且在随后的各种第三方平台数据监测和熟悉抖音快手业务发展的人士交流中,都不断地确认这个趋势。
据AgeClub了解,在抖音和快手各自的3-5亿日活用户中,中老年用户的比例目前起码占到10%,也就是3000万到5000万,虽然在总数上与年轻人仍有差距,但这个用户基数足以支撑起成功的商业闭环。
事实上,已经有一些案例显现出中老年女性在抖音快手上的购买力了。
今年5月,抖音发布了《2020抖音企业号服装行业白皮书》,其中提到一个专门卖羊绒服装的案例“洪叶羊绒洪陵”,夏装大多在300-500元之间,目前粉丝数53万,41岁以上用户占比27%,年销量超1500万元,最多一晚上销售40万元。
另一个在快手上专门卖桑蚕丝面料的中老年女装账号“静龙锦”,更能说明中老年女性的强大购买力。
据媒体报道,“静龙锦”背后的创业者王岩做桑蚕丝已经二十多年了,逐步打通了面料开发、版型开发、设计、打板、生产、销售等全产业链条,去年3月推出快手账号“静龙锦”,目前粉丝量为88万。通过短视频和直播宣传、销售桑蚕丝服装,今年初月销售额达到600万元左右,近期突破千万元大关。
在“静龙锦”的主页上可以看到,主打卖点是从工厂库房直接销售给终端客户、砍掉中间商环节的高性价比桑蚕丝服饰,确实吻合许多中老年女性看重性价比和天然面料的需求特点。

2.中老年女装品牌的瓶颈与突破:从亿元级向十亿元级跃升的关键是什么?
中老年女装品牌的亿元营收瓶颈

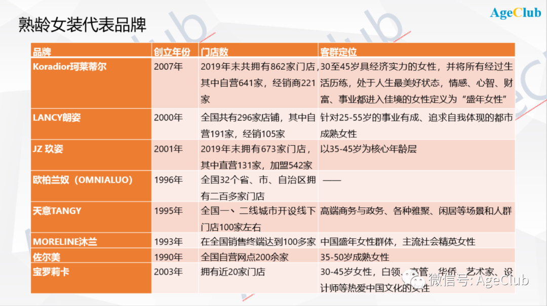
在2000年前后,一批时尚女装品牌相继创立,随着主力客户群逐渐进入中老年阶段,40-60岁的客户占比越来越大。这些品牌也相应地将客群定位向50-60岁上移。
事实上这群客户购买力相当强,支撑起一批年收入1亿至数亿元、定位高端的服装品牌。这其中既有原创设计师品牌,比如欧柏兰奴,由中国时装设计最高奖“金顶奖”得主、中国首位登台纽约时装周的女装设计师罗峥担任董事长兼艺术总监,目前在全国有200多家门店;还有以棉麻、莨绸等天然面料为特色的天意TANGY,其创始人梁子坚持多年推广莨绸文化的复兴,目前拥有100家左右门店。
观察线上线下许多中老年女装企业,只要抓住一个细分方向,比如风格上的韩风、旗袍、印花,或者面料上的桑蚕丝、莨绸,或者一个特别渠道,比如过去十年的淘宝天猫和最近几年的微信、快手社交电商,可以很快地把营收做到1个亿甚至几个亿。但接下来向10亿元营收突破,就会异常困难。
比如创立于1993年的MORELINE沐兰,以印花为品牌最大的特色,官网称每季面料均来自于法国、意大利、英国及德国等国家,与全球多间顶级印花事务所建立长期稳定的战略合作伙伴关系近三十年。
根据官网介绍,2003年时沐兰就在全国一二线城市百货设立品牌专柜超100家,但将近20年过去,现在的专柜数量仍然是100多家。
另据AgeClub了解,某个高端旗袍品牌2010年前后开始在大陆开拓市场,开始几年发展很快,2018年时专柜达到100多家,收入超过1个亿。但快速扩张带来选址水准降低、人才队伍跟不上、单店收入下降,2019年开始收缩,尤其是受到2020年疫情影响,目前专柜数量已降至80多家。
突破十亿元营收:创造中老年女性独有的线下时尚场景
事实上,服装行业品牌更迭很快,在40-60岁女性市场耕耘的熟龄女装品牌里,年收入超过10亿元的基本只有香港上市公司赢家时尚旗下的珂莱蒂尔,A股上市公司朗姿股份旗下的朗姿,A股上市公司安正时尚旗下的玖姿等少数几家。
这些收入超过10亿元的品牌都有一个共同特点,拥有数百家甚至上千家线下门店。
通过对上述公司年报的梳理,品牌的门店(不包括同一公司其他品牌所属门店)数量分别为:
珂莱蒂尔:2019年末共拥有862家门店,其中自营641家,经销商221家。
朗姿:全国共有296家店铺,其中自营191家,经销105家。
玖姿:2019年末拥有673家门店,其中直营131家,加盟542家。
在服装领域,线下渠道永远有着特别的价值。在线下场景里,通过装修设计、陈列展示可以给消费者直观的审美冲击,而且导购还可以给出专业的搭配建议,让消费者马上体验到服装带给自己的改变,从而带来大量计划之外的连带销售,而这些对线上渠道来说都是做不到的。
而且品牌的门店体系不光是卖货那么简单,事实上通过不同商圈的门店组合,再结合线上电商平台,打造了一个从正价新品到存货出清的闭环。
以销售收入最高的珂莱蒂尔为例,2019年末品牌共有862家门店,而背后的赢家时尚整个集团共有1697家门店,其中直营1257家。在这1257家直营店中,开在百货的有841家,开在购物中心的153家,开在特卖场的199家,开在临街店铺的33家,开在机场的31家。
从渠道组合看,百货、购物中心、机场主要是销售正价新品,体现品牌高端定位,而特卖场以及电商平台则主要是销售过季存货,提高资金周转效率。
根据年报,赢家时尚2019年在电商平台上的收入约4亿元,其中天貓2.73亿元,唯品会1.28亿元。
而且在赢家时尚的门店体系中,直营占据绝对比例,占比达到74%。而在安正时尚旗下品牌玖姿的673家门店里,直营131家,加盟542家,直营只占了19%。
正价新品和存货特卖的渠道组合以及直营为主的门店体系,带来的好处是大大缓解了服装行业的难题——存货去化。2019年赢家时尚营收41.48亿元,存货6.52亿元。相比之下,朗姿股份2019年营收30.07亿元,存货9.24亿元;安正时尚2019年营收24.38亿元,存货10.99亿元,两个品牌的存货控制显然远不及赢家时尚。
当然,线下渠道的扩张需要大量分布在不同地域的门店和导购人员,会带来管理上的巨大难题:比如人员怎么招募、培训、激励、建立统一的价值观和工作体系,前端实时变化的销售信息、客户意见怎么反馈优化后端的设计生产流程,不同销售渠道与产品怎么组合,在保持产品价格体系的同时又加快库存的消化……。
这一切,都对中老年女装企业的经营管理提出了脱胎换骨的要求。
多品牌策略:用不同的风格定位和价格档次覆盖更广泛的中老年女性群体
在从亿元向10亿元、20亿元跨越的过程中,多品牌是渠道之外另一个必须的突破口。
赢家时尚旗下主力品牌Koradior珂莱蒂尔2019年收入18.74亿元,衍生品牌La koradior拉珂蒂主攻社交场合正装及配饰,2019年收入2.39亿元,Koradior elsewhere珂思主打都市女性时尚休闲场合的女装及配饰,2019年收入4.1亿元。
除了起家的主力品牌珂莱蒂尔外,赢家时尚还先后创建、收购不同风格和价格定位的熟龄女装品牌,显示出对 中老年女性市场的重视程度 。
2016年收购熟龄女装品牌CADIDL卡迪黛尔, 2019年收入1.89亿元。
2017年获得韩国汉纤集团旗下“Obzee”与“O"2nd”在中国大陆运营权,两个品牌均定位于25-50岁女性,2019年收入共1.14亿元。
2019年又收购三个品牌NAERSI娜尔思、NAERSILING恩灵、NEXY·CO奈蔻,2019年收入分别为7.44亿元、2.72亿元、3亿元。
在A股上市的朗姿股份创立于2000年,曾创立或代理多个年轻品牌,但业绩不佳,于是重新聚焦熟龄女装。在主品牌lancy朗姿之外,2013年推出专为高端女性打造的高级日常系列liaa lancy(俪雅),2018年推出更加亲民、更易打理、更高性价比的the lancy,整个lancy朗姿品牌的2019年收入为10.87亿元。
除朗姿品牌外,还进行了一系列 熟龄女装布局 :
2006年成立LIME FLARE莱茵,目标客户为25-45岁的都市女性,2019年收入2.88亿元。
后又陆续引入韩国轻奢女装品牌MOJO S.PHINE(莫佐或卓可)和JIGOTT(吉高特),定位于20-45岁和25-50岁女性。
m.tsubomi(子苞米)发源于日本的高端女装品牌,1998年进入中国,2019年被朗姿集团收购,定位于30-45岁女性。
可以看到,多品牌策略主要是在穿着场景、服装风格和价格等方面形成差异,比如中老年女性在工作场景、休闲场景、婚宴场景都需要不同风格的服装。而且不同女性的审美偏好也有很大差异,比如有的喜欢中国传统风格,有的喜欢韩式轻奢,有的喜欢日式简约,有的喜欢欧美华丽。这些都为中老年女装的多品牌策略带来很大发展空间。
而且中老年女性对服装品牌的认知比化妆品品牌要弱得多。最近一年,AgeClub旗下独立咨询服务品牌NewAgingPro对全国一二三线城市做了大量的深度用户调研,发现一线城市中老年群体的时尚消费正在快速兴起。
在受访的一线城市50+女性中,他们偏好的服装品牌既有南极人、恒源祥、波司登、俞兆林、哥弟等传统品牌,也有优衣库这样的快时尚品牌,阿玛尼、PRADA、CK、巴宝莉这样的国外高端品牌,还有一些不走线下渠道、只在线上或者微商渠道销售的品牌,整体分布比化妆品品牌分散得多。

这侧面反映了中老年女性对服装品牌的忠诚度不高,预示了创立中老年专属服装品牌的市场机会,而且以新品牌对准新场景、新品类可能更容易成功。
而且广大的下沉市场也为中老年女装市场贡献了越来越大的份额。由于大部分一二线服装品牌的渠道重点放在经济发达的大城市,广大三四线城市乃至县城、乡镇的服装门店款式老旧,而且价格并不便宜,所以下沉市场的消费者其实很难在线下买到适合自己心意的服装。同时她们对服装品牌的认知也存在很大空白,此时正是新品牌易于占领用户心智的重要机会窗口。
—— E N D ——
本文为澎湃号作者或机构在澎湃新闻上传并发布,仅代表该作者或机构观点,不代表澎湃新闻的观点或立场,澎湃新闻仅提供信息发布平台。申请澎湃号请用电脑访问http://renzheng.thepaper.cn。





- 报料热线: 021-962866
- 报料邮箱: news@thepaper.cn
互联网新闻信息服务许可证:31120170006
增值电信业务经营许可证:沪B2-2017116
© 2014-2026 上海东方报业有限公司




