- +1
暴雨橙色预警!中心城区9条下穿隧道15条道路交通管制
注意!
8月11日16时00分
成都市气象台最新通知
暴雨黄色预警已升级为暴雨橙色预警!
白昼如夜!
↓
视频 邓凯
成都交警刚刚发布提醒
目前,中心城区道路交通拥堵指数2.88
因积水严重,多条下穿隧道及路段已采取交通管制
一、中心城区
因积水严重,已采取交通管制的下穿隧道及路段:
1、下穿隧道(9条):郭家桥下穿、羊西线通力下穿、古柏路下穿、豆腐堰下穿、大安西路下穿、金新路下穿、兴科北路铁路下穿、培风东路下穿、天新路下穿。
2、道路(15条):绕城高速成新蒲、接待寺收费站、永宁收费站、北新收费站因积水关闭;三环路成彭立交至交大立交、苏坡立交、羊犀立交、成彭立交桥下、金芙蓉大道七中门口、双荆路、荆竹南街、荆翠西路、北新大道杜家碾路口、高新西区尚丰路双柏东一路、西区大道富通光集团门口路段积水严重。
因积水行驶缓慢道路:
绕城高速成新蒲至接待寺路段;三环路成彭立交至交大立交、川陕立交至成绵;二环高架交大、北站、清水河路段;沙西线、羊西线、北星干道、光华大道、西区大道部分路段。
二、区(市)县
新都、温江、郫都区、都江堰、崇州城区部分道路积水,已交通管制;崇州鸡冠山路4号公路处塌方,已交通管制。



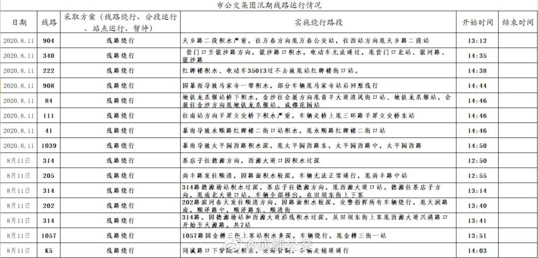
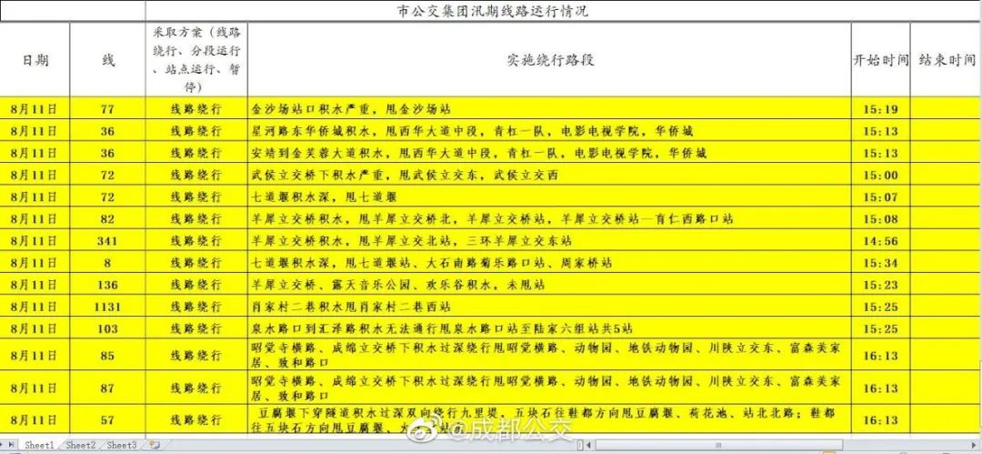
据@平安成华 @成都公交的消息
目前成都市部分公路无法通行
部分公交线路需要绕行
通行情况如下↓
1、双荆路往八里桥方向积水较深,无法通行。
2、荆竹南街自来水二厂门口积水较深,无法通行。
3、八里庄路往成绵高速上桥匝道积水较深,无法通行已关闭。
4、府青路地铁站C1口积水较深,可以通行。
5、三环川陕立交外侧上行匝道积水较深,已封闭。
6、昭觉寺横路与昭青路交叉口积水较深,可以通行。
7、致力五路下穿积水,已封闭。
8、三环路川陕立交外侧辅道雷剑基地路口积水较深,可以通行。
9、三环路川陕立交内侧下行匝道积水较深,可以通行。
10、东裕路与青龙路交叉口积水较深,可以通行。
11、青龙立交桥下猫儿洞积水较多,此处不通车。
12、成绵立交外侧往成绵高速方向匝道积水较深,已关闭。
13、日月大道、光华大道、羊西线、三环路成绵至交大外侧方向道路积水严重,请广大驾驶员选择其他道路通行。
14、绕城高速受积水影响,成新蒲收费站、接待寺收费站关闭,请经过该路段的驾驶员提前选择绕行。
绕行情况如下↓





据成都市气象台发布气象实况通报:8月10日20时到11日14时我市出现雷雨天气过程,全市共计出现暴雨104站,大暴雨117站,特大暴雨1站。强降水集中出现在我市中西部,最大降水量出现在彭州濛阳三界(279.4毫米)。一小时最强降水出现在彭州九尺双土(94.3毫米)。我市最大风速在邛崃临济黄庙17.5m/s(8级)。

截至目前,彭州、都江堰、崇州、新都、双流、郫都和温江已发布暴雨橙色预警信号;
大邑、邛崃和蒲江已发布暴雨黄色预警信号;
温江已发布雷电黄色预警信号;
彭州已发布大风蓝色预警信号。
不过你以为这些阻挡得了
成都这群宝藏市民的tempo吗?
笑话,嗨了再说!
暴雨和惊喜,你永远不知道哪一个先来

遭了老板,我被这场雨困在了车里、家里、铺盖里







你终究一个人扛下了所有

天色不早了,各位搬完砖早点回家
要唠嗑也可以
我在留言区等到!
成都日报·锦观新闻 记者 何良
成都发布 熊娟 高萍 黎孟
原标题:《暴雨橙色预警!中心城区9条下穿隧道15条道路交通管制》
本文为澎湃号作者或机构在澎湃新闻上传并发布,仅代表该作者或机构观点,不代表澎湃新闻的观点或立场,澎湃新闻仅提供信息发布平台。申请澎湃号请用电脑访问http://renzheng.thepaper.cn。





- 报料热线: 021-962866
- 报料邮箱: news@thepaper.cn
互联网新闻信息服务许可证:31120170006
增值电信业务经营许可证:沪B2-2017116
© 2014-2026 上海东方报业有限公司




