- +1
35岁,多少人的科研生涯“被结束”了
原创 数据洞见未来 青塔

互联网行业有种说法,叫“互联网公司没有 35 岁以上的中年人”。35岁是职场分水岭,事业有成的都当上了管理层,失败的则很有可能开始送外卖、卖保险、开网约车。
但比35岁失业更扎心的,是——“35岁了,我还没毕业”。
▎读博:延毕才是常态
博士人的年龄焦虑,早在读博期间就已显露苗头。坊间有句话:“没有延期毕业的硕士,没有正常毕业的博士。”
正常情况下,读完博士应该在29岁左右,但事实是,我国博士毕业的平均年龄在33.17岁左右,博士生的延毕率高达39.68%,且女性博士延毕率略高于男性博士,这或许和女性被社会期许的生育责任和家庭责任有关。

绝大多数高校都对博士生科研成果有明确要求,如广东某高校,要求博士生在校期间要达到“四个至少”:至少有一篇英文论文发表、至少一篇论文被三大索引收录、至少一篇论文署名第一作者、至少一篇论文以该校在校博士生身份。
还有高校规定,理工科博士生至少有一篇论文被SCI或EI收录,这是在读博士进入学位答辩程序的必要前提。
科研是一项慢工出细活、耗时间的事,三年就想出成果可能真的不太够,试错成本昂贵,容错率低。延期毕业的博士们,不仅承受着时间和金钱成本的双重损耗,还背负着严重的心理负担。

如果不幸遇到人品欠佳的导师,读博期间就可能沦为免费劳动力,甚至有时即使达到毕业要求也难毕业。正所谓能力越大责任越大,越优秀的博士,导师越希望你能多留一段时间,来帮他完成其它课题或手头上还没完成的工作。
▎就业:提前的“中年危机”
读博苦,读博累,但挨过读博的苦和累后,迎面而来的是各大高校严格的年龄门槛。
博士,是我国最高学历,但对茫茫学术圈来说,博士只是一个起点。很多博士为了进心仪的高校,还要进站从事博士后工作,争取产出高水平的论文数量和科研成果。
近年来,我国博士后申请有了新的规定,年龄必须在35周岁以下,部分院校要求更严,年龄必须在32周岁以下。
而那些选择直接应聘高校教职的博士,同样面临着年龄限制,目前本科二本以上高校讲师普遍只招35岁以下的博士、博后,甚至有些学校引进副教授,都要求不超过35岁。

就算侥幸拿到教职,也依然不得放松,必须马不停蹄地准备基金项目、人才支持计划项目的申请,以便在高校站稳脚跟。
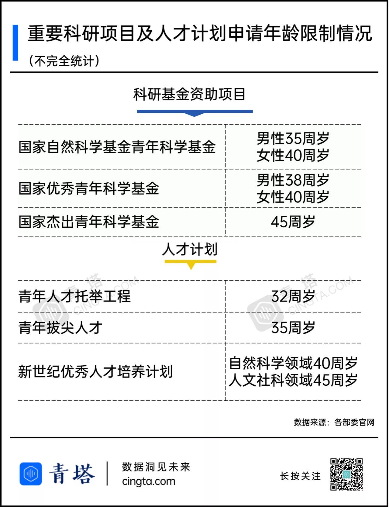
35岁是申请一些科研资助项目和人才计划的关键节点,特别是作为高校“青椒”科研“第一桶金”的青年科学基金,不仅决定了年轻人的科研生涯能否顺利“开张”,还与其他项目申请、职称评定密切相关,影响重大。
以青年科学基金为例,科研资助项目申请难度逐年增加,但年龄限制却始终没有放松,男性年龄不得超过35周岁,女性年龄不得超过40周岁。
2019年,青年科学基金项目总体获批率约为17.90%,其中数理科学部平均获批率最高,达到29.89%;而医学科学部青年基金项目申请的竞争最为激烈,5年平均获批率仅有16.75%。

▎科研:一步慢步步慢
青年科学基金项目对申请者年龄设限,本意是考虑到把青年科研人员和学术大牛放在一起基金评审不公平,对青年科研人员的“照顾”却反过来强化了年龄限制,给青年科研人员带来巨大压力。
拥有国家自然科学基金项目等国家级项目经历,已成为高校评选副高级职称的基本条件。2019年1月,湖南省某非985、211,非“双一流”的省属高校人事处官网上,公示了最新一批申请副高级职称(副教授等)的申报人材料。其中,理、工研究领域的77位申报人中,仅有8位申报人没有主持或参与过国家级项目。

过去大家的科研路径都类似,同一时间毕业,同一时间进入科研领域进行竞争,但现在的情况则更多元,有的人可能在较晚的时候才读博,有的人可能因为种种原因较晚才拿到博士学位,还有的人可能因为出国留学、结婚生子耽误了时间,对于毕业就已30岁出头的博士们来说,年龄限制意味着他们没有太多失败的机会。
只有拿到青基,青年教师们才能放下心中大石,真正专心科研,才越有可能更早地确立自己的学术地位,并在后续项目的评审中不断积累优势。

现行的制度要求青年科研工作者按部就班地产出成果,如不能做出成果就不能留校或续聘。做学问、做研究不可能一蹴而就,尤其在基础科研领域,成果的产出必须要长期的积累,强行要求年轻学者在限定时间内出成果并不现实。
要知道,一个人科研黄金期可能就只有短短几年的时间,如在这时候始终追求快节奏的科研产出而不能坐住冷板凳,就很难做出大成果;而那些志在千里的青年学者埋头科研,却很有可能因超龄被高层次人才计划拒之门外,年龄一刀切,就很有可能就因此错失人才。
▎博士内卷
博士难读,但在中国,读博的人一点也不少。2018年,我国博士毕业生人数6.1万人,同年在读博士人数高达38.95万人。
博士除了要承受来自同龄人的压力,还有来自后辈的压力。学术圈里从来不缺大神,近年来国内学术界的“90后”不断涌现,一些年轻人才竞相被破格提拔教授,三十出头,甚至二十几岁就被提拔为教授、博导,中国高校队伍年轻化趋势也越发明显。
教育部统计的数据显示,29岁以下任普通高校正高级教师的就有106人,任副高级教师的有1179人。

96年出生,在Nature上多次以第一作者身份发表论文的年轻中国学者曹原;94年出生,年仅26岁的夏娟已成为电子科技大学特聘研究员;今年7月,四川省政府网站发布消息,任命卢艳丽为四川农业大学副校长(试用期一年),学术界再添一位年轻有为的80后副校长……
层出不穷的少年天才不断刷新大众对科研工作者年龄的模糊概念,以为“英雄只能出少年”,殊不知,这些都只是凤毛麟角,大众媒体的聚光灯外更多的是如你、如我一般的人,好不容易毕业突围成功,一刻不得喘息,开始马不停蹄地肝科研,孤独的学术道路上如影随形的只有和时间赛跑的焦虑和紧迫。
确实,科研创新的主力从来都是年轻人,科研创新也吃青春饭,拼的是体力和冲劲,但除了那些少年英雄,半路出家或大器晚成的科研工作者同样值得鼓励。35岁不应该成为科研事业的终点,从时间维度来看,科研生涯还未过半,还有十几年的时间可以发光发热。
莫道桑榆晚,为霞尚满天。
原标题:《35岁,多少人的科研生涯“被结束”了》
本文为澎湃号作者或机构在澎湃新闻上传并发布,仅代表该作者或机构观点,不代表澎湃新闻的观点或立场,澎湃新闻仅提供信息发布平台。申请澎湃号请用电脑访问http://renzheng.thepaper.cn。





- 报料热线: 021-962866
- 报料邮箱: news@thepaper.cn
互联网新闻信息服务许可证:31120170006
增值电信业务经营许可证:沪B2-2017116
© 2014-2026 上海东方报业有限公司




