- +1
哈佛大学利用细胞疗法+CRISPR技术成功对抗肥胖
原创 转网 转化医学网


作者:Lauren
导言:近年来,细胞和基因疗法已成为肥胖症研究的热门课题。近日,哈佛大学的研究人员利用细胞疗法与CRISPR基因编辑技术结合成功对抗肥胖。这是肥胖症治疗的一项重大突破。
肥胖是导致2型糖尿病和相关慢性疾病的主要原因,据统计,肥胖今年在全球死亡人数将超过COVID-19。近日,乔斯林糖尿病中心(Joslin Diabetes Center)和哈佛大学的科学家们通过基因改造,将小鼠棕色脂肪样细胞和白色脂肪细胞,成功转变为能产生热量的棕色脂肪细胞,用来对抗肥胖。
该研究在8月26日发表在《科学转化医学》杂志上,题为“CRISPR-engineered human brown-like adipocytes prevent diet-induced obesity and ameliorate metabolic syndrome in mice”。

该研究的资深作者曾博士表示,棕色脂肪细胞燃烧能量,而不是像白色脂肪细胞那样储存能量。在这个过程中,棕色脂肪可以降低血液中过量的葡萄糖和脂质,而这些血糖和脂质与糖尿病等代谢性疾病有关。然而,超重或肥胖的人往往这种有益的棕色脂肪较少。
曾博士和她的同事利用人类的白色脂肪细胞在祖细胞阶段(尚未完全发育成最后的脂肪形态)创造了这些细胞。研究人员使用一种CRISPR-Cas9基因组编辑系统的变体来促进一种名为UCP1的基因的表达,该基因可以触发白色脂肪细胞祖细胞发展成棕色脂肪样细胞。

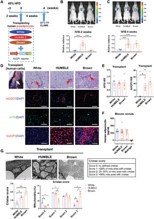
同样就职于哈佛医学院的曾教授说,这些棕色脂肪样细胞的祖细胞被移植到缺乏免疫系统的老鼠体内后,发展成功能与老鼠自身棕色脂肪细胞非常相似的细胞。
为了进一步了解这些棕色脂肪样细胞是如何发挥作用的,哈佛大学的科学家们将棕色脂肪样细胞的祖细胞移植到喂食高脂肪食物的老鼠身上。结果发现,实验细胞和正常棕色脂肪细胞的动物比那些得到白色控制细胞的动物体重增加得少。更重要的是,研究小组报告说,接受治疗的小鼠表现出更好的葡萄糖耐量和胰岛素敏感性,以及更好的能量代谢。这种效果在整个实验期间持续了12周。
在已经肥胖的老鼠身上也观察到了类似的结果。与对照组的小鼠相比,接受了这种微小细胞的小鼠体重增加更少,肝脂肪也减少了。研究人员在研究中写道,研究结果表明,这种细胞可能是一种潜在的抗肥胖治疗策略。

这样的程序会移除病人的少量白色脂肪细胞,分离出祖细胞,对这些细胞进行修饰以促进UCP1的表达,然后将得到的棕色脂肪样细胞送回病人体内。


哈佛大学领导的研究小组发现,这些棕色脂肪样细胞可以通过促进化学一氧化氮的生成来激活体内现有的棕色脂肪组织,一氧化氮已成为能量代谢和身体成分的调节因子。
科学家们在研究中总结说,这些数据共同证明了使用CRISPR-Cas9促使患者自身的白色脂肪呈现棕色脂肪样特性的可能性。他们写道:“这项研究提供了一种潜在的策略,通过使用CRISPR工程化的棕色脂肪样细胞结合自体细胞移植疗法来对抗肥胖和代谢综合征。”
参考:
【1】https://medicalxpress.com/news/2020-08-transplanted-brown-fat-like-cells-obesity-diabetes.html
【2】https://www.fiercebiotech.com/research/crispr-treats-obesity-mice-by-turning-harmful-fat-into-energy-burning-cells
【3】https://stm.sciencemag.org/content/12/558/eaaz8664

原标题:《【Science子刊】哈佛大学利用细胞疗法+CRISPR技术成功对抗肥胖!》
本文为澎湃号作者或机构在澎湃新闻上传并发布,仅代表该作者或机构观点,不代表澎湃新闻的观点或立场,澎湃新闻仅提供信息发布平台。申请澎湃号请用电脑访问http://renzheng.thepaper.cn。





- 报料热线: 021-962866
- 报料邮箱: news@thepaper.cn
互联网新闻信息服务许可证:31120170006
增值电信业务经营许可证:沪B2-2017116
© 2014-2026 上海东方报业有限公司




