- +1
禁塑限塑时间表来了!
2020-09-01 12:00
来源:澎湃新闻·澎湃号·政务
字号
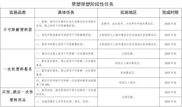
(点击查看大图)8月31日,商务部办公厅发布关于进一步加强商务领域塑料污染治理工作的通知,公布禁塑限塑阶段性任务,要求到2020年底,直辖市、省会城市、计划单列市城市建成区的商场、超市以及餐饮打包外卖服务和各类展会活动禁止使用不可降解塑料袋;到2020年底,全国范围内餐饮行业禁止使用不可降解一次性塑料吸管;到2022年底,全国范围内星级宾馆、酒店等场所不再主动提供一次性塑料用品。到2025年底,实施范围扩大至所有宾馆、酒店、民宿。
来源:中国新闻网
有问题请反映!贵州面向社会征集“六稳”“六保”政策措施落实问题线索
厉害了!贵州这个400多人的山村出了3个博士、6个硕士、100多个大学生
金钥匙引来金凤凰!交通运输部贵州交通扶贫原标题:《禁塑限塑时间表来了!》
特别声明
本文为澎湃号作者或机构在澎湃新闻上传并发布,仅代表该作者或机构观点,不代表澎湃新闻的观点或立场,澎湃新闻仅提供信息发布平台。申请澎湃号请用电脑访问http://renzheng.thepaper.cn。
+1
收藏
我要举报





查看更多
澎湃矩阵
新闻报料
- 报料热线: 021-962866
- 报料邮箱: news@thepaper.cn
互联网新闻信息服务许可证:31120170006
增值电信业务经营许可证:沪B2-2017116
© 2014-2026 上海东方报业有限公司
反馈




