- +1
@金山人,你的水费、电费、燃气费可申请优惠,具体攻略→
今天起,水电气“一户多人口”政策扩大申请范围啦!多少人算一户多人口?水、电、气的阶梯价格/用量分别是多少?具体还有哪些办理细节需要注意?一起来看详细解答→
供电



供水申请人
资格
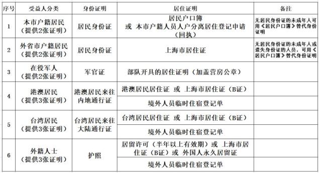
该用水地址的产权人之一或户籍人之一。
资料
提供2张证明,即“身份证明”和“房屋证明”原件。
注:(1)同一申请人可以作为多个用水地址“一户多人口”申请人;
(2)申请人可以不是“一户多人口”受益人;
(3)申请人需准备《缴费通知单》,获取相关供水企业的户号(账户编号/销根号/用户号)信息,用于核对业务申请的用水地址。
受益人
资格
申请人绑定的满足一户多人口政策的人员。
资料
受益人须提供“身份证明”和“居住证明”原件。
注:(1)受益人“居住证明”地址须与用水地址一致;
(2)同一受益人不得在两年内,使用不同用水地址重复申请业务;同一受益人如需变更一户多人口地址的,须原申请人终止原一户多人口协议后方可在新用水地址进行申请。
如何核定户年用水量?
(1)实行阶梯水价的同一用水地址的居民客户持相关有效证件,累计人数满5人及以上。
(2)新旧版本的“一户多人口”核定规则相同。5人及以上按年度增加基数水量100立方米;7人及以上既可选择年度增加基数水量100立方米,也可选择综合水价3.65元/立方米。
供气
01
计费方式
➢居住人口5人及以上的客户按年度增加150立方米的第一档气量基数;
➢居住人口7人及以上的客户可以选择按年度增加150立方米的第一档气量基数或选择按3.05元/立方米气价执行。
【选择确认计费方式后,24个月的约定期内计费方式不再变更。】
02
业务办理材料准备
1、新申请和续期业务办理材料准备:
✧申请人身份证原件;不动产登记证或户口簿原件;与业务申请地址一致的近期燃气账单。
✧符合申请条件的5人或7人的身份证(无身份证的未成年人可用户口簿代替)及与业务申请地址一致的户口簿、人户分离人员居住登记(回执)、居住证)。
✧燃气IC卡表客户线下业务申请须同时携带充值IC卡;线上申请成功的,须携带充值IC卡至燃气营业站点进行计费方式设置。
2、终止业务办理材料准备:
申请人本人《居民身份证》原件;与业务申请地址一致的《不动产登记证》或《居民户口簿》原件;与业务申请地址一致的近期燃气账单(或电子账单)。
03
业务办理途径
居民客户可持业务所需资料原件至上海燃气营业窗口申请办理,也可通过“一网通办”平台进行线上申办。
04
业务受理及审核时间
客户提交申请材料后5个工作日内,燃气公司会告知审核结果。
05
业务生效时间及计费方式
(1) 新申请
业务新申请受理成功后次月生效,业务周期共24个月。
✧计费方式为加基数的,业务周期内不满一个用气年度按13立方米/月核定增加基数,同一燃气客户同一用气年度增加基数部分不超过150立方米。
✧计费方式为3.05元/立方米气价的,业务周期内按单一气价计费。
(2) 续期
“一户多人口”业务期满前的四个月,燃气公司将推送给予续期提示,客户办理续期业务受理成功的,上期业务到期后下期业务自动生效,计费方式与新申请一致。未申请续期业务的,到期自动取消。
(3) 终止
终止业务自受理成功之日次月生效,原计费方式是加基数的,本用气年度剩余月份不再按加基数政策执行,原计费方式是居民阶梯平均价格的,本用气年度剩余月份按26立方米/月核定第一阶梯基数。
资料:上海发布
编辑丨翁羽
责编丨翁羽

原标题:《@金山人,你的水费、电费、燃气费可申请优惠,具体攻略→》
本文为澎湃号作者或机构在澎湃新闻上传并发布,仅代表该作者或机构观点,不代表澎湃新闻的观点或立场,澎湃新闻仅提供信息发布平台。申请澎湃号请用电脑访问http://renzheng.thepaper.cn。





- 报料热线: 021-962866
- 报料邮箱: news@thepaper.cn
互联网新闻信息服务许可证:31120170006
增值电信业务经营许可证:沪B2-2017116
© 2014-2026 上海东方报业有限公司




