- +1
食品公司回应“牛排分男女同价不同量”:使用的牛肉部位不同
澎湃新闻记者 朱轩 实习生 俞露
听全文
字号
近日,网友注意到一家食品有限公司售卖“爸爸排”“妈妈排”两种牛排,相同价格但克重却不同。
网友发布的该公司商品图显示,“顶诺牛排家爸爸排黑椒味”190g售价12.8元;“顶诺牛排妈妈排黑椒味速冻调制肉制品”170g售价12.8元。

网友质疑牛排同价不同量。图片来源:网络
有网友质疑牛排同价不同量,也有网友认为,“这么分没有意义,应该按规格而不是按性别分类。”
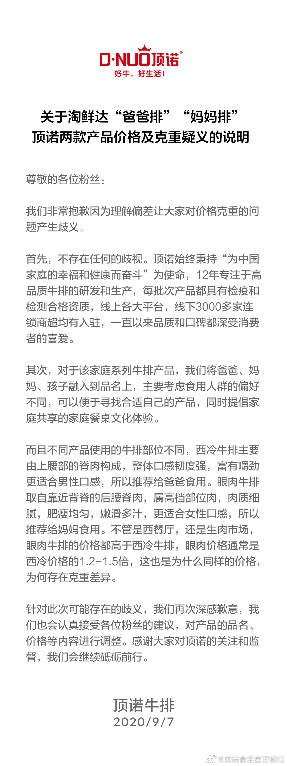
针对前述质疑,温州市顶诺食品有限公司通过微博发布说明称不存在任何的歧视,同样的价格存在克重的差异是因为使用的牛排部位不同,“爸爸排”使用西冷牛排,“妈妈排”使用眼肉牛排,后者价格通常是前者的1.2-1.5倍。

温州市顶诺食品有限公司回应网友质疑。@顶诺食品官方微博 图
前述说明称,非常抱歉因为理解偏差让大家对价格克重的问题产生歧义。首先,不存在任何的歧视;其次,对于该家庭系列牛排产品,将爸爸、妈妈、孩子融入到品名上,主要考虑食用人群的偏好不同,可以便于寻找合适自己的产品。
该公司称,不同产品使用的牛排部位不同,西冷牛排主要由上腰部的脊肉构成,整体口感韧度强,富有嚼劲更适合男性口感,所以推荐给爸爸食用;眼肉牛排取自靠近背脊的后腰脊肉,属高档部位肉,肉质细腻,肥瘦均匀,嫩滑多汁,更适合女性口感,所以推荐给妈妈食用。不管是西餐厅,还是生肉市场,眼肉牛排的价格都高于西冷牛排,眼肉价格通常是西冷价格的1.2-1.5倍,这也是为什么同样的价格,为何存在克重差异。
责任编辑:崔烜
校对:丁晓
澎湃新闻报料:021-962866
澎湃新闻,未经授权不得转载
+1
收藏
我要举报





查看更多
澎湃矩阵
新闻报料
- 报料热线: 021-962866
- 报料邮箱: news@thepaper.cn
互联网新闻信息服务许可证:31120170006
增值电信业务经营许可证:沪B2-2017116
© 2014-2026 上海东方报业有限公司
反馈




