- +1
刚刚传出!南昌这17个市场拟搬迁……
南昌城在逐渐“长大”一些位于老城区的市场
因为人流、车流量大
对我们的生活、交通
造成了一定的影响
最新规划来了!
为全面落实南昌城区
关于专业市场“退城进郊”的工作部署
特制定南昌市专业市场综合改造升级三年行动计划
(2021-2023年)(征求意见稿)
8个专业市场将进行整顿规范
17个专业市场将进行异地搬迁
12个专业市场将进行提升改造
看看有在你家附近的吗?
������
这些地方不再新建、扩建大型专业市场
根据南昌大都市圈战略总体部署
以及专业市场辐射范围
未来我市外环路以内
(由昌东大道、昌南大道和天祥大道、昌西大道、
英雄大道和金山大道等周长线组成)
不再新建、扩建大型专业市场
将大型专业市场逐步引导迁移至外环线以外
力争打造2个过千亿市场群
和4个过五百万市场群
按照计划力争到2023年
完成江西省家电市场等8个专业市场的整顿规范工作
完成南昌水产市场等17个专业市场的异地搬迁工作
完成香江家居市场等12个专业市场的提升改造工作
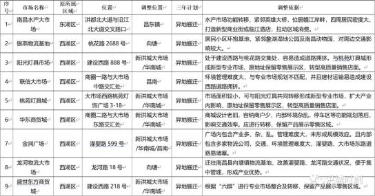
17个专业市场异地搬迁
从三年计划看南昌水产大市场
将搬迁至高新区昌东镇(目前新址已经确定)
龙河物流大市场、银燕物流基地
拟异地搬迁至向塘;
阳光灯具市场、桃苑灯具城、
华东商贸城、盛世东方商贸城
拟异地搬迁至新洪城大市场/华南城;
金润广场、南昌五华批发市场、
南昌鸿顺德批发市场
拟异地搬迁至新洪城大市场/华南城/昌南;
南昌富地干鲜批发大市场、
南昌深圳农产中心批发市场
拟异地搬迁至幽兰;
西湖区宝源综合大市场
拟异地搬迁至小蓝;
废旧钢材交易市场
拟异地搬迁至昌北;
南昌市肉食品交易批发市场
拟异地搬迁至塔城;
联信大市场
拟异地搬迁至昌南;

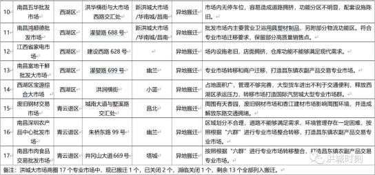
具体来看洪城大市场商圈17个专业市场由于处于城区核心区域,商场设计落户,管理难度大,且对交通已产生较大影响,现已搬迁1个,已关闭2个,濒临关闭1个,剩余13个全部列入搬迁。
位于朝阳新城桃花路以西,昌南大道以北的银燕物流基地由于居民小区环抱基地,紧邻象湖湿地公园及南昌动物园,对周边交通影响较大,此次也确定了搬迁方向,将异地搬迁至向塘;位于青云谱朱桥东路的南昌深圳农产中心批发市场由于区域划分不合理,道路不能够满足需求,环境管理存在一定困难,按照根据“六群”进行专业市场整合转移,拟异地搬迁至幽兰。
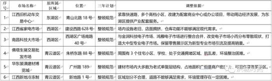
8个专业市场将整顿规范从三年计划看
南昌市专业市场综合改造升级
整顿规范涉及8个专业市场
包括江西旧机动车交易中心,江西省家电市场,南昌科技大市场,佛塔生猪交易批发市场,华东装潢建材博览城,江西新地冷冻制品市场,华东工业博览城,江西永生旧城机动车交易市场。

其中江西旧机动车交易中心位于东湖区青山北路18号,项目周边仅靠快速路且临多个小区,拟改建为配套商业中心火办公项目;江西永生旧城机动车交易市场位于红谷滩区南斯友好路,拟建设办公项目丰富红谷滩区产业配套服务。
12个专业市场将转型升级从三年计划看
南昌市专业市场综合改造升级转型升级涉及12个专业市场
包括香江家居市场,汽车装潢市场,京东花鸟大市场,京东农副产品批发市场,鸿雁电子市场,江西省二手车交易大市场,南昌市建材大市场,江西省装潢建材大市场,江西省运通汽配市场,金润科技电子市场,江西国际汽车城交易市场,昌北钢材大市场。
其中位于凤凰中大道24号的江西省二手车交易大市场可以调整为商业办公楼或酒店;位于经开区庐山南大道2166号的江西国际汽车城交易市场适宜开发商品房,宾馆,写字楼为经开区提供产业配套服务。
老城区专业市场搬迁是必然的这也符合南昌城市远期规划期望
对此,你有什么意见和建议
欢迎来“留言区”~
为打造“四梁八柱”建设“幸福西湖”↓↓↓
原标题:《刚刚传出!南昌这17个市场拟搬迁……》
本文为澎湃号作者或机构在澎湃新闻上传并发布,仅代表该作者或机构观点,不代表澎湃新闻的观点或立场,澎湃新闻仅提供信息发布平台。申请澎湃号请用电脑访问http://renzheng.thepaper.cn。





- 报料热线: 021-962866
- 报料邮箱: news@thepaper.cn
互联网新闻信息服务许可证:31120170006
增值电信业务经营许可证:沪B2-2017116
© 2014-2026 上海东方报业有限公司




