- +1
舍得酒业未来之路将何去何从?
因间接控股股东占用4.4亿资金为归还,被“ST”的舍得酒业,还将面临再次易主的风险。
靠老酒突围中高端白酒竞争格局的舍得,未来之路将何去何从?
01
多事之秋丨间接控股股东侵占4.4亿元
8月19日晚,舍得酒业发布公告称,经自查发现,公司间接控股股东天洋控股集团有限公司(下称“天洋控股”)与关联方存在通过四川省蓬溪县蓬山酒业(下称“蓬山酒业”)有限公司非经营性占用公司资金的情形。
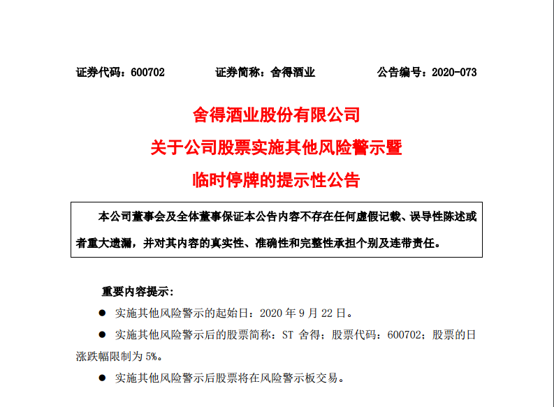
9月21日,舍得酒业发布关于公司股票实施其他风险警示暨临时停牌的提示性公告。

公告称,因公司间接控股股东天洋控股及其关联方未在承诺期限即2020年9月19日前归还非经营性资金占用本金4.4亿元,资金占用利息3486万元,合计4.75亿元。根据相关规则,触发了“上市公司股票被实施其他风险警示”的相应情形。
公司股票将于2020年9月21日停牌1天,9月22日起实施其他风险警示,实施其他风险警示后股票价格的日涨跌幅限制为5%。实施风险警示后公司股票将在风险警示板交易。
在此之前的9月15日,东天洋控股收到了河北省廊坊市中级人民法院的民事裁定书,根据裁定结果,河北省廊坊市中级人民法院将冻结天洋控股持有的公司直接控股股东四川沱牌舍得集团有限公司(以下简称沱牌舍得集团)70%股权。
据核查,建行廊坊分行于 2016年6月28日向天洋控股发放23亿元并购贷款,用于收购沱牌舍得集团70%股权,该笔并购贷款期限自2016年6月28日至2019年6月27日,后该笔贷款展期至2020年11月30日。
截至2020年9月16日天洋控股合计还本101,045万元,贷款余额128,955万元。
也即是说,2015年8月,经过200多轮的激烈报价,天洋控股拿下A股上市公司沱牌舍得实际控制权的钱,有近23亿是借来的。
但这个借来的缘分,也让曾一度沉寂的舍得酒业重回高光时刻。
02
起伏命运丨从产量行业第一到边缘化
舍得酒业,前身是沱牌曲酒。
酒厂创立于1940年,与五粮液、剑南春、泸州老窖、全兴、郎酒一同被称之为川酒的六朵金花。
公司于1996年登陆A股市场,同年舍得酒业迎来了自己的高光时刻,数据显示公司营收8亿,净利润1.01亿,力压白酒龙头茅台、五粮液成为第一。
1997年,营收利润继续增长,营收8.52亿,净利润达到了1.85亿,营收利润都超过当年的汾酒和茅台。
2000年沱牌酒的产量居行业第一,市占率为3.07%……
随着白酒行业进入下行通道,舍得酒业营收从2013开始下滑,尤其是公司归母净利润和销售净利率呈现出断崖式跳水。
直到2015年,舍得酒业业绩开始回升。
据文轩财经统计数据显示,2016-2019年,舍得酒业营收分别为14.62亿元、16.38亿元、22.12亿元、26.50亿元,净利分别为8020万元、1.44亿元、3.4亿元、5.1亿元。
两者的年复合增长率分别达到了21.93%和62.61%。
当然,这期间有整体市场行业逐渐回暖的因素,也离不开公司进行股权改制,引进天洋控股后,对其围绕品牌定位、产品线以及内部机制等层面所开展的大刀阔斧的改革所带来的推动。
2016年,天洋控股入主后,舍得酒业提出了“优化生产、颠覆营销”的战略方针,实施双品牌战略,着力聚焦高端白酒形象的“舍得”和中国名酒形象的“沱牌”。
2018年初,公司进行了第三次更名,将2011年更名后的沱牌舍得更名为舍得酒业,意欲突出舍得品牌,聚焦高端白酒市场。
同年3月,舍得酒业推出首款高端白酒新品-“智慧舍得”,进入高端白酒市场。
据舍得酒业官网信息显示,目前公司已经构建起以舍得为核心,以沱牌为重点,以吞之乎、陶醉、沱小九为培育型品牌的品牌矩阵。
其中舍得定位次高端龙头品牌和老酒品类第一品牌,主要产品是智慧舍得和品味舍得;沱牌则侧重于布局大众酒市场。
中高端产品成为舍得酒业业绩增长的主要贡献方。
过往的数据显示,中高端产品的营收业绩贡献从2015年的75.3%增长到2019年的96.3%,中高端系列核心产品毛利率从2015年的60.03%增长到达到2019年84.05%。
目前,舍得已经成为国内中高端白酒的代表品牌之一。
03
天灾人祸丨一季度业绩同比下滑42.02%
受中高端白酒阶段性去库存,市场竞争更加激烈,以及新冠肺炎疫情等影响,2020年上半年,舍得酒业营收下滑。
2020年半年度报告显示,公司实现营业收入10.26亿元,实现归属上市公司股东净利润1.64亿元,其中舍得酒业中高档酒销售7.54亿元占总销售额的88.88%,同比下降24.72%。
拆分周期来看,公司今年一季度的业绩下滑明显,期内营业收入4.04亿元,同比下滑42.02%,归属于上市公司股东净利润为0.27亿元,同比下滑73.46%,两者皆是同期白酒行业19家上市公司中营收增幅排名后五位之一。
公司二季度业绩开始向好。
根据舍得酒业财报数据显示,该公司在二季度实现营业收入为6.21亿元,同比增长18.7%;净利润实现1.38亿元。对比今年第一季度,二季度营收环比增长54%,利润环比增长415%。
上半年,舍得酒业现金流运转情况也不理想。
半年报显示,舍得酒业2020年上半年经营活动产生的现金流量净额为-6145.03万元,去年同期经营活动产生的现金流净额为-1.39亿元;
投资活动产生的现金流量净额为-4.95亿元,较去年同期下降476%;
筹资活动产生的现金流量净额为5315.20万元,较去年同期下降84.16%,虽然情况有所改善,但上半年舍得酒业现金流运转状况仍然不佳。
虽然随着新冠肺炎疫情的好转,消费需求快速恢复,但舍得酒业在中高端市场中所面临的竞争压力仍然继续存在。
华策咨询创始人李童曾在第四届中酒展系列活动中国酒业零售峰会上表示,这几年,白酒行业消费量接近饱和,行业的增长原动力是价格的上涨。行业分化加剧,一些酒企业绩增长一定是抢夺了另一些酒企的市场份额。
成都一带一路文化传播有限公司首席酒业分析师袁野在接受文轩财经采访时指出,如今的中高端白酒市场竞争环境恶劣,在疫情冲击下,名酒企业都还没缓过劲来,区域酒受影响就更大了。
在这样的环境下,袁野认为,除了加大营销投入外,现在急需的就是异业联盟,传统的套路已经不足以应对。
04
资本未了局丨70%股权被冻结,或将易主
9月24日晚间,舍得酒业发布公告称,该公司董事长刘力、总裁李强、董事张绍平因涉嫌背信损害上市公司利益罪被公安机关刑事立案调查,相关事项尚待公安机关进一步调查。
舍得酒业称,已对相关工作做了妥善安排,立案调查事项不会影响公司日常经营活动。但次日(9月25日),该公司股价继续以跌停报收,这是该股票自9月22日以来连续第四个跌停。
对于ST舍得而言,当前更为棘手的问题在于,一方面,上市公司资金被占用事项中是否存在信披违规行为;另一方面,实控人存变更风险,数位董事、高管涉嫌背信损害上市公司利益罪,这些是否会给ST舍得带来隐患。
在日趋竞争激烈的白酒市场,接连遭遇“天灾人祸”的舍得酒业将如何确保2021千亿老酒市场能完成。
2019年,拥有12吨老酒储备量的舍得酒业,一改文化国酒的战略将老酒战略作为品牌的全新战略,以经典老酒、藏品老酒、艺术老酒三大老酒产品线打造老酒产品矩阵。
公开信息显示,目前舍得正在不断完善老酒产品矩阵,以全国化的老酒产品与区域定制老酒产品两大方向并行,届时老酒产品的全国化布局将全面展开。
网传舍得将于9月26日推出超高端老酒产品舍不得,以抢占更多的市场,但截至发稿,未在网上查到相应信息。
中国食品产业分析师朱丹蓬认为,目前高端白酒的价值正从价格往价值方向发展,舍得酒业依托老酒的差异化优势,就能够突围而出。
“现在名优白酒都遇到一个很大的问题,即老酒的存量偏低,但舍得的老酒存量非常多,从中长期的战略跟未来的发展态势来看,舍得非常匹配消费端尤其是高端的核心需求和诉求。这也是我们为什么长期看好的舍得一个核心原因。”
袁野也持相同看法,他认为舍得推出老酒,既是战略也是战术,“喝到真正的名酒不容易,更别说老酒了,舍得酒业抓住了名酒假酒多的问题,以自身的老酒库存(生态酿酒基地来的)完全能够支撑。舍得旗帜鲜明的将老酒整出来并坚决执行,挺好的。至于短板,还是历史问题,老在哪里,定义都没办法明确。”
在新冠肺炎疫情持续影响、市场竞争持续加剧的背景下,在舍得酒业2019年年度股东大会上,舍得酒业相关负责人仍然表示,公司对于下半年的市场情况比较乐观,对于完成全年经营目标有信心。
但间接控股股东持有沱牌舍得集团70%的股权被冻结,突如其来的“ST”……舍得以异于寻常的方式“爆红”行业,且有被易主的风险,这些将对其业绩的完成以及后续的发展产生会什么样的影响?
朱丹蓬认为,舍得被“ST”,更多的是资本端出了问题,是顶层设计出了问题,大股东出了问题,在运营层面,终端经销商这块并没有受到太大的影响,从长远来看,“ST”对舍得的影响不大,也没有太多的问题,舍得依托老酒这块的存量,未来在整个白酒走向价值化的节点上,还是有继续发力的可能。“肯定有很多的机构、资本、企业、个人看中它,看好它,它不缺金主。”
袁野认为,易主很正常,只要不乱搞资本那一套,舍得酒业易主给谁都没问题,只要营销思路和执行到位,赚钱都是一样的。
舍得酒业下一步该如何走,我们拭目以待
本文为澎湃号作者或机构在澎湃新闻上传并发布,仅代表该作者或机构观点,不代表澎湃新闻的观点或立场,澎湃新闻仅提供信息发布平台。申请澎湃号请用电脑访问http://renzheng.thepaper.cn。





- 报料热线: 021-962866
- 报料邮箱: news@thepaper.cn
互联网新闻信息服务许可证:31120170006
增值电信业务经营许可证:沪B2-2017116
© 2014-2026 上海东方报业有限公司




