- +1
《燕然山铭》文辞新补正
位于蒙古国的《燕然山铭》摩崖刻石,自2017年7月被发现以来,专家学者们就相关问题展开了广泛的讨论。但由于一直未有清晰的拓本公布,使得在文字的辨识方面还存在一定的缺憾,田振宇先生2020年2月8日于澎湃发表有:《〈《燕然山铭》文本新订定〉之新订——与辛德勇先生商榷一文》,就很多文字进行了订正,多有创见,但其中“圉”“鹰”“邪”“拓”“神”五字的判读还有进一步商榷之处。此文旨在以笔者所见到的《燕然山铭》拓本为基础,试就铭文中的相关问题,以及《燕然山铭》的书法特色略述浅见,期以抛砖引玉。
摩崖释文及布局
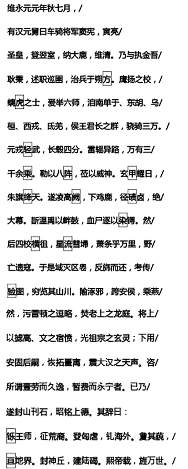
摩崖文字自右向左刻写,共20行,满行15字,总计288字。绝大部分文字可依稀辨识,只有15个字,漫漶严重,无法释读,依传世文献补入,并外加方括号,以示区别,迻录如下:


《燕然山铭》文字布局
文辞补证
《燕然山铭》的全文,收录于传世文献中,但与刻石文本对校,还是存在诸多的差异,汇总如表一(“乃”与“迺”,“以”与“㕥”的差异未列入)。另试就有争议的部分单字以及有差异的重要文句,略作浅述。

表一
一、刻石中,“七月”之下留出七个字的空间,“寅亮”之下留出两个字的空间,此为在尊号“有汉”、“圣皇”前空格以示敬重的行文排列方式,谓之“平阕”。传世文本中限于铭文的排列布局不详,于此细节并无反映。这种情况,在现存东汉的刻石中少见。现藏山东曲阜汉魏碑刻陈列馆,造于东汉永寿二年(156年)的《礼器碑》中,第八行开首的“皇”字被单独抬高一个字,这应是另一种在尊号上象征性表达敬重的行文方式。

“七月”
二、传世文献中,“登翼王室,纳于大麓,惟清缉熙”三句,在刻石中极其简省,写作“登翌室,纳大鹿,维清。”“鹿”与“麓”通。乍一看,传世文献中的“寅亮圣皇,登翼王室。纳于大麓,惟清缉熙”四句,两两相对成文,朗朗上口。而刻石中的“登翌室,纳大鹿,维清”似乎显得有些突兀。如果也按照四字来断句,作“寅亮圣皇,登翌室纳,大麓维清”讲,又与所引《尚书·尧典》中的“纳于大麓”相悖。如此重要的纪功刻石,且作文者班固当时也在现场,因何出现这样的文辞简省现象?仔细来看,刻石文字中“登翌室”是问题的关键。传世文献中,把“登翼”二字合在一起理解,谓登用辅翼也,但在刻石中,“翌室”显然独立成词。《尚书·周书·顾命》载:“延入翼室,恤宅宗。”“翼室”二字,清代江声注云:“路寝旁室也。翼是左右两旁之名。”又“路寝”为古代帝王正殿所在,《公羊传·庄公三十二年》:“路寝者何,正寝也。”“登”字《尔雅》云“升也”,“登翌室”即指汉和帝即位后,窦太后临朝称制,窦宪由虎贲中郎将升为侍中,内主机密,外宣诏命之事。而“纳大鹿”为“纳于大麓”之省写,之所以省掉“于”字,则是为了与“登翌室”三字对文。“大麓”即“大录”,“纳大麓”谓总理国政,领录天子之事。《孔传》曰:“麓,录也。纳舜使大录万机之政,阴阳和,风雨时,各以其节,不有迷错愆伏。明舜之德合于天。”《汉书·于定国传》云:“万方之事,大录于君。”“维清”二字于此处独立成词,当出于《尚书·尧典》:“夙夜惟寅,直哉惟清。”在“寅亮圣皇,登翌室,纳大麓。”后置“维清”表结果,有赞叹意,即称颂汉廷在窦宪的辅弼下,朝政清明。

“鹿维”
三、刻石中“述职巡圉”之“圉”字,文献中作“禦”或“御”。“圉”在此为边境之意,《尔雅·卷二·释诂下》:“圉,垂也。”刑昺疏引孙炎曰:“圉,国之四垂也。”《诗·大雅·召旻》:“我居圉卒荒。”《毛传》云:“圉,垂也。”《左传·隐公十一年》载:“寡人之使吾子处此,不唯许国之为,亦聊以固吾圉也。”杜预注:“圉,边陲也。”“述职巡圉”即《窦车骑北征颂》中所言:“亲率戎士,巡抚疆域。勒边御之永设,奋轒橹之远径。”之意。值得注意的是,《北征颂》中“御”同“禦”,“边御”即指边境防禦,与“轒橹”相对,章樵注云:“轒橹,城上守禦望楼,可藏兵器、矢石,自上而发。所以望远,故云远径。”

“圉”
四、“鹰扬之校”之“鹰”字
从字形看,“广”下“亻”右侧“隹鸟”的写法与《鲜于璜碑》中“鹰”的写法一致。

《燕然山铭》中的“鹰”字与《鲜于璜碑》中的“鹰”“膺”二字对比
五、刻石中“爰举六师”,文献中均作“爰该六师”。“举”,发动、兴起之意,《韩非子·外储说左上》:“举兵而伐中山,遂灭也。”《汉书·蒯伍江息夫传》:“我举兵西乡,必有应者。”“举兵南伐,并乌孙之势也。”唐骆宾王《代李敬业讨武氏檄》:“爰举义旗,以清妖孽。”

“举六师”
六、刻石中“雷辎异路”之句,传世文献中作“云辎蔽路”或“雷辎蔽路”。据刻石知为“雷辎”无疑,《文选》李善注云:“《汉书》杨雄《河东赋》曰:‘奋电鞭,骖雷辎。’”张铣注云:“辎车也,言兵车之众,如雷声也。”众多车辆行驶时的声音轰轰作响,如同雷鸣,“雷辎”一词,形象生动。而“蔽路”中之“蔽”字被解释为“塞”之意,简言之,“雷辎蔽路”一句形容兵车浩荡,填满了道路。但是很明显,刻石中作“异路”而非“蔽路”,“异路”于此或有两种解释,一是分路而出之意,与“四分”相对,指窦宪率大军分兵三路,北征匈奴事。《汉书·窦宪传》载:“明年,宪与秉各将四千骑及南匈奴左谷蠡王师子万骑出朔方鸡鹿塞。南单于屯屠河,将万余骑出满夷谷。度辽将军邓鸿及缘边义从羌胡八千骑,与左贤王安国万骑出㧽阳塞,皆会涿邪山。”二是“路”在此处,亦为车之意,《正字通·足部》云:“路与辂通”,《公羊传·昭公二十五年》:“设两观,乘大路。”何休注云:“礼,天子大路,诸侯路车,大夫大车,士饰车。”《诗·小雅·采薇》有“彼路斯何?君子之车”之句。
“异”同“翼”,1929年洛阳出土的作册大鼎,有铭文云:“公来(铸)武王、成王异鼎。”“异”字于省吾、唐兰读为“翼”。“翼”本意为鸟的翅膀,“异(翼)路”,即形容马车上伸出来的伞盖,像鸟张开的翅膀一样,《诗·大雅·绵》:“缩版以载,作庙翼翼。”“翼翼”一词,又可引申为整齐有序,隆盛众多之意,《诗·小雅·信南山》:“疆埸翼翼,黍稷彧彧。”朱熹《诗集传》曰:“翼翼,整饬貌。”《汉书·礼乐志》:“冯冯翼翼,承天之则。”颜师古注云:“翼翼,众貌也。”故“异(翼)车”即言兵车整齐,浩荡众多之意,与“雷辎”相对。如此“雷辎异路”一句,词义甚明了,与下文的“万有三千余乘”之句,互为呼应。综合来看,“异路”的第二种解释较为合理。
七、“径碛卤”之“径”字
从字形看,很明显是“径”非“经”。

“鹿径”
八、刻石中“大幕”二字,传世文献中均作“大漠”。《拾雅·释地》云:“沙土曰幕,亦曰碛。”《史记·卫将军骠骑列传》载:“天子与诸将议曰:‘翕侯赵信为单于画计,常以为汉兵不能度幕轻留。’”索隐按:幕即沙漠,古字少耳。“天子曰:‘骠骑将军去病率师,躬将所获荤粥之士,约轻赍,绝大幕,涉获章渠。’”《汉书·五行志》载:“先是,比年遣大将军卫青、霍去病攻祁连,绝大幕,穷追单于,斩首十余万级。”颜师古注曰:“幕,沙碛也。”河北滦州出土西汉元凤五年(前76年)右北平太守溓备祭告天地的石圭中有:“茫茫边幕,苦寒困屯。”滦南出土东汉建武廿一年(45年)《汉守善突骑从事中郎铸君(庆忌)假宔槥志》有:“追击贼盗,远入荒幕。”之说等等。

“大幕”
九、刻石中“斮温禹”,传世文献中作“斩温禺”。“斮”于此处为“斩首”之意,《说文》云:“斮,斩也。从斤,昔声。”《公羊传·成公二年》:“郄克曰:‘欺三军者,其法奈何?’曰:‘法斮。’”何休注:“斮,斩。”

“斮温禹”
十、“隃涿邪”之“邪”字
从字形来看,很明显是“邪”非“耶”。

“邪”
十一、“恢拓畺㝢”之“拓”字
“拓”字,“扌”中的横画和撇画在隶书的书写中,大多写作平行的两横,《燕然山铭》中的“摅”字就如此写,而在“拓”字中则写成略向下弯曲的两条横线。

“拓”“攄”二字
十二、刻石中“暂费而永宁者,已乃遂封山刊石。”在传世文献中作“暂费而永宁(者)也,乃遂封山刊石。”“已乃”:旋即,不久之意,《韩非子·卷八·说林下第二十三》云:“二国不得兵,怒而反。已乃知文侯以构于己,乃皆朝魏。”《史记·商君列传》云:“令既具,未布,恐民之不信,已乃立三丈之木于国都市南门。”《释名·释用器》云:“斧,甫也。甫,始也。凡将制器,始用斧伐木,已乃制之也。”可见班固原稿中的“已乃”这个词,被拆分成了“已”与“乃”二字,考虑到“已”与“也”两者字形相近,可推测发生这个错误的最大可能性是传抄之误,即《后汉书》和《文选》的源头文本材料,在直接从汉人的简牍手迹中,传抄文本时,误将“已”识做“也”,并想当然的把“乃”字置于下一段开头。
十三、刻石中“癹匈虐钆海外”,文献中作“剿凶虐兮截海外”,用典出自《诗·商颂·长发》云:“相土烈烈,海外有截。”“截”字在刻石中作“钆”,《隶释·第卷七·荆州刺史度尚碑》有“截彼海外”之句,“截”字写作“隹乚”与《燕然山铭》中的写法极为接近。
十四、刻石中“封神丘建陆碣”,文献中作“封神丘兮建隆嵑”或“封神兵兮建隆嵑”,“丘”“陆”“碣”三字在刻石中清晰可辨,文献中此三字应是字形相近后世传抄之误。所刻铭功纪德之文。
十五、“神”字,字迹漫漶严重,左侧“礻”由于崖面破损,笔划几乎尽失,但右侧“申”字中央贯穿之一竖,隐约可见。且若作“田”字解,字形断不可只偏居右侧,必须与上下之“封”“丘”二字纵向左右大致对齐。

“封神丘”
书法特色
关于《燕然山铭》的书者,文献史料和铭文中均未提及,但极有可能是班固本人。作为窦宪的随军僚属,当时著名的文人,班固不仅擅文辞,书法自然也不在话下。唐张怀瓘《书断》云:“(班固)官至中郎将,工篆,李斯、曹喜之法,悉能究之。”在隶书通行的东汉初年,一个擅长篆书,有家学传承,受过良好教育的人,会写隶书是自然而然的事情,故《燕然山铭》由班固撰文,并亲自郑重书写于崖壁之上,最后由刻工依字凿刻,是合乎情理的。
从崖面残留的字口来看,《燕然山铭》的文字应该是用一种比较锐利的尖刀单刻而成,刀口呈V字,由于石质坚硬,凿刻不易,笔划本身字口较浅,且经过一千九百多年的日曝雨淋,字口逐渐风化消平,故笔划整体显得纤细,甚至部分笔划若有若无。似褪去皮肉,唯见筋骨之态,然瘦硬却神气不减,虽细若游丝,却岿然如山。不像中原的汉碑,如《熹平石经》一样,不仅石料上乘,而且刻工精良,历经千年,仍然呈现出骨肉匀清的秀丽典雅之气。虽然我们已无法看到《燕然山铭》初刻时的状态,但窥一斑而知全貌,从残存的文字看,其书法,属汉隶方整宽绰一路。结体取方正体势,朴茂质重,四周平满。点画空间平均分布,体现出秦小篆的结体特色。细审其笔法,以篆为隶。多以方笔起势,转为中锋行笔,收笔圆转回锋,方起圆收,笔划平直,转折多方折,间带圆阔,篆意明显,少数笔划收笔逸宕而出,极少波挑。如“分”“涤”“然”“将”“界”“师”“久”“匈”“虐”“荒”等字尤为明显。通篇点画呈现出纤劲遒健,沉着丰厚的风格特点。这种在隶书成熟后的日常书写中,于点划之间有意无意体现出的篆籀之意,在东汉时期的摩崖、碑刻中常见,如《张泛请雨铭》《石门颂》《刘福功德颂》《封龙山颂》《西狭颂》《杨淮表记》《张迁碑》等。毕竟隶从篆中来,在隶书的书写中夹杂篆意是自然而然的事情,但是《燕然山铭》的篆书特征相较如上所述其它的今隶,则更为明显,更原汁原味,这应当与书写者的日常书写习惯有很大的关系,即书者必定熟稔篆书的书写。
《燕然山铭》摩崖的书法,其特色介于我们迄今所熟知的汉碑与汉摩崖两大书写体系之间。由于铭文的性质,其书法不像其它的汉代摩崖刻石那样自由放纵,少野逸恣肆之气,显得文雅含蓄,方正内敛,有庙堂气息。但又和一般汉碑整饬规则的程序化不同,章法上,行列有序,字体大小基本统一,个别字在遵循界格的基础上呈现不经意的放大缩小,端正中见生趣,谨严中有烂漫。在汉字的书法创作中,方正一路的书写较难,很容易陷入呆板中,尤其隶书。故为了破掉平正,使得字有动感,篆书中往往将字形拉长,强调纵向,让横向短和纵向长产生对比,再加弧线,圆转,装饰性笔划,使其静中求动。而隶书则相反,强调横式,让横向拉长和纵向扁进行对比,加入波挑,甚至个别还在字形空间结构上做文章。以非典型汉碑《封龙山颂》和《张迁碑》为例,前者便是通过运用波挑,产生平中出奇的效果。后者则是波挑以及打破横平竖直的字形结构同时使用,呈现出朴厚灵动之美。而回到《燕然山铭》我们可发现,其波挑若有若无,隐而不发,字形结构稳定较少变化。由于该铭文的特殊性,文字书写必须方正端庄,故不可能让字形结构产生明显的倾斜,并做局部夸张或简省变异处理。而如果刻意强调和表现波挑以求动,则会影响端正谨肃的庙堂气息。故《燕然山铭》采用了让字体大小参差产生变化,便让整个作品都灵动了起来。而这种处理,毫无违和感,既不易察觉,又起到了破除板滞的效果,同时又不影响整体的庙堂气象。可以说,《燕然山铭》的书法艺术水平是极高的,整体与局部和谐统一,举重若轻,典雅从容。气势磅礴,又不拘泥小节。变化万千,却又笔笔有法。这种无为而为的境界,实非常人能为之。整体看,文章与书法相得益彰,气韵浑穆壮阔,雄宕勃郁,确有得胜凯旋,慷慨激昂之态,大汉威仪若在眼前。总之,《燕然山铭》虽然残沥严重,多数字迹不清,但就可见的遗存部分,此铭以其独特的艺术面貌和历史价值足以立于书法史,而与永平九年(66年)《鄐君开通褒斜道刻石》相颉颃。





- 报料热线: 021-962866
- 报料邮箱: news@thepaper.cn
互联网新闻信息服务许可证:31120170006
增值电信业务经营许可证:沪B2-2017116
© 2014-2026 上海东方报业有限公司




