- +1
市郊铁路怀密线北京北站明天开通,能换乘3条地铁线!
9月29日下午,北京日报客户端记者从市郊铁路工作专班(市发展改革委)、市交通委获悉,9月30日,市郊铁路怀柔-密云线北京北站将正式开通运营。届时,怀柔-密云线服务范围将覆盖西城区、海淀区、昌平区、怀柔区、密云区五区,运营总里程144.6公里,车站7座,同时实现与城市轨道交通网络多条线路衔接融合。
更便捷,始发站设在二环市郊铁路怀柔-密云线是国家发展改革委第一批市域(郊)铁路试点项目,2017年底开通黄土店至怀柔北段,2019年4月全线贯通,2019年12月引入清河站,今年9月30日引入北京北站,线路始发站逐步深入中心城区,服务范围不断扩大,运营服务水平不断提升。
北京北站怀柔-密云线引入北京北站工程自清河站至北京北站(与京张高铁共用车站),长度11.2公里,设北京北站1座车站。
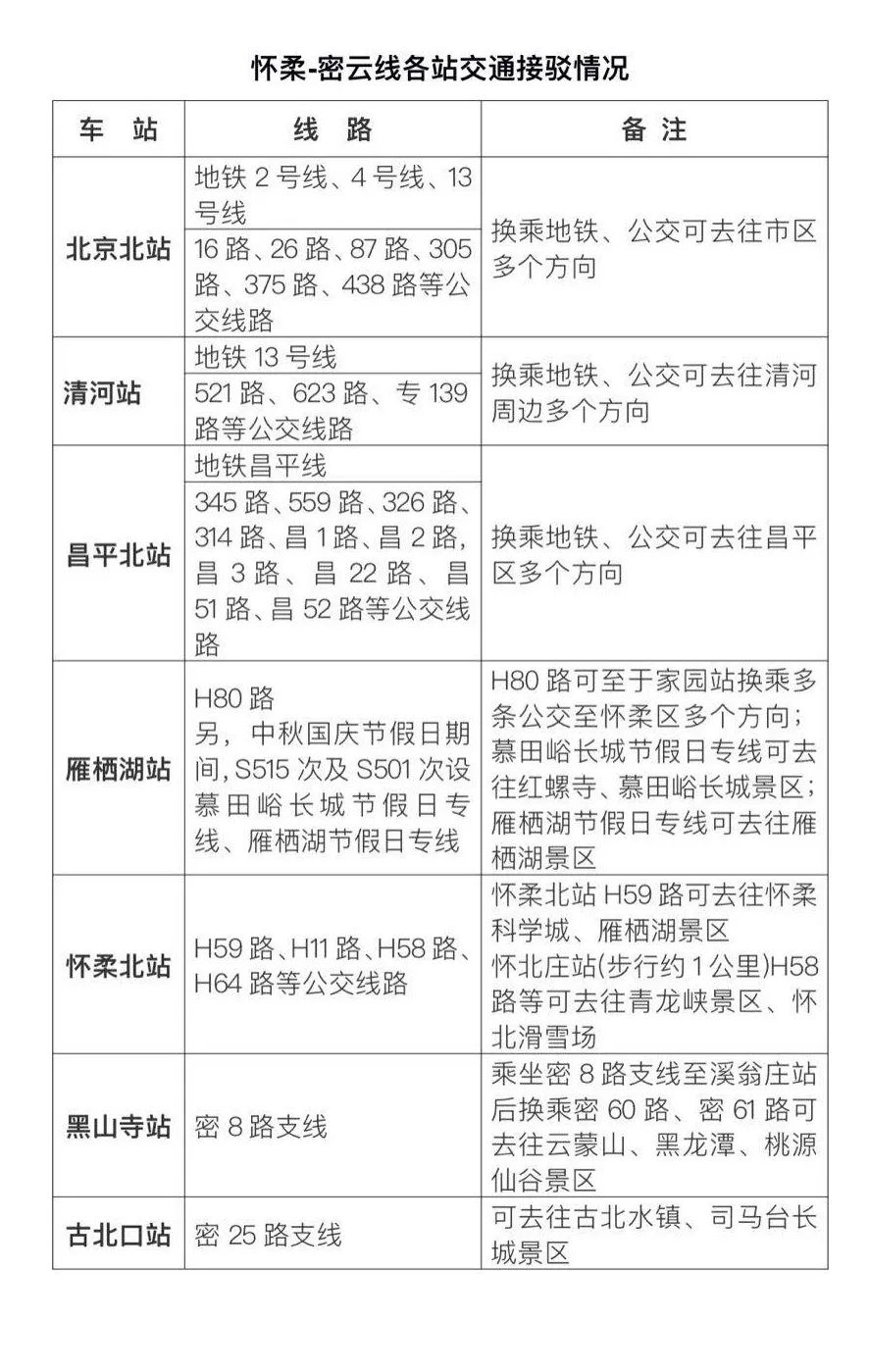
延伸至北京北站后,怀密线全长144.6公里,设北京北、清河、昌平北、雁栖湖、怀柔北、黑山寺、古北口7站。市发改委相关负责人介绍,怀柔-密云线引入北京北站后,可加强昌平新城、怀柔科学城与中心城区的快速轨道交通联系,进一步发挥市郊铁路对促进平原新城和生态涵养区发展、服务重点功能区建设的重要意义。更舒适,粉色系新车配Wi-Fi
怀柔-密云线引入北京北站后,线路将上线运行新购置的时速160公里的“怀密号”CRH6F-A型电力动车组。

据介绍,新车型四辆编组,采用大开度双开车门和“2+2”坐席布置,并配备Wi-Fi、充电插座、无障碍卫生间等人性化设施,更加舒适惬意。“更值得一提的是,新车型外观设计充分借鉴“春”的元素,以粉色系色调为主,与白色的车体搭配,如沐春风。”相关负责人说,新车型凭借其高颜值已晋升为列车界新网红。更实惠,部分票卡可享折扣
怀柔-密云线采用与城市轨道交通一致的票制票价,北京北站至古北口站全程票价仅12元,北京北站至雁栖湖站票价9元,北京北站至昌平北站票价7元。
记者获悉,怀柔-密云线支持市郊铁路一卡通、亿通行APP二维码(需人码合一认证)、中铁银通卡及铁路磁质车票(含电子票)实名制乘车。持市郊铁路一卡通、亿通行APP二维码的乘客,在北京市域范围内可享受与城市轨道交通路网合并的月累计优惠政策,节约出行成本。
具体来看,每自然月内,支出累计满100元后,超出部分给予8折优惠;满150元后,超出部分给予5折优惠;支出累计达到400元后,不再享受打折优惠。更融合,可换乘3条地铁线
怀柔-密云线北京北站紧邻西直门交通枢纽,交通接驳基础条件完善,设置地铁、公交、公共自行车等多种接驳方式,可满足乘客多样化接驳需求,尤其是地铁可换乘地铁2号线、4号线和13号线三条线路,去往中心城区各个主要方向都方便。
与此同时,怀柔-密云线沿线各站交通接驳条件也不断优化,怀柔-密云线与其他方式接驳融合得更加紧密,提升了乘客乘坐市郊铁路的便捷性和通达性。更漂亮,又一列开往春天的列车
怀柔-密云线沿线风景优美,不仅有绿水青山相伴,还可欣赏到雁栖湖国际会展中心、密云水库等著名景观;而且沿线旅游资源分布丰富,有蟒山国家森林公园、明十三陵、慕田峪长城、雁栖湖、红螺寺、青龙峡、云蒙山、黑龙潭、桃源仙谷、古北水镇等多个景区,是北京“又一列开往春天的列车”。

记者获悉,今年怀柔-密云线沿线两侧还开展了可视区造林绿化、环境美化工作,将怀柔-密云线打造成展示首都生态建设的示范线、感受自然山水的风景线、带动生态涵养区绿色发展的旅游线,助力推动沿线区域生态旅游等绿色产业发展。更完善,年底还将开通一条新线
市郊铁路是城市公共交通体系的重要组成部分,目前本市已经开通S2线、副中心线、通密线、怀密线四条市郊铁路。
“今年年底还将开通东北环线市郊铁路,届时全市运营里程将接近400公里。”市发改委这位负责人说,本市将进一步加快推进市郊铁路规划建设工作,市郊铁路线网规划、市郊铁路三年行动计划研究成熟后也将陆续发布。市郊铁路的不断完善升级不仅为市民提供更加优质、高效的轨道交通出行服务,更为完善城市交通路网、解决职住平衡、优化城市空间布局、推动城乡融合发展提供强有力的支撑。来源:北京日报客户端
记者:曹政
西城区融媒体中心
欢迎广大市民提供新闻线索:热线电话:66237796(工作日9:30—17:30)
邮箱:xcxmtk@163.com
欢迎关注、转发、评论、分享你喜欢的文章!如在公众号或网络转载请注明来源:
北京西城(ID:bjxchnews)
对于侵权行为,将追究法律责任。

原标题:《市郊铁路怀密线北京北站明天开通,能换乘3条地铁线!》
本文为澎湃号作者或机构在澎湃新闻上传并发布,仅代表该作者或机构观点,不代表澎湃新闻的观点或立场,澎湃新闻仅提供信息发布平台。申请澎湃号请用电脑访问http://renzheng.thepaper.cn。





- 报料热线: 021-962866
- 报料邮箱: news@thepaper.cn
互联网新闻信息服务许可证:31120170006
增值电信业务经营许可证:沪B2-2017116
© 2014-2026 上海东方报业有限公司




