- +1
杉德支付再收百万级罚单,母公司遭5家机构“抛弃”
原创 余继超 天下银保
因多项违法违规,杉德支付再收百万级罚单。
频繁被处罚之下,机构股东陆续“出走”。在近一个多月的时间里,有5家投资机构接连从杉德支付母公司杉德银卡通股东名单中退出。
杉德支付再收百万级罚单。
中国人民银行太原中心支行近日公布的行政处罚信息公示表显示,杉德支付网络服务发展有限公司(下称“杉德支付”)山西分公司因五项违规被罚226.5万元。
据记者不完全统计,自2017年以来,杉德支付已被处罚9次,有三次罚没金额超过百万。
工商信息显示,年内已有5家投资机构退出杉德支付母公司杉德银卡通信息服务有限公司(下称“杉德银卡通”)股东行列,分别是桐乡申万泓鼎成长三号股权投资基金合伙企业(有限合伙)、北京华创易盛资产管理中心(有限合伙)、南通金玖惠通三期创业投资基金合伙企业(有限合伙)、北京信怡成长投资中心(有限合伙)、上海中叶善泰股权投资基金合伙企业(有限合伙)。
再犯“五宗罪”
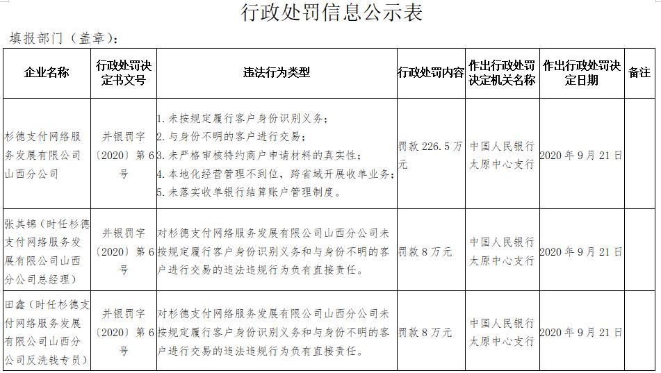
具体来看,行政处罚信息公示表(并银罚字〔2020〕第6号)显示,杉德支付山西分公司未按规定履行客户身份识别义务;与身份不明的客户进行交易;未严格审核特约商户申请材料的真实性;本地化经营管理不到位,跨省域开展收单业务;未落实收单银行结算账户管理制度。中国人民银行太原中心支行决定对其处以罚款226.5万元。时任杉德支付山西分公司总经理的张其锦,对杉德支付山西分公司未按规定履行客户身份识别义务和与身份不明的客户进行交易的违法违规行为负有直接责任。中国人民银行太原中心支行决定对其处以罚款8万元。
时任杉德支付山西分公司反洗钱专员的田鑫,对杉德支付山西分公司未按规定履行客户身份识别义务和与身份不明的客户进行交易的违法违规行为负有直接责任。中国人民银行太原中心支行决定对其处以罚款8万元。
资料显示,杉德支付于2011年6月14日在上海成立,注册资本为3.42801亿元,并于当年12月22日获得在上海市、北京市、浙江省、江苏省范围内预付卡发行与受理的支付许可证。
2016年5月2日,在合并杉德电子商务服务有限公司(下称“杉德电子”)后,“上海杉德支付网络服务发展有限公司”正式更名为“杉德支付网络服务发展有限公司”,业务类型变更为互联网支付、移动电话支付、银行卡收单(全国)、预付卡发行与受理(上海市、北京市、浙江省、江苏省)。2016年8月12日,杉德支付通过续展,支付业务许可证有效期续展至2021年5月3日。
天眼查信息显示,杉德支付为杉德银卡通全资子公司。杉德巍康企业服务有限公司为杉德银卡通第一大股东,持股44.63%。上海杉瑞投资有限公司直接持有杉德银卡38.26%股份,上海杉德金卡信息系统科技有限公司持有杉德银卡通36.97%股份,而上海杉瑞投资有限公司持有上海杉德金卡信息系统科技有限公司33.97%股份。
频繁被处罚
除了上述百万级罚款,据记者依据作出处罚的时间不完全统计,自2017年以来,杉德支付已被处罚9次,另有两次罚没金额也超过了百万元。
仅2017年,杉德支付就领到了4张罚单,全年被罚没金额达200多万元。1月18日,杉德电子大连分公司因为“未按规定履行客户身份识别义务、未按规定保存客户身份资料、未按规定报送可疑身份交易报告”被中国人民银行大连市中心支行处以累计29万元的罚款。
此后的3月15日,杉德电子福建分公司因违反支付结算管理规定被中国人民银行福州中心支行警告,没收违法所得4000元,并罚款59万元;9月5日,杉德支付因违反支付业务规定被中国人民银行上海分行没收违法所得34.914181万元,并处以罚款85万元,共计罚没119.914181万元;12月7日,杉德支付黑龙江分公司因违反银行卡收单业务相关制度规定被中国人民银行哈尔滨中心支行罚款2万元。
到了2018年,杉德支付并没有改变屡次违规的情况,从罚单金额看,反而有点“变本加厉”。在杉德支付湖南分公司被罚款5万元后不久,杉德支付因违反支付业务规定被中国人民银行上海分行给予警告,没收违法所得668.346589万元,并处以罚款1804.980449万元,合计罚没金额2473.327038万元。
被痛罚之后,杉德支付在官网发布声明称,对该行政处罚将表示坚决支持、深刻认识、全面整改。尤其是针对处罚涉及的银行卡收单、互联网支付业务,将详细研究部署在后续业务开展过程中进一步防范合规风险。
然而,在当年年底(2018年12月24日),杉德支付湖北分公司就因违反银行卡收单业务管理规定被中国人民银行武汉分行罚款11万元。此后的2019年1月17日,杉德支付江西分公司又因违反《非金融机构支付服务管理办法》、《银行卡收单业务管理办法》被中国人民银行南昌中心支行罚款15万元。
多股东出走
杉德支付频繁被处罚,让机构股东“有些按奈不住”。工商变更信息显示,今年4月至5月的近一个多月里,有5家投资机构接连从杉德支付母公司杉德银卡通股东名单中退出。
4月13日,申银万国投资旗下桐乡申万泓鼎成长三号股权投资基金合伙企业(有限合伙)退出杉德银卡通股东名单。同日,杉德银卡通注册资本金由110088.922万变更为103422.2485万,减少6.06%。
5月15日,杉德银卡通再次发生工商变更,北京华创易盛资产管理中心(有限合伙)、南通金玖惠通三期创业投资基金合伙企业(有限合伙)、北京信怡成长投资中心(有限合伙)、上海中叶善泰股权投资基金合伙企业(有限合伙)退出股东名单。新增股东上海杉瑞投资有限公司,疑似实际控制人为杉德银卡通创始人沈树康。沈树康亦是杉德支付法人代表。天眼查信息显示,北京华创易盛资产管理中心(有限合伙)、南通金玖惠通三期创业投资基金合伙企业(有限合伙)、北京信怡成长投资中心(有限合伙)、上海中叶善泰股权投资基金合伙企业(有限合伙)关联投资机构分别为华创智业、中汇金、信怡汉唐、中叶资本。
依据天眼查信息,华创智业、中汇金、中叶资本2017年5月参与杉德银卡通A轮融资,信怡汉唐2017年11月参与杉德银卡通A+轮融资,申银万国投资为其2017年股权融资投资方。截至目前,杉德投资共获得6轮融资,投资方还包括强生控股、浙商产融、上海科投等。杉德银卡通共对外投资3家公司,包括杉德银卡通深圳分公司、杉德支付及杉德商业保理有限公司。
记者 | 余继超
编辑 | 陈偲
版式 | 王莹
/// 推荐阅读 ///
首届外滩大会开幕 !
“黑科技”、“新趋势”一网打尽
跑车惹的祸?上海“好车主”的烦恼:
两年未理赔,车改后保费却要上涨几百块!

原标题:《杉德支付再收百万级罚单,母公司遭5家机构“抛弃”》
本文为澎湃号作者或机构在澎湃新闻上传并发布,仅代表该作者或机构观点,不代表澎湃新闻的观点或立场,澎湃新闻仅提供信息发布平台。申请澎湃号请用电脑访问http://renzheng.thepaper.cn。





- 报料热线: 021-962866
- 报料邮箱: news@thepaper.cn
互联网新闻信息服务许可证:31120170006
增值电信业务经营许可证:沪B2-2017116
© 2014-2026 上海东方报业有限公司




