- +1
官宣!竹鼠、果子狸、东北兔、刺猬64种禁食野生动物,分类管理!
国家林草局近日发布通知
明确对64种在养禁食野生动物
分类管理
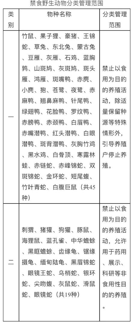
其中竹鼠、果子狸、豪猪等
45种野生动物
今年12月底前要引导停止养殖
刺猬、豚鼠、眼镜蛇等
19种野生动物
允许非食用目的的养殖
记者注意到,这是自今年2月份全国人大出台禁食野生动物相关决定以来,国家主管部门首次明确划出禁养的野生动物物种范围。对45种野生动物
引导养殖户今年12月底前
停止养殖
通知明确,其所指的禁食野生动物是《全国人民代表大会常务委员会关于全面禁止非法野生动物交易、革除滥食野生动物陋习、切实保障人民群众生命健康安全的决定》发布前养殖食用、不属于畜禽范围的陆生野生动物,不包括水生野生动物和以保护繁育、科学研究、观赏展示、药用、宠物等为目的的陆生野生动物。
通知要求,对竹鼠、果子狸、豪猪、王锦蛇、草兔、东北兔、蒙古兔等45种野生动物,禁止以食用为目的的养殖活动,引导养殖户在2020年12月底前停止养殖活动,并按有关规定完成处置工作。确需适量保留种源用于科学研究等非食用性目的的,要充分论证工作方案的可行性,并严格履行相关手续。
对刺猬、猪獾、豚鼠、海狸鼠、蓝孔雀、中华蟾蜍、眼镜蛇等19种野生动物,禁止以食用为目的的养殖活动,但允许用于药用、展示、科研等非食用性目的的养殖。各地主管部门要会同有关部门分类制定管理措施和养殖技术规范,强化日常监督管理,严格落实防疫检疫相关要求。
有专家认为,此次由主管部门明确对禁食的野生动物分成两大类管理,是对此前全国人大出台的禁食野生动物决定的细化,将更好地指导地方政府引导养殖产业良性地转产转型。
但专家也表示,对于允许非食用性目的养殖的第二类19种野生动物,相关部门应该谨防借药用、展示等名义用于食用的养殖行为,“这需要通过加强执法监督去堵住这个可能的‘洗白’漏洞,下一步,《野生动物保护法》的修改也应该更加明确如何规范管理野生动物的非食用用途。”
来源/国家林业和草原局 新京报
编辑/陈晓冰
审核/志飞
带您了解更多
妇儿政策法规
妇女工作动态
巾帼风采展示
婚姻家庭知识
女性生活百科
原标题:《官宣!竹鼠、果子狸、东北兔、刺猬64种禁食野生动物,分类管理!》
本文为澎湃号作者或机构在澎湃新闻上传并发布,仅代表该作者或机构观点,不代表澎湃新闻的观点或立场,澎湃新闻仅提供信息发布平台。申请澎湃号请用电脑访问http://renzheng.thepaper.cn。





- 报料热线: 021-962866
- 报料邮箱: news@thepaper.cn
互联网新闻信息服务许可证:31120170006
增值电信业务经营许可证:沪B2-2017116
© 2014-2026 上海东方报业有限公司




