- +1
扩散提醒!泰安多地发布紧急通知!
近日
泰安市多区县
陆续发布通知
非必须请尽量避免前往青岛
10月11日
新泰市委疫情处置领导小组(指挥部)发布
关于全面做好青岛市入新返新人员摸排
有关工作的紧急通知
关于全面做好青岛市入新返新人员摸排
有关工作的紧急通知
各乡镇、街道、新矿集团、山能重工疫情处置工作领导小组,市直各部门单位:
为做好青岛返新人员服务保障工作,按照省、泰安市相关系列会议和通知要求,对所有青岛入新返新人员一律进行全面摸排和健康检测。现将青岛入新返新摸排上报有关工作通知如下:
一、健全完善工作机制。各乡镇街道、各部门单位要严格落实属地管理责任,成立工作专班,制定工作方案,全力做好青岛入新返新人员信息对接,确保入新后第一时间进行健康检测。
二、进行摸底与报备登记。乡镇街道要组织村居(社区)和单位通过多种方式,了解辖区内9月28日以来由青岛市入新返新人员基本情况(包括姓名、入新时间、交通方式和联系方式等信息),由乡镇街道统一汇总上报市委统筹疫情防控和经济运行工作领导小组(指挥部)办公室。对因工作、商务等原因临时来新,由接收单位提前3天向所在村居(社区)报告,并上报所在乡镇街道。新矿集团、山能重装、市直各部门单位摸排情况上报所在辖区乡镇街道。
三、入新返新人员行前对接。各乡镇街道要组织村居(社区)和用人单位与青岛市入新返新人员提前联系,提示其按照我市安排做好人员登记和健康检测。公安、村居(社区)要加强社会随访,提醒近期青岛市入新返新人员按照工作安排进行健康培训。
各乡镇街道于每天13:00前填写《青岛入新返新人员情况统计表》,报市委统筹疫情防控和经济运行工作领导小组(指挥部)办公室(联系电话:7057503;邮箱:xtsyqfkgzzhb@ta.shandong.cn)。
新泰市委疫情处置领导小组(指挥部)
2020年10月11日
10月11日
肥城市委统筹疫情防控和经济运行工作
领导小组(指挥部)办公室发布
关于对青岛入肥返肥人员进行摸排的
紧急通知
关于对青岛入肥返肥人员进行摸排的
紧急通知
各镇街(区)、各部门单位:
2020年10月11日山东省卫生健康委召开全省卫生系统紧急视频会议,袭燕主任针对青岛新冠肺炎院内感染聚集性疫情作出重要讲话,省指挥部作出明确要求,对推送的近期离青人员开展随访检测,10月12日18点前完成追踪随访和核酸检测并及时上报结果,按照上级要求,结合我市实际情况通知如下:
一、全力摸排青岛入肥返肥人员
1.要求自9月23日以来的青岛入肥返肥人员主动向所在社区、单位报备,并自行居家隔离14天,严禁外出,如有不适及时报告;
2.通过公安部门提供的数据,社区、单位主动进行摸排。在10月12日12点前完全掌握青岛入肥返肥人员具体情况并完成采样和样本送检工作。填写《青岛入肥返肥人员摸排汇总表》(见附件),联系人:陈麒;联系电话:3304550。
二、对青岛入肥返肥人员实行管控、采样、健康管理
1.对青岛入肥返肥人员由所在社区、乡镇进行属地管理,并由辖区内各镇街卫生院、社区卫生服务中心所配备的采样队伍进行核酸检测采样并送往疾控中心进行检测。实验室于10月12日18点前完成核酸检测并及时上报结果。实验室联系人:马伟,联系电话:3306965;
2.自行居家隔离的青岛入肥返肥人员早、晚测量体温,并对自身的身体状况及时向所在社区进行报告。
三、开展全市集中消杀活动
1.考虑到新冠病毒物传人的风险,建议在全市范围内开展集中消杀活动,按照属地管理和部门监管相结合的原则具体实施。对医院、商场、超市、农贸市场等重点场所进行集中消杀;对各场所、各区域的电梯、洗手间、楼梯扶手等重点部位进行重点消杀;
2.落实常态化疫情防控措施。常通风、勤洗手、戴口罩、少出门,尽量减少外出,尽量不接触野生动物和禽鸟类动物,更不要食用野生动物。外出佩戴口罩,与人接触尽量保持1米以上距离。居室多通风,注意个人卫生,勤洗手,打喷嚏或咳嗽用纸巾或衣服捂住口鼻。注意劳逸结合,平衡饮食。
四、加强领导,密切配合,确保运转高效。
各相关部门要高度重视此次涉青岛疫情重点人员随访检测工作,强化组织领导,加强部门联动,密切协作配合,确保离青入肥返肥人员追踪随访和核酸检测工作高效开展。公安、卫健部门要完善信息共享和即时比对机制,确保随访一人检测一人,坚决防止漏检失控,坚决防止疫情风险。
市委统筹疫情防控和经济运行工作
领导小组(指挥部)办公室
2020年10月11日
10月12日
宁阳县委统筹疫情防控和经济运行
工作领导小组(指挥部)办公室发布
关于迅速开展青岛地区来宁人员
摸排随访和核酸检测的紧急通告
关于迅速开展青岛地区来宁人员
摸排随访和核酸检测的紧急通告
10月11日,青岛市新增6例新型冠状病毒肺炎确诊病例、6例无症状感染者。为落实“四早”措施,严防疫情扩散蔓延,根据省市要求,现就做好青岛地区来宁人员摸排随访和核酸检测工作有关事项通告如下。
9月26日以来自青岛入宁返宁人员要主动向所在村(社区)、单位报备,并自行居家健康监测7天,等待配合乡镇(街道)、园区统一免费组织的2次核酸检测(间隔24小时)和1次血清抗体检测。自行居家健康监测期间,早、晚测量体温,并对自身的身体状况及时向所在社区进行报告,尽量避免外出,不要到公共场所和人员密集场所。
宁阳县委统筹疫情防控和经济运行
工作领导小组(指挥部)办公室
2020年10月12日
10月12日
东平县委统筹疫情防控和经济运行工作
领导小组(指挥部)办公室发布
东平县疫情防控紧急公告
根据省、市新冠肺炎疫情防控最新要求,现就当前相关事项紧急公告如下:
1、9月23日以来自青岛进入或返回东平人员,须到县疾控中心免费进行2次核酸检测,1次血清抗体检测,其中2次核酸检测间隔24小时。检测结果为阴性的,接受7天健康监测;检测结果为阳性的,按有关规定进行处置。县疾控中心地址:东山路007号,联系电话:5352926。
2、非9月23日以来自青岛进入或返回东平的人员,可按照“愿检尽检”原则,到县疾控中心或县级医疗机构自费健康检测。
3、即日起自青岛进入或返回东平人员,要第一时间到县疫情防控集中服务点免费接受核酸和血清抗体检测。地址:沙河站镇中心卫生院北邻。联系电话:18263855795。
4、医院、学校、商场、超市等各类公共场所要严格落实健康码查验、佩戴口罩监督、体温检测等常态化防控措施,发现异常情况要第一时间报告疫情防控部门。
5、城乡居民要时刻保持个人防护意识,科学佩戴口罩、勤洗手、常通风、少聚集,保持社交距离,养成健康文明生活方式。
6、出现发热、咳嗽、腹泻、乏力等症状时,在全程做好防护、规范佩戴一次性医用口罩的基础上,及时到县级医院发热门诊进行健康排查和诊治,就医过程尽量避免乘坐公共交通工具。
东平县委统筹疫情防控和经济运行工作
领导小组(指挥部)办公室
2020年10月12日
10月11日
泰安旅游经济开发区召开
关于做好青岛疫情防控和
进一步做好秋冬季疫情常态化防控工作会议
10月12日,泰安旅游经济开发区组织包保领导、社区物业及景区、商业街等人员密集场所负责同志召开会议,安排部署应对青岛疫情做好防控工作和进一步落实好秋冬季疫情常态化防控工作。
会议要求一是立即开展摸排工作。
各部门单位抓紧排查14天内有青岛旅居史和发热发烧人员,确保所有工作人员包括请假人员全部排查到位,并上报疫情处置领导小组办公室。
二是市立医院做好采样和检测工作。
市立医院组织采样队伍和检测人员24小时轮班值守,第一时间开展采集和核酸检测工作,同时做好核酸检测试剂等物资储备。
三是做好所有医院工作人员核酸检测工作。
旅游经济开发区医院和市立医院对医院所有人员包括住院病人、陪护、物业、保安等全部开展核酸检测,发现异常第一时间报疫情处置领导小组办公室。
四是做好疫情防控医疗物资储备工作。
按照《山东省新冠肺炎疫情防控重要医疗物资储备指导方案》要求,重点做好医用防护服、口罩、隔离衣等储备。
五是进一步增强疫情常态化防控工作的责任感和紧迫感。
1、两个医院。 要做好三区两通道、院感控制、所有人员核酸检测、体温检测、区域划分、医护人员值班值守等排查整改工作,决不允许出现院感防控不到位的现象。
2、区内各学校。做好门口测温、按规定佩戴口罩、上学放学期间防止学生、家长扎堆聚集、教室食堂紫外线消毒等工作。加强日常防控管理,实行校外住宿教职员工和走读学生“两点一线”管理。
3、各工地、社区、景区、商业街、超市。做好出入人员体温检测、出示健康码、佩戴口罩、境外人员报告等工作。同时抓好人员培训和演练工作,进一步明确疫情防控领导小组人员、职责、流程,一旦发现疫情第一时间做好上报、控制、排查等工作。
泰安市疾控中心紧急提醒!
近日,青岛市新发生的疫情,警示我们疫情风险仍然存在,决不能有丝毫麻痹思想和侥幸心理。现对我市广大市民提出如下疫情防控建议:
1、请广大市民密切关注青岛市发布的疫情信息,现居住我市,9月23日以来到过青岛的人员,要及时主动向所在社区(村)或单位(学校)报备,按照要求进行2次核酸(间隔24小时)和1次血清抗体检测,检测阴性者进行7天健康监测。
2、学校和托幼机构在做好摸排检测的基础上,严格落实晨、午检等防控措施,遇有异常情况,及时向属地疫情防控部门报告。
3、近期如必须前往青岛市,请务必做好个人防护;从青岛市返回后,按照我市相关防控措施执行。
4、时刻保持个人防护意识,科学佩戴口罩、勤洗手、常通风、少聚集,保持社交距离,养成健康文明生活方式。
5、乘坐公共交通工具及到医疗机构、商场超市、公园景点、酒店宾馆、农贸市场等公共场所活动时,自觉接受体温检测和健康码查验,配合落实相关防控措施。
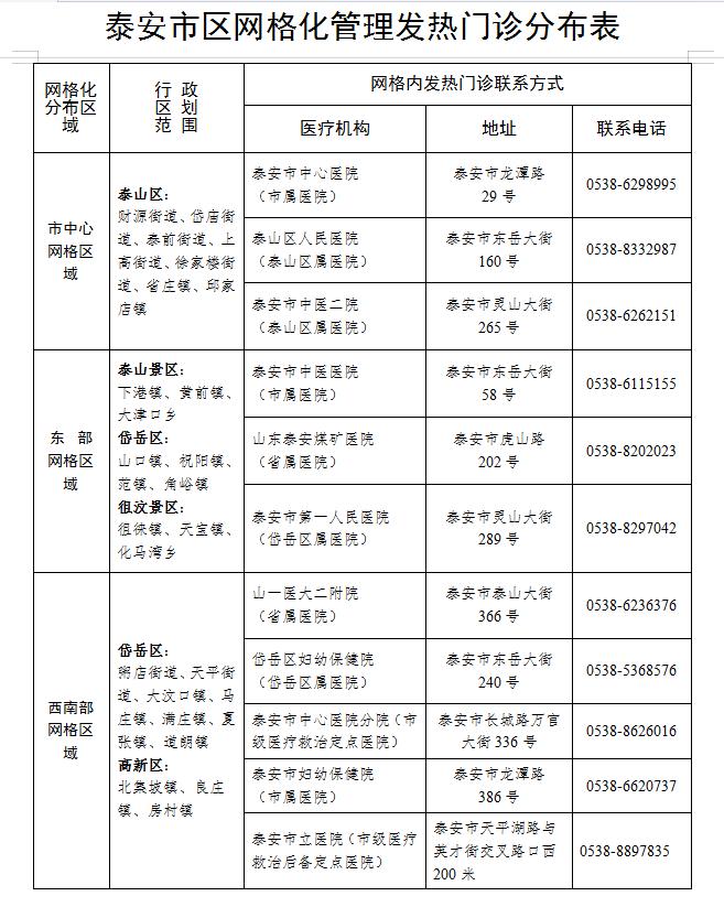
6、加强健康监测,出现发热、咳嗽、腹泻、乏力等症状时,在全程做好防护、规范佩戴一次性医用口罩及以上级别口罩的基础上,及时到就近的网格化管理发热门诊进行健康排查和诊治,就医过程尽量避免乘坐公共交通工具。
7、当前处于秋冬季流感高发期,建议广大市民及时前往属地预防接种门诊接种流感疫苗。
泰安市疾病预防控制中心
2020年10月12日
泰安市新冠肺炎疫情24小时热线咨询电话
泰安市疾控中心:0538-8489822
泰山区疾控中心:0538-8627110
岱岳区疾控中心:0538-8589800
新泰市疾控中心:0538-7262007
肥城市疾控中心:0538-3306956
宁阳县疾控中心:0538-5623042
东平县疾控中心:0538-5352926

综合:东平卫生健康、新泰市融媒体中心、中京新城魅力宁阳、掌上肥城、泰安旅游经济开发区、泰安市疾病预防控制中心、大众网等你是不是忘了看
原标题:《扩散提醒!泰安多地发布紧急通知!》
本文为澎湃号作者或机构在澎湃新闻上传并发布,仅代表该作者或机构观点,不代表澎湃新闻的观点或立场,澎湃新闻仅提供信息发布平台。申请澎湃号请用电脑访问http://renzheng.thepaper.cn。





- 报料热线: 021-962866
- 报料邮箱: news@thepaper.cn
互联网新闻信息服务许可证:31120170006
增值电信业务经营许可证:沪B2-2017116
© 2014-2026 上海东方报业有限公司




