- +1
数据看中国 | 蚂蚁集团上市,你我都成了股东?社保基金这笔投资到底赚了多少钱?
原创 梁泽运、赵刚 光明网
10月21日,证监会同意蚂蚁集团首次公开发行股票(IPO)的注册申请,这意味着A股即将迎来首个互联网龙头股。
作为普通散户,如何成为蚂蚁股东?大家熟悉的方式,一是参加打新,直接在创新板入手,二是买蚂蚁股票主题的基金。
但许多人还不知道的是,在5年前,你很可能已经是蚂蚁的“股东”了。
据悉,2015年,社保基金以75亿元人民币入股蚂蚁,占股比例达5%。按眼下市场估值2800亿美元折算,这笔投资的回报已经超过500亿人民币,如果按照中国13亿参加社保的人数计算,相当于每个人的养老金涨了约40块钱。
股东当了,但你知道你“参股”的
到底是一家怎样的企业么?
1、首先你要知道社保基金是个啥?中国老话讲:“一天省一两,万户堆成仓”
在中国人的储蓄观念中,足够的储蓄是保证个人及后代长期生活水准以及家庭在遇到疾病、灾害时抗风险能力的前提。
而你不知道的是,在国家层面,政府也在帮你存钱。主权财富基金,即由政府控制与支配,通常以外币形式持有的公共财富,是国家利用国际收支盈余累计形成,并用之于民的全民共享财富。
在这里面,最著名的就是挪威政府全球养老基金。
为了避免哪天石油耗尽,挪威政府创建了现在的主权财富基金,并于1996年将第一笔资金存入该基金。
该基金到底为本国人民赚得了多少收益?2020年2月27日,挪威政府全球养老基金发布年报,其收益达到创纪录的1.69万亿挪威克朗(约合1800亿美元),折合人民币约12600亿。超越100多个国家的GDP。
相当于为每位公民存了23.64万元人民币。
我国的全国社保基金作为全球最大的主权财富基金之一,同样管理着各种各样的资产。为应对将来会出现的老龄化问题,也就是说,社保基金的收益,直接关系到老人养老,乃至“在座的”各位退休之后养老金问题。
也因此,国务院于2000年设立了全国社会保障基金,作为大家的退休储蓄基金,以满足人民群众在退休后食品、医疗和伤残抚恤等基本保障。
需要注意的是,此社保非彼社保。入股蚂蚁的是社会保障基金,这是20年前国家中央财政拨款200亿元组建的“晴天修屋顶工程”,通过购买债券、信托产品,投资不动产等投资手段增值,在未来人口老龄化高峰期到来,社会保险基金资金短缺时,这位超级“候场选手”就会上场救场。
而社会保险基金,就是我们每个月都会缴纳的五险的去处。这个基金因时不时传出亏空负面而名声不是太好。事实上,这不是中国特色的问题,而是全球共同迎来的挑战。
达沃斯一份研究报告显示,如果人口老龄化以目前的速度继续推进,到2050年,全球六大养老金储蓄国面临的养老金缺口高达224万亿美元。计入中国和印度两个人口超级大国,养老金缺口预计达到400万亿美元,相当于目前全球经济总量的5倍。
光明网制作 数据来源:IMF、达沃斯论坛报告这也是为什么,全球各国都纷纷成立类似全国社会保障基金的机构,通过各种投资运作,为本国公民赚未来的养老钱。
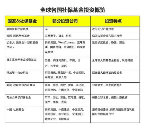
这些超级“国家队”的投资风格高度一致:稳健为首、长线持有。
比如韩国国民年金基金投了三星,日本政府养老金投资基金投了三菱、丰田、日产,挪威政府全球养老基金、荷兰公共部门养老金都投了苹果、微软、谷歌、亚马逊。
但全国社保基金投资的企业里,只有蚂蚁集团一家民营企业。这和财政部和国务院对全国社保基金投资范围的严格限制直接相关。在五年前,社保基金仍然是不能直接投资民营企业的,这条红线一划就是15年。全国社保基金
为何得以突破政策红线,
投资蚂蚁集团?
这背后是一段颇为传奇的往事。
2、他说:一辆‘高铁’自己找上门来了2014年阿里巴巴赴美上市,马云在上市当天及日后好几个场合,都表达过同样的意思:在家门口上市永远是我的第一选择。
但很少人知道和理解,马云对这个执念到底有多执着。2014年,阿里宣布启动美股上市计划后没几天,马云立即开启了另一个重要但低调的行程,飞到北京拜访全国社保基金。在时任基金理事长谢旭人的办公室,马云向他发起了邀约,邀请社保基金入股蚂蚁。
事后来看,马云这步棋目标很明确:阿里暂时没法在家门口上市,那就运作蚂蚁在家门口上市,第一步,先让全国社保基金入股蚂蚁,让普通国人先间接成为蚂蚁股东。
但那个会谈没有得到明确回复。原因和社保基金投资红线直接相关。且社保基金过去15年的投资成绩不俗:累计投资收益1.25万亿,年均投资回报率达8.15%,和巴菲特的投资基金基本持平。
全国社保基金整体权益投资收益情况
光明网制作 数据来源:全国社会保障基金理事会2019年,社保基金权益投资收益额更是达到2917.18亿元,投资收益率为14.06%。
2019年全国社保基金整体权益投资收益
来源:央视网显然,尽管刚刚赴美上市的阿里巴巴,无论在资本市场还是舆论场,都抵达了新的高峰,但对于社保基金而言,他们似乎也没有“非你不可”的动力去突破政策红线。
但让蚂蚁集团感到意外,或者说超预期的是,谢旭人虽然在和马云的见面上没有明确表态,但在马云后脚刚离开,他就让股权投资部开始研究这家超级独角兽。
事后再去复盘五年前的这场投资谈判,会发现双方是在“对的时间遇上了对的人”。
尽管政策红线依然在那里,尽管社保基金的投资收益一直保持着优等生的表现,但其内部开始讨论和反思,数字时代已经来临,互联网的高速发展已经持续了十几年,社保基金在互联网、数字金融领域的股权投资为什么还是零?
坚定支持改变的人,就有时任股权投资部主管,社保基金副理事长王忠民。
股权投资部一位前员工回忆说,王忠民当时得知马云亲自找上门来,开心地说:一辆‘高铁’自己主动找上门来了。
蚂蚁对社保基金的重视,震惊了投资圈。蚂蚁在其估值最低,入场溢价空间最高的A轮阶段,其邀请的投资对象以“国家队”为主,让其在事实上享受到了较大折扣。而到了C轮阶段,入场的主体——国际投资者,没有占到什么估值折让的便宜。
而在所有“国家队”中,社保基金获得的“超级待遇”又是最大的:蚂蚁邀请社保基金入股75亿人民币,占股5%。据知情人士透露,当年蚂蚁给到社保基金“独家折扣”,至少在9折以上。给到个别股东“折扣价”,并且这么大幅度,这在任何股权投资里都是很罕见的。
社保基金同时也在积极向上级单位争取要政策。王忠民曾对媒体说,对这个问题社保基金上下有共识:
社保基金要想做到更好的投资成绩,必须投资新经济领域。而投资新经济领域,必须得到政策允许扩大投资范围。‘不是为了一只蚂蚁,要为投资到更多的蚂蚁铺路’。
2015年4月2日,终于迎来好消息。
国务院常务会议决定,适当扩大全国社保基金投资范围:将基金直接股权投资的范围,从中央管理企业的改制或改革试点项目,扩大到中央企业及其子公司,以及地方具有核心竞争力的行业龙头企业包括优质民营企业。
蚂蚁自2015年7月A轮融资,市场给予超过2600亿人民币估值;至2020年8月发布上市招股文件,按照目前市场预计2800亿美元的估值,其估值增长了超过6倍。
这笔投资一直保持着社保股权投资回报率最高的纪录。每位社保参缴者都将从这项投资中收益。目前,中国政府迫切希望社保基金进行收益更好的投资,以帮助承担在人口迅速老龄化带来的偿付负担。
因此,蚂蚁集团等科技创业企业将对未来经济增长带来举足轻重的作用。据最近的一项人口研究估计,处于劳动年龄的人口将在今后40年里减少19%,一举扭转1970年以来近乎翻倍的增长趋势。另一项研究显示,到2050年,中国60岁以上的人口将达到4.87亿。
对于全国社保基金未来的受益者来说,间接持股蚂蚁集团
可能会成为的一笔意外财富。
3、A股票拿下蚂蚁,这笔投资“赚老了”回顾全国社保基金这20年,“阅司无数”,但没有哪家公司能像蚂蚁集团这样,被王忠民在不同场合反复CUE。
在今年7月下旬,蚂蚁宣布IPO后,已经退休的王忠民在一个论坛上又CUE了一遍蚂蚁:五年前这笔投资“赚老了”,“这是代表大家投的,赚的钱会给每个账户都分回去”。
值得注意的一个细节,虽然自2015年7月起,社保基金被允许直接投资民营企业,但迄今为止,蚂蚁集团仍是其唯一一家直接投资的民企。
王忠民对此解释说:
像蚂蚁这样的优质标的,‘是几十年一遇的’。
如今,蚂蚁科创板IPO正式注册获批,并公布了A股发行结构,面向优质长线投资者的战略配售份额高达80%。
10月21日,蚂蚁公布上市发行方案,阿里巴巴全资子公司浙江天猫将认购蚂蚁7.3亿股,并承诺认购股份50%锁定1年,50%锁定2年,比监管12个月限售期的要求更严。目前全球6大主权基金已计划参投蚂蚁, 全国社保基金赫然在列。
扫一扫关注光明网微信视频号
点分享
点点赞
原标题:《数据看中国 | 蚂蚁集团上市,你我都成了股东?社保基金这笔投资到底赚了多少钱?》
本文为澎湃号作者或机构在澎湃新闻上传并发布,仅代表该作者或机构观点,不代表澎湃新闻的观点或立场,澎湃新闻仅提供信息发布平台。申请澎湃号请用电脑访问http://renzheng.thepaper.cn。





- 报料热线: 021-962866
- 报料邮箱: news@thepaper.cn
互联网新闻信息服务许可证:31120170006
增值电信业务经营许可证:沪B2-2017116
© 2014-2026 上海东方报业有限公司




