- +1
参会指南 | 中国测绘学会2020学术年会
中国测绘学会每年举办一次综合性学术年会——中国测绘学会学术年会。学术年会致力于推动测绘地理信息科学学术交流、知识普及、技术成果转化、产业发展,为增强我国测绘与地理信息的自主创新能力、促进经济社会可持续发展服务。2020中国测绘学会年会直播录播
一、大会议程
二、年会直播(一)会议时间
2020年10月28日-10月29日
(二)线上参会方法
1、进入公众号后选择年会直播,进行在线观看
2、微信小程序参会:扫描下方二维码,观看在线直播
3、复制下方链接到浏览器,观看在线直播
https://h5.scimall.org.cn/live/liveStreaming?videoid=5614&token=bd4f8f378d3fd4e244b00e7190587f5b

一、会议日程
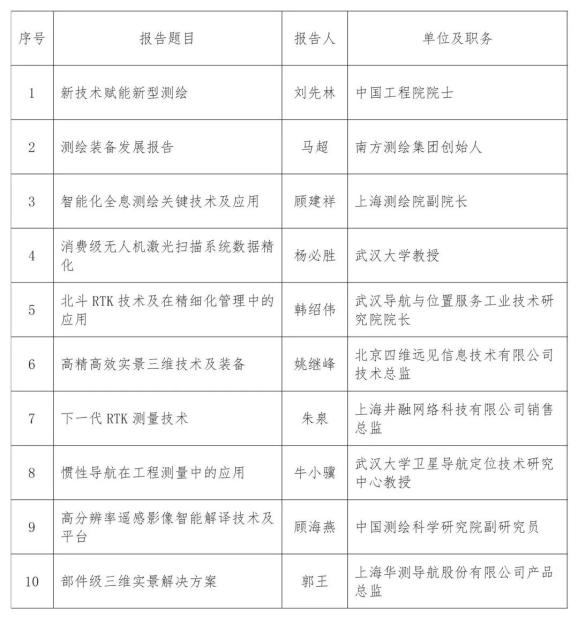
二、特邀报告及分会场1
特邀报告
主持人:李清泉 中国测会学会副理事长、国际欧亚科学院院士、深圳大学校长
张继贤 中国测绘学会副理事长、国家测绘产品质量检验测试中心主任
时间:10月28日(星期三)
地点:郑州国际会展中心轩辕堂
2测绘科技沙龙
主持人:陈军 中国测绘学会副理事长、中国工程院院士、国际欧亚科学院院士
时间:10月28日(星期三)下午16:10-17:40
地点:郑州国际会展中心轩辕堂
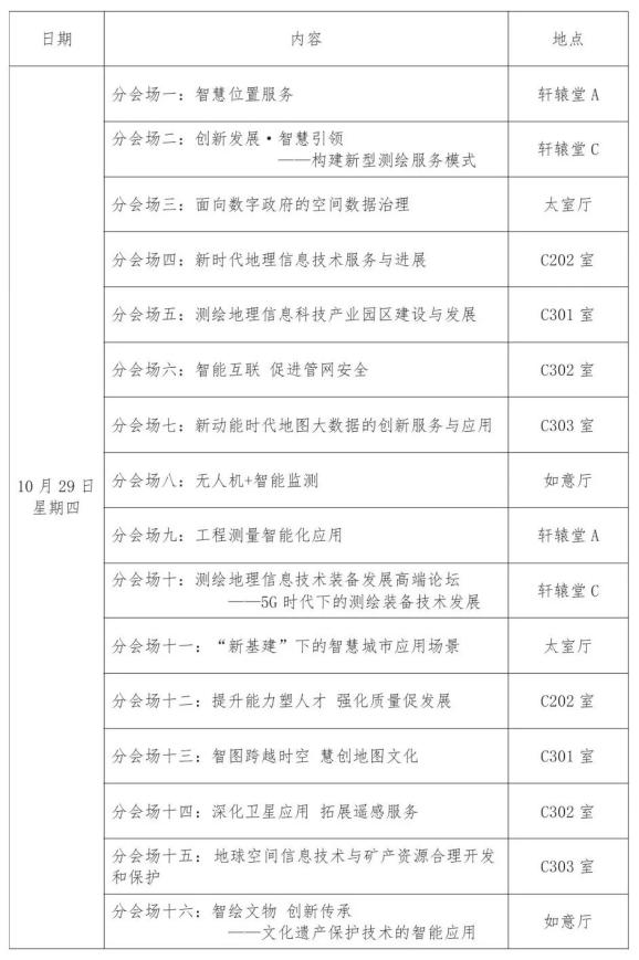
3分会场
分会场一:智慧位置服务
承办单位:河南省测绘地理信息局、国家卫星定位系统工程技术研究中心、中国测绘学会位置服务工作委员会
协办单位:河南省测绘学会、高德软件有限公司、千寻位置网络有限公司
主持人:张荣久 原国家测绘地理信息局党组成员、纪检组组长、原中国卫星导航定位协会会长
李刚 中国测绘学会位置服务工作委员会副主任委员、秘书长
时间:10月29日(星期四)上午9:00-12:00
地点:郑州国际会展中心轩辕堂A
分会场二:创新发展·智慧引领——构建新型测绘服务模式承办单位:中国测绘学会科技信息网分会、中国测绘学会测绘学名词审定工作委员会
主持人:刘纪平 中国测绘科学研究院副院长
时间:10月29日(星期四)上午9:00-12:00
地点:郑州国际会展中心轩辕堂C
分会场三:面向数字政府的空间数据治理承办单位:中国测绘学会摄影测量与遥感专业委员会、武汉大学遥感信息工程学院、广东南方数码科技股份有限公司、武汉大学——南方数码时空大数据研究中心
主持人:王丹丹 广东南方数码科技股份有限公司副总工程师、战略事业部总监
时间:10月29日(星期四)上午9:00-12:00
地点:郑州国际会展中心太室厅
分会场四:新时代地理信息技术服务与进展承办单位:中国测绘学会地图学与地理信息系统专业委员会
主持人:孙群 战略支援部队信息工程大学教授
时间:10月29日(星期四)上午9:00-12:00
地点:郑州国际会展中心C202室
分会场五:测绘地理信息科技产业园区建设与发展承办单位:中国测绘学会秘书处
主持人:张新长 国际欧亚科学院院士 广州大学教授
时间:10月29日(星期四)上午9:00-12:00
地点:郑州国际会展中心C301室
分会场六:智能互联促进管网安全承办单位:中国测绘学会地下管网工作委员会、中国城市规划协会地下管线专业委员会、中国地球物理学会智慧管网专业委员会
主持人:杨玉坤 地下管网工作委员会主任 正元地理信息集团股份有限公司董事长
时间:10月29日(星期四)上午9:00-12:00
地点:郑州国际会展中心C302室
分会场七:新动能时代地图大数据的创新服务与应用承办单位:中国测绘学会地图大数据创新工作委员会、中科宇图科技股份有限公司
主持人:刘锐 中国测绘学会地图大数据创新工作委员会主任委员 中科宇图科技股份有限公司副总裁兼研究院院长
时间:10月29日(星期四)上午9:00-12:00
地点:郑州国际会展中心C303室
分会场八:无人机+智能监测承办单位:中国测绘学会无人机创新工作委员会、中测新图(北京)遥感技术有限责任公司、自然资源部航空遥感技术重点实验室
协办单位:深圳市大疆创新科技有限公司
主持人:李英成 中测新图(北京)遥感技术有限责任公司总经理
时间:10月29日(星期四)上午9:00-12:00
地点:郑州国际会展中心如意厅
分会场九:工程测量智能化应用承办单位:中国测绘学会工程测量分会
主持人:邹进贵 武汉大学测绘学院副院长、教授
杜明义 北京建筑大学测绘与城市空间信息学院院长、教授
时间:10月29日(星期四)下午14:00-17:30
地点:郑州国际会展中心轩辕堂A
分会场十:测绘地理信息技术装备发展高端论坛——5G时代下的测绘装备技术发展承办单位:中国测绘学会仪器装备工作委员会
协办单位:上海华测导航股份有限公司
主持人:吴岚 中国测绘科学研究院副院长
时间:10月29日(星期四)下午14:00-17:30
地点:郑州国际会展中心轩辕堂C
分会场十一:“新基建”下的智慧城市应用场景承办单位:中国测绘学会智慧城市工作委员会
协办单位:中地数码集团
主持人:徐刚 浙江安防职业技术学院
时间:10月29日(星期四)下午14:00-17:30
地点:郑州国际会展中心太室厅
分会场十二:提升能力塑人才强化质量促发展承办单位:中国测绘学会注册测绘师工作委员会、中国测绘学会产品质量工作委员会
主持人:易树柏 自然资源部职业技能鉴定指导中心主任
张继贤 国家测绘产品质量检验测试中心主任
时间:10月29日(星期四)下午14:00-17:30
地点:郑州国际会展中心C202室
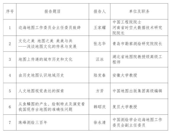
分会场十三:智图跨越时空慧创地图文化承办单位:中国测绘学会边海地图工作委员会、中国测绘学会科学普及工作委员会、中国地图文化创意产业联盟
主持人:韩昭庆 复旦大学历史地理研究中心教授
时间:10月29日(星期四)下午14:00-17:30
地点:郑州国际会展中心C301室
分会场十四:深化卫星应用 拓展遥感服务承办单位:中国测绘学会卫星遥感应用工作委员会
主持人:唐新明 自然资源部国土卫星遥感应用中心总工程师
时间:10月29日(星期四)下午14:00-17:30
地点:郑州国际会展中心C302室
分会场十五:地球空间信息技术与矿产资源合理开发和保护承办单位:中国测绘学会矿山测量专业委员会
主持人:汪云甲 中国矿业大学教授
时间:10月29日(星期四)下午14:00-17:30
地点:郑州国际会展中心C303室
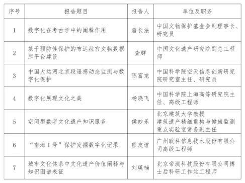
分会场十六:智绘文物 创新传承——文化遗产保护技术的智能应用承办单位:中国测绘学会文化遗产保护专业委员会
主持人:张向前 北京帝测科技股份有限公司总裁
时间:10月29日(星期四)下午14:00-17:30
地点:郑州国际会展中心如意厅
三、参会须知(一)
疫情防控须知
为做好“中国测绘学会2020学术年会”的疫情防控工作,切实维护工作人员、参会人员身体健康和 生命安全。依据《国务院应对新型冠状病毒感染肺炎疫情联防联控机制关于做好新冠肺炎疫情常态化防控 工作的指导意见》,贯彻“安全第一、预防为主”的方针,全力以赴做好防疫工作。按照“科学、精准、 有效”防控的要求,特制定以下疫情防控工作措施。
1 .健康必查:所有参会人员,包括施工人员、工作人员和观展人员等,都将严格检查健康码,同时,在 疫情防控行程卡等大数据支撑下,对疫情防控重点地区人员更要在严格核查后,方可发放工作证、参会代 表证、嘉宾证等证件,在源头上确保会议的安全,对所有人员查验健康码,只有绿码才予放行。
2. 信息必录:所有参会代表从会议中心7/8号门、嘉宾从10号门进行扫码登记、出示行程码和健康 绿码方能进入会场。
3. 体温必测:绿码人员通行,需在会场入口处进行体温测量,体温高于37.2度不予放行。
4. 口罩必戴:所有进入会场人员必须全程佩戴口罩,个别未佩戴口罩的人员,由组委会现场提供。
5. 消毒必做:会场内所有单位严格落实公共区域日常消工作,加强对公共区域、高颏接触会展清洁消毒, 安排专人负责,并建立消毒检查台账;所有进入会场人员用快速手消毒剂消毒双手。所有现场工作人员自 觉做好自身防护和相应的消毒措施。
6. 突发必处:场馆现场设置防疫隔离区和防疫医务室,若在现场出现发热、咳嗽等疑似症状者,要立 即隔离,及时通知疫情防控责任人,联系120转运至发热门诊排查并追踪排查结果,配合疫情疾控部门做 好后续处置工作。
会议期间,请与会代表佩戴参会证(参展证)进出会场和场馆,并配合工作人员疫情防控、安全检查, 务必遵循以下流程进馆:
佩戴口罩——摆渡大巴车上配合志愿者扫描二维码(通信行程码、健康码)——保存截图(1 小时内有效)——参会代表从会议中心7/8号门进入(嘉宾入口 10号门)——进场出示两个码截图图片——人工测温——自动局部消毒——红外测温——安检——进入会议中心
(二)接送站及交通摆渡
注:会议期间,会务组定时提供会场与协议宾馆间的摆渡服务,具体摆渡时间见酒店大堂 通知。未入住协议酒店的参会代表需自行前往,应于8:30前到达会场。详细路线图见“五、地 理位置示意图”。(三)
用餐安排
1. 会议期间代表用餐凭餐券统一安排用餐(餐券限当日券有效),早餐由各协议酒店提供。
2. 会议期间用餐安排具体如下:
(四)颁奖安排
1.以下奖项28日上午开幕式须上主席台领奖:
(1)测绘科学技术奖:特等、一等奖
(2)优秀测绘工程奖:金奖
(3)优秀地图作品裴秀奖:金奖
(4)青年测绘地理信息科技创新人才奖
(5)夏坚白测绘事业创业与科技创新奖
2.以下奖项28日晚“测绘之夜”须上主席台领奖:
(1)测绘科学技术奖:二等奖
(2)科技创新型优秀单位奖
(3)优秀测绘工程奖:银奖
(4)优秀地图作品裴秀奖:银奖
(5)测绘地理信息自主创新产品
注意:1.科学技术奖、优秀工程奖、优秀地图奖除了上台领取单位证书之外,剩余个人证书等均需到 “郑州紫荆山宾馆领奖指定房间"领取。2.工程奖铜奖在指定领奖时间内直接去该酒店领取。
3.上主席台领奖者须知:
(1)28日早7:00。在主会场进行开幕式颁奖彩排,请领奖代表参加。
(2)28日晚18:00在主会场进行“测绘之夜”颁奖彩排,请领奖代表参加。
(3)进入会场后坐在“领奖席”区域相应位置。
(4)座位是按照上台顺序安排的,上台之前排队时,不要站乱。
(5)请各获奖单位和个人务必亲自或委派代表参加会议及时领走。没领走的奖项需要开具单位证明 到中国测绘学会(北京)来领取。
4. 开幕式后领奖须知
(科学技术奖、优秀工程奖、优秀地图奖剩余奖项均需来领取):
领取地点:郑州紫荆山宾馆1号楼1713、1715房间(郑州市金水路8号,0371- 81676388)
领取时间:28日13:00-18:00
29日 08:30 —10:30
中国测绘学会2020学术年会主会场平面图
(五)其他说明
1. 请参加年会开幕式的代表提前10分钟进场,在指定区域就座。
2. 进入会场时,请关闭移动电话或设置为振动状态。
3. 会场内严禁吸烟、喧哗。
4. 会议期间请妥善保管会议材料及个人贵重物品。
5. 请参会单位、代表及时关注中国测绘学会网站,了解大会有关动态及临时通知。会务组将以微信公众号、群发短信的形式通知参会人员相关事项,敬请留意。
6. 10月28日、29日,年会服务点设置在郑州国际会展中心报到处,补办年会注册手续和领取资料。提前注册缴费的参会人员,可在此查询、领取纸质专用发票,同时现场办理开具电子发票;需要邮寄纸质 发票,请在报到处或注册报名系统中留下联系方式及地址。
四、工作人员及联系方式
【现场总指挥】
中国测绘学会
彭震中
河南省测绘地理信息局
毛忠民
【大会秘书】
中国测绘学会
曾伟
18513817779
河南省测绘地理信息局
贺奕
18695829988
【会务及后勤保障】
河南省测绘地理信息局
胡惊鹏
18237107776
郑州汇卓展览策划有限公司
张爽
18736009619
郑州国际会展中心
李晓梅
13937131398
【财务】
中国测绘学会
刘天安
13910878317
王旭
13911507090
郑州汇卓展览策划有限公司
王志飞
18337458532
【报到注册】
郑州汇卓展览策划有限公司
张燕丽
15515932850
中国测绘学会
王旭
13911507090
【接送摆渡服务】
郑州汇卓展览策划有限公司
张谦
18638745955
【院士与嘉宾接待】
中国测绘学会
李妮妮
15110059480
谢立娟
13801110570
河南省自然资源厅
孙庆辉
13526571915
【食宿服务】
用餐服务
张谦
18638745955
住宿安排
张谦
18638745955
1.紫荆山宾馆
王红娟
15713818296
2,未来大酒店
刘晓明
13526516116
3.大河锦江饭店
张乐乐
15617932885
4.泓元大酒店
胡贝贝
13303711614
5.合盛怡思德酒店
郁倩倩
18614905799
6.盛世民航国际酒店
姜霖
13673643476
7.长城饭店
周改梅
18539290839
【颁奖组织协调】
中国测绘学会
苏文英
13321160756
黄青青
18611719878
于伟业
15611039206
【主会场及各分会场服务】
主会场:
中国测绘学会
谢大尉
13811034323
齐阳
18610012267
河南省测绘地理信息局
张剑伟
13503456879
袁野
15890051080
郑州汇卓展览策划有限公司
袁兴业
15638158595
郑州国际会展中心
李晓梅
13937131398
分会场:
中国测绘学会
黄 城
18692239259
谢立娟
13801110570
曾伟
18513817779
河南省测绘地理信息局
王敏
18638782110
文雅萍
15838399386
郑州汇卓展览策划有限公司
袁兴业
15638158595
郑州国际会展中心
李晓梅
13937131398
测绘之夜:
中国测绘学会
齐阳
18610012267
河南测绘学会
周学军
18237185327
【宣传、新闻媒体和会场直播服务】
中国测绘学会
齐阳
18610012267
河南测绘地理信息局
王红闯
13633811259
五、地理位置示意图
2020学术年会与博览会地理位置示意图
1.紫荆山宾馆 2.大河锦江饭店 3.泓元大酒店 4.未来大酒店 5.合盛怡思德酒店 6.盛世民航大酒店 7.长城饭店六、主分会场与展区平面图
2020学术年会与博览会场馆平面示意图
2020年第十届中国测绘地理信息技术装备博览会展位平面图

原标题:《参会指南 | 中国测绘学会2020学术年会》
本文为澎湃号作者或机构在澎湃新闻上传并发布,仅代表该作者或机构观点,不代表澎湃新闻的观点或立场,澎湃新闻仅提供信息发布平台。申请澎湃号请用电脑访问http://renzheng.thepaper.cn。





- 报料热线: 021-962866
- 报料邮箱: news@thepaper.cn
互联网新闻信息服务许可证:31120170006
增值电信业务经营许可证:沪B2-2017116
© 2014-2026 上海东方报业有限公司




