- +1
重磅!天津发布36条措施,进一步做好这件事!

近日, 天津市政府办公厅印发《关于进一步优化营商环境更好服务市场主体的若干措施》。围绕深入实施建设项目审批改革、持续优化企业生产经营审批服务、进一步优化外资外贸企业经营环境、积极打造促进就业创业招商引资良好环境、不断提升涉企服务质量和效率、完善优化营商环境长效机制等6个方面提出36条政策措施,以持续深化“放管服”改革,加快打造市场化法治化国际化营商环境。
36条措施一、深入实施建设项目审批改革
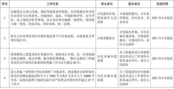
(一)推进投资项目前期审批试点改革。加强项目立项与用地、规划等建设条件衔接,在滨海新区各开发区对项目可行性研究、用地预审、选址、环境影响评价、安全评价、水土保持评价等事项,实行项目单位编报一套材料,政府部门统一受理、同步评估、同步审批、统一反馈。优化天津市投资项目在线审批监管平台审批流程,实现批复文件等在线打印。
(二)全面提高工程建设项目整体审批效率。持续精简工程建设项目审批环节,细化项目分类,进一步深化细化联合测绘、联合审图、联合验收等措施,一般社会投资工程建设项目从申请项目备案到取得施工许可证不超过60天。深入实施“清单制+告知承诺制”审批改革,探索将社会投资低风险项目范围由建筑面积不大于5000平方米扩大至不大于10000平方米,实现从获得土地到完成不动产权登记审批时间不超过25个工作日。
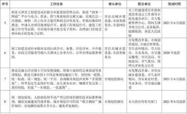
(三)推行工程建设项目“一网通办”。制定天津市工程建设项目联合审批系统管理办法,推进“政务一网通”平台与电力、供水、供气等系统的互联互通,实现信息一次填报、材料一次上传多方复用和相关评审意见、审批结果即时推送。申请人办理用地规划许可、建设工程规划许可、建筑工程施工许可等证照,可在线申请并提交电子资料,办理部门在线受理审核并核发电子证照。2020年底前将工程建设项目审批涉及的行政许可、备案、评估评审、中介服务、市政公用服务等纳入天津网上办事大厅,公开办理标准和费用。
(四)深入实施“多规合一”、“联合测绘”改革。推进实施天津市国土空间发展战略,统筹土地利用总体规划等各项规划,推进天津市国土空间总体规划编制工作。坚持统一底图、统一标准、统一规划、统一平台,协调解决规划冲突和“矛盾图斑”,科学划定生态保护红线、永久基本农田、城镇开发边界三条控制线,形成“一本规划、一张蓝图”。统一规划验收、人防验收和不动产登记阶段的测绘技术标准和规则,编制实施建设用地审批、城乡规划许可阶段“联合测绘”操作规程,实现测绘成果共享互认,避免重复测绘。
二、持续优化企业生产经营审批服务
(五)进一步降低市场准入门槛。围绕工程建设、教育、医疗、体育等领域,集中清理本市在市场准入方面对企业资质、资金、股比、人员、场所等设置的不合理条件,列出台账并逐项明确解决措施、责任主体和完成时限。对诊所设置、诊所执业实行备案管理。简化跨地区巡回演出审批程序,通过全国文化市场技术监管与服务平台对巡回演出实行在线审批。
(六)精简优化工业产品生产流通等环节管理措施。2020年底前做好下放的重要工业产品生产许可证管理权限承接工作。加强机动车生产、销售、登记、维修、保险、报废等信息的共享和应用,提升机动车流通透明度。取消对二手车经销企业登记注册地设置的不合理规定,简化二手车经销企业购入机动车交易登记手续。
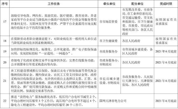
(七)降低小微企业等经营成本。在自贸试验区内,将仅销售预包装食品的食品经营许可改为备案,纳入“多证合一”范围,在企业登记注册环节一并办理。合理制定并公布商户牌匾、照明设施等标准,健全户外广告牌匾管理机制,适度放宽对街区商户牌匾的审批条件,加强夜景灯光保障和路灯运行维护管理。鼓励引导电商、网约车、旅游民宿、医疗健康、教育培训、养老家政等平台企业适当降低向小微商户收取的平台佣金等服务费用和条码支付、互联网支付等手续费,严禁平台企业滥用市场支配地位收取不公平的高价服务费。在保障劳动者职业健康前提下,对职业病危害一般的用人单位适当降低职业病危害因素检测频次。
(八)深化公共资源交易改革。加快招标投标规范化、标准化、公开化建设,推广电子担保保函应用,实现招标投标“一证通用、一网通办”。市级电子化政府采购交易平台延伸到各区,完善在线服务功能,公开预算单位年度采购意向等内容。
(九)推进涉企保证金改革。在工程建设领域推行以保险、保函以及电子担保保函等替代现金缴纳投标保证金、履约保证金、农民工工资支付保证金等。政府采购项目收取保证金的,允许供应商自主选择以支票、汇票、本票、保函等替代现金缴纳。鼓励采购人在合同履约前预付部分采购资金,推广使用预付款保函,在采购文件和采购合同中明确预付款比例、保函提交要求等内容。
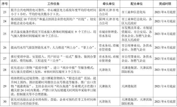
(十)提升“获得电力”服务水平。推进“获得电力”服务标准化改革,低压用户办电环节减至2个,平均办理时间压缩至3个工作日;高压用户办电环节不超过4个,除电力工程建设外,平均办理时间压缩至20个工作日。提升公共电网供电可靠性,中心城区电力系统年度平均停电时间小于1小时,平均停电次数小于1次。推动园区10千伏用户和重点扶持企业供电到用户“红线”,切实降低企业办电成本。
(十一)提升用水用气报装服务质量。在具备实施条件情况下用水接入整体时间缩减至9个工作日,用气接入整体时间缩减至10个工作日。提高用水用气报装智能化水平,大力推进“网上办”、“掌上办”。推行受理申请、安装接入、用户回访“一站式”服务,做到办事流程、费用标准、工程进度“三公开”。
三、进一步优化外资外贸企业经营环境
(十二)持续深化进出口通关改革。优化进出口货物“提前申报”、进口“两步申报”等服务模式,实行报关差错网上复核,审核时间压缩至3个工作日。将海铁联运过境货物、进口拼箱货物纳入“船边直提”范围,提升网上预约、预计提箱时间微信公众号推送等服务。推广出口货物“抵港直装”,支持企业应用“码头集港”作业模式并在港口截关前24小时内集港。严禁口岸为压缩通关时间简单采取单日限流、控制报关等不合理措施。
(十三)优化进出口通关服务。优化对高级认证企业的布控、查验,企业可预约在非工作时间和节假日办理查验手续。简化单证办理,进出口报关不再提交装箱清单,出口报关不再随附商业发票。推行检验检疫证书、滞报金缴纳凭证、集装箱设备交接单、集装箱提货单等单证电子化,扩大进出口许可证网上申领和通关作业适用范围。
(十四)提升国际贸易“单一窗口”服务。加快“单一窗口”功能由口岸通关执法向口岸物流、贸易服务等全链条拓展,企业可通过国际贸易“单一窗口”自助打印原产地证书、申领应用监管证件。实现“单一窗口”货物、舱单、运输工具申报应用率100%,港口、船代、理货等收费标准线上公开、在线查询、在线缴费。天津市港口统一收费管理服务平台与中国(北京)国际贸易“单一窗口”系统链接,方便北京企业申请支持港口优化营商环境资金补助。
(十五)严格落实外商投资准入负面清单。全面实施外商投资准入前国民待遇加负面清单管理制度,与国际通行规则对接,清理取消本市未纳入负面清单的限制性措施,持续提升市场开放水平。按照国家部署,支持外贸企业出口产品转内销,推行以外贸企业自我声明等方式替代相关国内认证,对已经取得相关国际认证且认证标准不低于国内标准的产品,允许外贸企业作出符合国内标准的书面承诺后直接上市销售,并加强事中事后监管。按照市场监管总局授权,在本市各区(含开发区)开展外商投资企业注册登记。
四、积极打造促进就业创业招商引资良好环境
(十六)优化部分行业从业条件。推动取消除道路危险货物运输以外的道路货物运输驾驶员从业资格考试,并将相关考试培训内容纳入相应等级机动车驾驶证培训,驾驶员凭培训结业证书和机动车驾驶证申领道路货物运输驾驶员从业资格证。改革执业兽医资格考试制度,便利兽医相关专业高校在校生报名参加考试。加快推动劳动者入职体检结果互认,减轻求职者负担。
(十七)加强创新创业载体建设。提升企业、高校、科研院所建设众创空间等孵化载体的质量和水平。推进11家国家小型微型企业创业创新示范基地建设。建立健全农村创业创新服务平台,对农村创业创新小额信用担保贷款给予3%贴息扶持。2020年到2022年,每年培育100名农村创新创业优秀带头人。
(十八)打好人才引育“组合拳”。深入实施“海河英才”行动计划,优化落户流程,精简申报要件,推行网上办理。编制重点产业引才图谱,征集发布高端紧缺人才岗位需求,服务企业精准引才。每年遴选支持300个市级重点“项目+团队”,为其提供专属服务。推广“企业提名单、政府接单办”的引才模式。
(十九)促进人才流动和灵活就业。2021年6月底前实现在线核验职称证书。落实京津冀三地职称证书互认协议,对京冀两地颁发的职称证书予以认可。引导有需求的企业开展“共享用工”,通过用工余缺调剂提高人力资源配置效率。统一失业保险转移办理流程,简化失业保险申领程序。落实属地管理责任,科学划定临时占用公共空间区域和经营时间。在保障安全卫生、不损害公共利益的前提下,鼓励开办便民市场,合理设定流动摊贩经营场所。
(二十)包容审慎监管促进新业态发展。加快评估已出台的新业态准入和监管政策,坚决清理各类不合理管理措施。将符合条件的互联网医院和诊疗服务接入天津市互联网医疗服务监管平台,合规项目纳入医保报销范围。推进“互联网+医疗健康”,遴选支持一批示范项目建设。落实全国统一的互联网医疗审批标准,加快创新型医疗器械审评审批并推进临床应用。落实国家统一的智能网联汽车自动驾驶功能测试标准,配合实现封闭场地测试结果全国通用互认,督促封闭场地向社会公开测试服务项目及收费标准,简化测试通知书申领及异地换发手续,对测试通知书到期但车辆状态未改变的无需重复测试、直接延长期限。按照国家部署,降低导航电子地图制作测绘资质申请条件,压减资质延续和信息变更的办理时间。
(二十一)优化应用场景等供给服务。在城市治理、公共服务、政务服务等领域推出新一批201家重点企业作为试点,为更多企业的新技术、新产品搭建应用场景。修订《天津市智能网联汽车道路测试管理办法(试行)》,推动海河教育园区、天津港等区域特定应用场景试点建设,扩大智能网联汽车示范应用。加强公共数据资源开放管理,有序开放公共交通、路政管理、医疗卫生、民政养老、教育等领域的公共数据资源。
五、不断提升涉企服务质量和效率
(二十二)全面推进企业开办经营便利化。提升企业名称自主申报系统智能化水平,实现企业经营范围标准化和全程“自助办”,申领营业执照、免费刻制印章、申领发票、社保登记、住房公积金开户登记等全流程网上申请,1个工作日内办结。优化“企业开办一窗通”平台,与公安、税务、社保、不动产登记、住房公积金、商业银行等系统对接,提供企业档案“容e查”服务。探索推进“一业一证”改革,将一个行业准入涉及的多张许可证整合为一张许可证,实现“一证准营”、跨地互认通用。
(二十三)放宽住所(经营场所)登记条件。深入开展“一照多址”改革,简化企业设立分支机构的登记手续。推行自主承诺申报制,在创业园、产业园、创业空间、孵化器等区域入驻的企业,按“一址多照”进行集群登记。仅通过互联网从事经营活动的个体工商户,允许以电子商务平台经营者提供的真实、合法、有效的网络经营场所进行登记。放宽小微企业、个体工商户登记经营场所限制。
(二十四)持续提升纳税服务水平。2020年底前实现增值税专用发票电子化。加强“电子税务局”建设,数据自动带入,税款自动生成。提供网上更正申报和补缴税款服务,实行对外支付税务备案和退税全程电子化。落实国家有关要求,强化税务、海关、人民银行等部门数据共享,加快出口退税进度,推行无纸化单证备案。
(二十五)推行企业申报环节直接减免税。企业可采取“自主判断、自行享受、相关资料留存备查”方式,在享受优惠政策环节,直接通过填报申报表享受税收减免。实施增值税增量留抵税额退税及城镇土地使用税、房产税并表申报。
(二十六)推行企业注销“一网”服务。完善“企业注销一窗通”平台,打通市场监管、税务、人社、海关、住房公积金、商业银行等数据接口,实时传送企业注销数据信息。在全市全面开展企业简易注销登记。
(二十七)提高政务服务网办质量。加快数据归集进度,扩大电子证照和电子印章应用领域。推动各部门业务系统与天津市统一身份认证平台对接。完善“政务一网通”平台功能,对接全市电子证照库和电子印章系统,实现已归集的电子证照应用覆盖全部政务服务事项,加强电子证照类目与办事材料关联,推出一批全程网办的高频事项。梳理各类强制登报公告事项,研究推动予以取消或调整为网上免费公告。加快推进政务服务事项跨省通办。
(二十八)拓宽政务服务事项办理渠道。加强“政银合作”,将“政务一网通”平台系统延伸至商业银行网点,申请材料简单、发生频率高的政务服务事项逐步实现商业银行网点可办。推动不动产登记部门与供水、供气、供热等市政公用服务企业信息共享,完善“津心登”应用程序(APP)功能,实现不动产登记网上“一站式”办理。
(二十九)加强知识产权保护。健全知识产权保护工作机制,依法实施侵权惩罚性赔偿制度,发布年度知识产权保护状况白皮书。推进中国(天津)知识产权保护中心建设,提升中国(滨海新区)知识产权保护中心作用,构建快速确权、维权的知识产权保护服务体系,促进重点产业和企业参与国内外市场竞争。按照国家部署,进一步提高商标注册效率,2020年底前将商标注册平均审查周期压缩至4个月以内。
(三十)提升企业融资便利度。推动更多银行加入“线上银税互动服务平台”,开展产品“云推介”、贷款“云审核”,实现“全线上、无抵押、免担保、纯信用”24小时快速自助贷款服务。建立差异化小微企业利率定价机制。发挥市融资担保发展基金作用,为中小微企业融资提供再担保。发挥海河产业基金、滨海产业发展基金引导作用,深化与专业投资机构和优质社会资本合作。完善天津市中小企业融资综合信用服务平台(信易贷平台)服务功能,开发更多线上产品,服务中小企业融资。
(三十一)优化动产担保融资服务。鼓励引导商业银行支持中小企业以应收账款、生产设备、产品、车辆、船舶、知识产权等动产和权利进行担保融资。推动建立以担保人名称为索引的电子数据库,实现对担保品登记状态信息的在线查询、修改或撤销。
(三十二)完善事中事后监管机制。完善“双随机、一公开”监管机制,依据信用等级实施差异化监管,大力压减多头检查和重复检查,推行部门联合抽查,实现“进一次门、查多项事”。完善信用联合奖惩机制,在开办企业、招标投标、政府采购、财政性资金和项目支持、政务服务等方面实现信用信息自动核验。提升劳动力市场监管水平,劳动人事争议在线调解服务平台实现街道(乡镇)全覆盖,为用人单位出具无违反劳动保障法律法规证明时间压缩至5个工作日。
(三十三)优化企业破产办理。运用重整、和解等法律手段实现市场主体的“有效救治”,运用清算手段促使丧失经营价值的企业和产能及时退出市场。完善破产重整企业识别、府院联动机制,推进“执转破”工作。健全破产案件繁简分流机制,制定快速审理管理规定,实现6个月内审结。
六、完善优化营商环境长效机制
(三十四)建立健全政策评估和培训机制。研究制定建立健全政策评估制度的政策举措,以政策效果评估为重点,建立对重大政策开展事前、事后评估的长效机制,推进政策评估工作制度化、规范化,使政策更加科学精准、务实管用。市级部门通过“上挂培训”和“下沉服务”相结合的方式,加强对基层行政审批部门的培训指导,基层行政审批部门要加强与市级部门沟通联系,自觉主动接受指导。
(三十五)建立常态化政企沟通联系机制。完善与企业和行业协会商会常态化联系制度,健全企业家参与涉企政策制定机制。发挥各级优化营商环境工作联席会议作用,完善营商环境监督工作机制。建立营商环境诉求受理和分级办理“一张网”,通过“企业点菜”方式深化“放管服”改革,推出“一制三化”审批制度改革3.0版升级举措。进一步规范市便民服务专线受理、转办、督办、反馈、评价流程,持续优化“一号响应”机制,及时回应企业和群众诉求。
(三十六)抓好惠企政策兑现。梳理公布惠企政策清单,根据企业所属行业、规模等精准推送政策。提升政策解读水平,通过“一图读懂”等方式提高政策解读直观性。出台惠企措施时要公布相关负责人及联系方式,确保政策兑现“落实到人”。鼓励推行惠企政策“免申即享”,通过政府部门信息共享等方式,实现符合条件的企业免予申报、直接享受政策。对确需企业提出申请的惠企政策,合理设置并公开申请条件,简化申报手续,加快实现一次申报、全程网办、快速兑现。
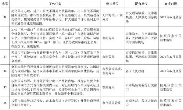
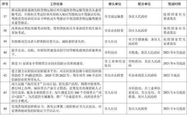
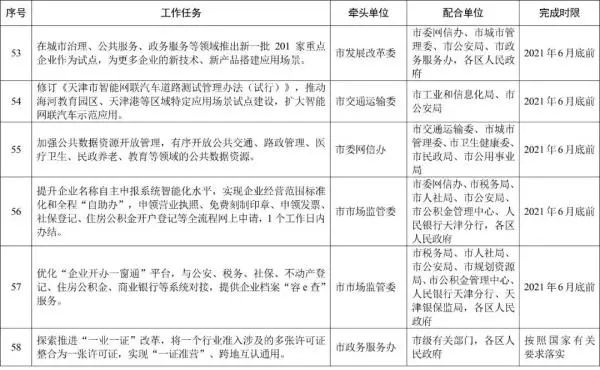
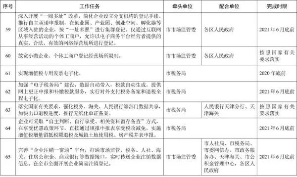
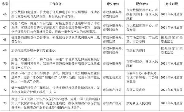
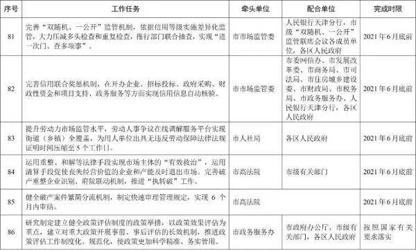
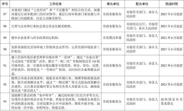
93项任务
《关于进一步优化营商环境更好服务市场主体的若干措施》还将优化营商环境的36条政策措施拆分成了93项具体工作,并明确了每项工作的牵头单位、配合单位及完成时限。任务分解表如下:













编辑|网信办来源|津云
欢迎分享转发
转载须注明来自网信蓟州
喜欢此内容的人还喜欢
原标题:《重磅!天津发布36条措施,进一步做好这件事!》
本文为澎湃号作者或机构在澎湃新闻上传并发布,仅代表该作者或机构观点,不代表澎湃新闻的观点或立场,澎湃新闻仅提供信息发布平台。申请澎湃号请用电脑访问http://renzheng.thepaper.cn。





- 报料热线: 021-962866
- 报料邮箱: news@thepaper.cn
互联网新闻信息服务许可证:31120170006
增值电信业务经营许可证:沪B2-2017116
© 2014-2026 上海东方报业有限公司




