- +1
每天3分钟 尽览天下事(明天郑州有大暴雨/郑州二七区多地解封/解封后,郑州全市非生活必需场所仍暂时…
2021年8月21日 农历七月十四 星期六
今日郑州:晴天转多云 夜里:阴天转小到中雨 22-32℃ 偏东风转东南风:2-3级,空气质量指数:80-110,良-轻度污染。
今日郑州不限行。
十三届全国人大常委会第三十次会议20日上午在北京人民大会堂闭幕。会议经表决,通过了个人信息保护法、监察官法、法律援助法、医师法、新修订的兵役法,全国人大常委会关于修改人口与计划生育法的决定;决定免去陈宝生的教育部部长职务,任命怀进鹏为教育部部长。国家主席习近平分别签署第91、92、93、94、95、96、97号主席令。·修改后的人口计生法规定,国家提倡适龄婚育、优生优育,一对夫妻可以生育三个子女。国家采取财政、税收、保险、教育、住房、就业等支持措施,减轻家庭生育、养育、教育负担。
·医师法将于2022年3月1日起施行,其中明确规定每年8月19日为中国医师节。
1)郑州市计划适时启动第五轮全员核酸检测,满足这些条件才能“解封”!
8月20日上午11时,郑州市新冠肺炎疫情防控领导小组办公室召开第十八场新闻发布会,通报疫情防控工作最新进展情况。无新增本地确诊病例和无症状感染者
8月19日0:00—24:00,全市无新增本地确诊病例和无症状感染者。自本轮疫情发生以来,累计报告本地确诊病例138例,无症状感染者1例。以上病例均按要求实施集中治疗或隔离医学观察。8月19日我市又有3名确诊患者治愈出院,转入集中隔离医学观察。截至8月19日24时,已累计治愈出院本地确诊病例20例。目前在院治疗的本地确诊病例118例、无症状感染者1例。
全市计划适时启动第五轮全员核酸检测
截至8月19日24时,全市第五轮重点人群核酸检测共检测105243人,未检出异常结果。
目前,我市已从四轮全民筛查中检出23名阳性人员,从集中隔离医学观察点多轮次筛查中检出25名阳性人员,多轮次压茬推进的核酸检测起到了圈住封死疫情的目标。为了彻底排干捞净潜在风险,我市还将适时启动第五轮全员核酸检测,并根据检测结果,从严从紧、适时调整相应的防控措施,真正实现科学防控、精准防控。
12-17岁人群第1剂疫苗接种率超七成
截至8月19日24时,我市新冠病毒疫苗累计接种1567.69万剂次,其中第1剂879.98万剂次,第2剂661.71万剂次,第3剂26万剂次。
全市18岁以上人群接种第1剂813.08万人,接种率83.72%;12—17岁人群接种第1剂66.9万人,接种率71.78%。
二七区5地20日12时解除封控管理
继我市10个中风险地区调整为低风险地区后,经综合评估,决定自8月20日12时起,将二七区嵩山路街道望江居社区等4地由中风险地区调整为低风险地区。同时,对二七区五里堡街道等5地解除封控管理。
封闭、封控区域解封须经多项指标综合研判
疫情防控整体向好,郑州将按照分类分批原则,对中高风险地区的风险等级有序调整,对封闭、封控区域有序解封。
调整和解封要符合以下条件:在落实各项疫情防控措施的基础上,连续14天且至少经过4轮全员核酸检测无新发感染者。落实各项疫情防控措施,主要包括该区域内重点人员的排查与管理、对重点场所进行风险评估、区域内环境清洁消毒与核酸检测等,依据上述多项结果,最终才能形成该区域调整或者解封的综合研判意见。调整和解封,不是单纯从时间上简单的判断,而是多项指标综合研判的结果。
隔离人员“双采双测”后有序解除隔离
在有序解封的同时,郑州市疫情防控领导小组会同步启动隔离人员解除隔离工作,各区县市疫情防控领导小组会按照实施办法要求,对在隔离人员完成“双采双测”后,有序解除隔离,转为下个阶段的监测管理。
我市明确要求,解封后,全市各居民小区、公共场所、宾馆酒店依然要严格落实闭环管理的扫码、测温、戴口罩等措施,非生活必需场所一律暂时停业,严禁各类集聚性活动。
核酸检测掌上查询新增“老幼助查”
目前,郑好办APP系统已经归集了郑州1200多万居民的6000多万份核酸检测结果,实名认证用户查询时无需再次录入身份证号码。并且,系统新增“老幼助查”功能,主要覆盖未满16岁的未成年人和60岁以上的老年人,市民可通过“老幼助查”功能查询家中老人或孩子的核酸检测结果,每人每天最多可查询10人次。
2)郑州市新冠肺炎疫情防控领导小组办公室发布28号通告:4地调整为低风险区,5地解除封控管理。郑州市新冠肺炎疫情防控领导小组办公室
关于疫情风险等级调整及部分封控区解封的通告
(2021年28号)
经郑州市新冠肺炎疫情防控领导小组同意,对部分区域疫情风险等级进行调整,对部分封控区解除封控管理,现通告如下:
一、自2021年8月20日12时起,将二七区嵩山路街道望江居社区、金水区未来路街道燕庄广场郑州地铁6号线施工工地、新郑市孟庄镇鸡王社区、经开区明湖办事处第二大街教学研究室家属院由中风险地区调整为低风险地区。
二、自2021年8月20日12时起,对二七区五里堡街道、二七区大学路街道、二七区淮河路街道、二七区铭功路街道(天明路71号院仍执行封控管理)、二七区人和路街道(王胡砦社区福星公寓仍执行封控管理)的居民小区(村)解除封控管理。
其他地区风险等级不变。其他封控区不变。
郑州市新冠肺炎疫情防控领导小组办公室
2021年8月20日
3)昨晚,上海通报两名新冠肺炎确诊病例,均为轻型病例。两人为浦东机场境外货机作业区工作的人员,目前已转运收治。
4)钟南山:中国超80%人口接种疫苗后群体免疫,年底或可实现。
5)云南瑞丽警方:11人不满居家隔离管理煽动抗议,被警告训诫。
6)安徽宣城20日实施健康码和新冠疫苗接种记录“二码”联查,无智能手机者须出示纸质接种凭证。
7)截至8月20日22时,全国有26个高风险地区,69个中风险地区。(注:昨晚深夜,扬州市将邗江区双桥街道文扬社区周庄庄台、经济技术开发区八里镇由中风险地区调整为低风险地区。)
1)美国利用疫苗威逼利诱中国周边国家?外交部:若为真则不道德。2)国台办:敦促日方深刻反省历史,停止一切涉台错误言行。
3)8月20日14时33分,经过约6小时的出舱活动,神舟十二号航天员乘组密切协同圆满完成此次出舱活动期间全部既定任务,航天员聂海胜、刘伯明已安全返回天和核心舱,比原计划提前了约1小时。空间站阶段第二次航天员出舱活动取得圆满成功。后续,航天员乘组将继续开展空间科学实验和技术试验,计划9月中旬返回东风着陆场。
4)公安部:9月1日起,驾驶证电子化、二手车异地交易登记、“交管12123”APP核发货车电子通行码、交通事故证据材料网上查阅等4项“我为群众办实事”公安交管便利措施将在全国分批推行。
5)第七批,42家非法社会组织被地方民政部门取缔,包括中国集邮文化中心、中国易经风水学会。
6)司法部:2021年国家统一法律职业资格考试时间推迟。
原定于2021年9月11日、12日举行的国家统一法律职业资格考试客观题考试推迟至2021年第四季度;2021年国家统一法律职业资格考试主观题考试相应推迟,具体安排另行通知。
7)因女儿与女婿的孩子抚养问题,岳父张志军杀害女婿邹鹏一家三口(邹鹏及其父母)。一审判处死刑。张志军上诉后,二审改判死缓。改判的理由中,最具争议的就是被害人亲属谅解。该份谅解书由被告人张志军女儿(张钰)出具,张钰与丈夫邹鹏感情并不好,双方多次起诉离婚。受害人家属提出申诉,该案20日再审,将择期宣判。
8)广州法拉利女车主冯某追尾前车后在交警大队口出狂言,并发短信威胁前车“要你的命”,被行政拘留和罚款。据警方通报,冯某所开法拉利系租来的。
9)驳回上诉,维持死刑判决!8月20日,广西护士李凤萍故意杀人案二审宣判。被告人李凤萍因感情、债务问题与被害人罗某(男医生)发生争执后,趁被害人罗某酒后熟睡之机将其杀害,之后秘密窃取被害人罗某的财物。
1)河南省六部门下发通知加大灾后重建信用贷款投放力度,每户最高可获授信30万元。2)安阳市防汛抗旱指挥部决定,原8月23日恢复机动车每日限行两个车牌尾号的公告暂不执行,继续延迟机动车尾号限行管控。
菊叶香黎
小叶香茶菜3)太行山猕猴自然保护区济源段摸清植物家底,发现2种河南植物新记录,分别是菊叶香藜和小叶香茶菜。
4)今日起,漯河全面开启“十分钟温馨执法”模式:首次违停十分钟内驶离不罚、即时改正不罚。


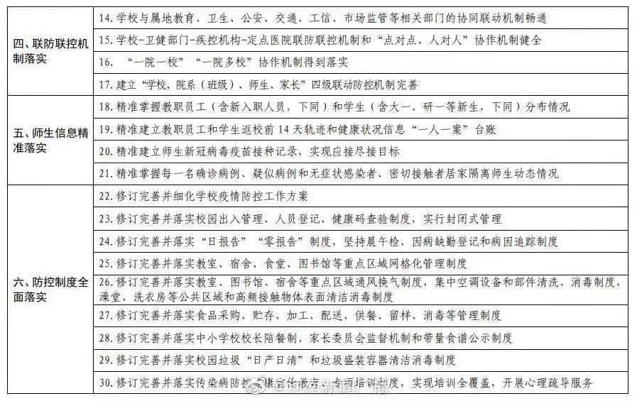
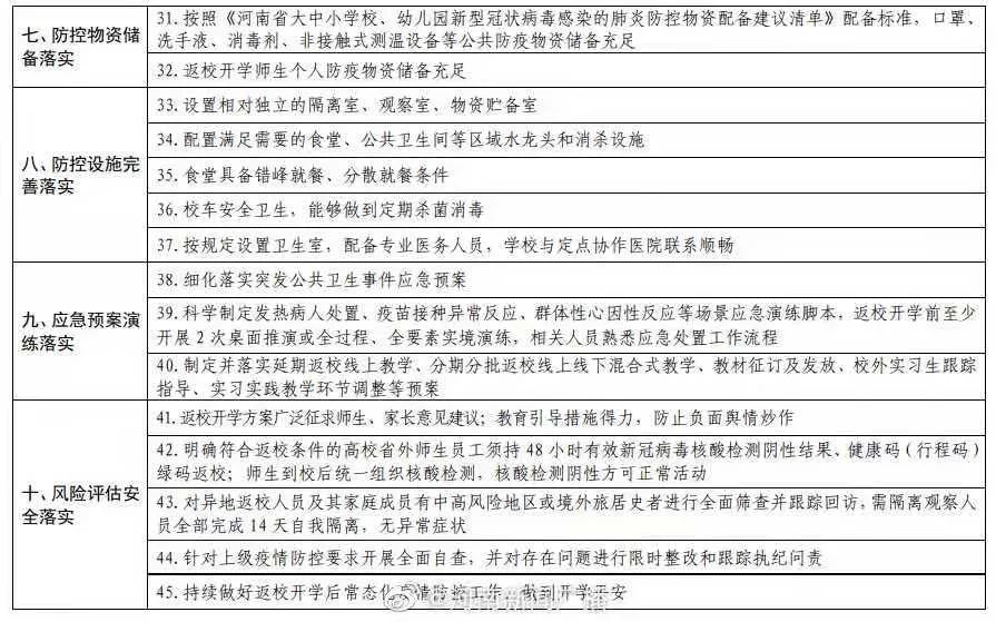
5)河南省新冠肺炎疫情防控指挥部教育系统工作专班办公室研究制定了《河南省各级各类学校2021年秋季学期返校开学条件清单》,稳妥推动全省各级各类学校返校开学。
6)我国科研团队在河南野外考察时,意外获得一枚蛋化石。经研究确认,这是一枚约1亿年前的龟的胚胎化石,是已经灭绝的体型巨大的南雄龟科成员所产的蛋。
7)8月20日下午,鸿星尔克向河南博物院捐赠100万元,主要用于因“7·20”暴雨涉水受损设施的修缮。网友纷纷留言支持,并呼吁河南博物院与其联合开发文创产品。对此,河南博物院回复广大网友:“联名款,已经在路上啦!”
1)今日起,对涉及新调整封控区域范围内的公交线路进行相应调整,新增19条全线正常运营线路和7条跳站运营线路,调整3条区间运营线路,并恢复运营5座BRT站台。2)第二针疫苗超期了怎么办?航海西路社区卫生服务中心主任陈二玲表示,第二针疫苗如果是两剂次的话,一般两针间隔时间在21天到56天,正常情况下及时打就行不需要有太多的担心。同时,记者了解到,如果打的是三剂次疫苗,第二针和第一针间隔28天,最长时间不要超过三个月。第三针半年之内尽快接种就可以,不需要重新补种。
3)8月20日,郑州市二七区人和路街道杏苑社区泰宏建业12号院,居民在社区工作人员和志愿者的引导下,扫码、测温、出小区,整个解封过程秩序井然。
22日淮河以北大部有暴雨大暴雨局部特大暴雨并伴有雷暴大风 需加强防范
预计21日夜间至23日白天,我省自西向东将有一次区域性强降雨天气过程,22日,全省阴天有小到中阵雨、雷阵雨,其中淮河以北部分地区有暴雨或大暴雨,局地特大暴雨并伴有短时强降水、雷暴大风等强对流天气。
受地面气旋影响,22日至23日白天淮河以北东北风5到7级,北部、中东部部分地区阵风8到10级,注意防范!
特别提醒
1、此次强降水落区与前期洪涝灾害较重地区重叠度较高,需特别关注强降水对灾后恢复重建和人民群众生产生活带来的不利影响,加强灾害隐患点的巡查排险,防范强降水引发的中小河流洪水、山洪地质灾害和城乡积涝等。
2、22日至23日白天淮河以北风力较大,提醒公众在风力较大时段,尽量避免户外活动,外出做好防范;户外工作者注意做好防风措施和及时避险,必要时停止作业。
3、天气预报时效较长,注意及时查看最新时次的天气预报预警,做好提前防范!
本次过程强降水雨量是否会超越7·20极端暴雨?
本周末(8月21日至22日),河南中北部将再遭强降雨侵袭,主要强降水时段是在22日至23日上午,河南中北部普遍都会出现大到暴雨或大暴雨,局地特大暴雨。而且,降雨同时还将伴有大风,预计,淮河以北东北风5-7级,北部、中东部部分地区阵风8-10级。
中国天气网气象分析师石妍介绍,总体来说,周末河南这次的降水过程不管是持续时间、极端性和累计降雨量都不如7·20极端暴雨,强降水集中在22日至23日上午。但是需要特别注意的是,由于此次强降水落区与前期洪涝灾害较重地区高度重叠,尤其是像河南新乡、焦作、开封等地,依然不排除局地短时强降水的可能;浚县、滑县部分地区需注意防范降雨导致洪区扩大的可能。
石妍提醒,21日至23日,河南雨大风强,需提前做好防汛救灾准备和应急工作,防范中小河流洪水、山洪、地质灾害和城乡积涝;关注强降雨对城市运行、生产生活和灾后恢复重建的不利影响。降雨同时还将伴有大风,需做好户外广告牌、临时搭建物等的加固,防范大风的不利影响。
今天白天,西部、西北部多云转阴天,其它地区晴天间多云。下午到夜里,焦作、济源、三门峡、洛阳四地区及安阳、鹤壁、新乡、郑州、平顶山、南阳六地区西部有阵雨、雷阵雨,局部中到大雨并伴有短时强降水、短时大风等强对流天气;其它地区多云到阴天。全省偏北风转偏南风2到3级。22日,全省阴天有小到中阵雨、雷阵雨,其中淮河以北部分地区有暴雨或大暴雨,局地特大暴雨并伴有短时强降水、雷暴大风等强对流天气。
23日,京广线以东及西南部阴天,大部地区有阵雨、雷阵雨,其中东部、东南部部分地区有大到暴雨;其它地区阴天转多云。
受地面气旋影响,22日至23日白天淮河以北东北风5到7级,北部、中东部部分地区阵风8到10级。(河南气象)
郑州天气预报
22日:阴天有暴雨、大暴雨,东南风3-4级转东北风6-7级,24度-27度
23日:阵雨转多云,偏北风5-6级转东北风3-4级,23度-30度(郑州市气象台)
1)中国外交部:阿富汗局势证明移植民主不会长久。2)踢皮球?阿富汗难民成“烫手山芋”,土耳其敦促欧洲负起责任。
阿富汗最著名的女歌手阿雅娜18日乘美军C-17运输机逃离喀布尔。
阿富汗女区长萨利玛已被塔利班逮捕,人们担心她会遭到处决。阿富汗代理国防部长:政府军重新夺回了巴格兰省三个地区。
3)伊斯梅尔·萨布里将出任马来西亚第九任总理,并于21日下午在国家皇宫宣誓就职。4)海地强震致逾2000人死亡,海地总理坦言:国家濒临崩溃。
5)19日深夜,以色列导弹袭击叙利亚大马士革市、霍姆斯市周边地区。
6)海外疫情:尽管世卫组织多次表示并无足够证据证明加强针的必要性,美国仍计划9月20日起开打疫苗加强针,美国总统拜登夫妇将接种。19日,日本新增新冠确诊病例超2.5万例,累计确诊已逾123万例。
1)市场监管总局、财政部近日联合印发《市场监管领域重大违法行为举报奖励暂行办法》,每起案件最高奖100万元,12月1日正式施行。2)工信部:截至7月末,5G手机终端连接数达3.92亿户,比上年末净增1.93亿户。
3)应急管理部:推进全国烟花爆竹转型升级集中区建设。
4)国家网信办、国家发展改革委、工信部、公安部、交通运输部:不得违规向境外提供重要汽车数据。
5)银保监会:遏制房地产金融化泡沫化。
6)恒大集团:全面落实约谈要求,保质保量交付楼盘。
7)近日,联合利华公司旗下的冰淇淋品牌梦龙在社交媒体上被网友质疑中外用料不同。联合利华回应:梦龙在欧洲用浓缩奶,在中国用复原奶。专家表示,浓缩奶与复原奶每吨价差数千元。8)已经上线近5年的“杭州市二手房交易监管服务平台”,两天前突然上线了一个新功能——个人售房者可以跳过中介,在政府平台网站上自主挂牌房源。厉害的是,这个功能一下子解决互联网售房两大痛点:一是所有房源都经过房管部门核验,保证“真房源”;二是房源信息仅向个人实名认证用户开放,中介经纪人员无法查看,防止骚扰。
1)FIFA女足排名:中国女足积分锐减,跌两位,最新排名第17。
2)台湾著名导演李行19日晚病逝,享年91岁。李行执导的《秋决》《吾土吾民》《汪洋中的一条船》《小城故事》《早安台北》都获得了金马奖最佳剧情片奖。
3)阿富汗19岁国足扒美军机坠亡,官方:他本想去寻找美好未来。16日,美国出动C-17军用运输机,从阿富汗执行撤离任务时,多名平民从飞机上掉落,不幸坠亡。
4)20日,东京残奥组委发布消息称,又有12名残奥会相关人员被确诊感染新冠,其中还包括一名参赛选手。截至目前,残奥会相关的新冠感染者人数已经达到86人。

每日一分类|网线网线属于可回收垃圾。(郑州市生活垃圾分类工作推进领导小组办公室)(更多内容请点击→垃圾分类郑行动)
暴雨袭城,德尔塔疫情郑州接连迎来两次严峻考验
一个月来,这座城市处处留下
让人热泪盈眶的感动瞬间
谢谢你
闻汛赶来,用身体撑起防护伞
谢谢你
烈日炎炎,不惧汗水浸透衣衫
谢谢你
整理箱变救生船,机智又有爱
谢谢你
“啊~”核酸,守护你我他的安全
谢谢你
暴雨中一根红绳牵起生命的防线
谢谢你
穿上红马甲志愿为抗疫默默奉献
谢谢你
夹道欢送说不尽郑州人的感激
谢谢你
愿冰块能够赶走折磨人的暑气
雨过天晴
你的微笑真好看
抗疫胜利
就在不远的明天
感谢在暴雨与抗疫中
每个与郑州一起扛的你
谢谢你,为郑州拼过命!
来源:新华网、人民网、央视网、央广网、环球网、中国经济网、河南日报、郑州发布、郑州日报、郑州晚报等
编辑:李小辉
商务合作:0371-56568045 联系邮箱:gghz@zynews.cn
今日新闻主播:尤亚天(音频由中原工学院创意声媒工作室联合出品)

原标题:《每天3分钟 尽览天下事(明天郑州有大暴雨/郑州二七区多地解封/解封后,郑州全市非生活必需场所仍暂时停业/适时开展第五轮全员检测)》
本文为澎湃号作者或机构在澎湃新闻上传并发布,仅代表该作者或机构观点,不代表澎湃新闻的观点或立场,澎湃新闻仅提供信息发布平台。申请澎湃号请用电脑访问http://renzheng.thepaper.cn。





- 报料热线: 021-962866
- 报料邮箱: news@thepaper.cn
互联网新闻信息服务许可证:31120170006
增值电信业务经营许可证:沪B2-2017116
© 2014-2026 上海东方报业有限公司




