- +1
DeepSeek被当成“老中医”?看病只要几十秒,医生紧急提醒!湖南省医保局明确→
近期,不少在AI工具上求医问药的帖子火了,DeepSeek化身“老中医”开药方。
这种情况下,还有人说,AI要替代医生,砸医生的饭碗了。
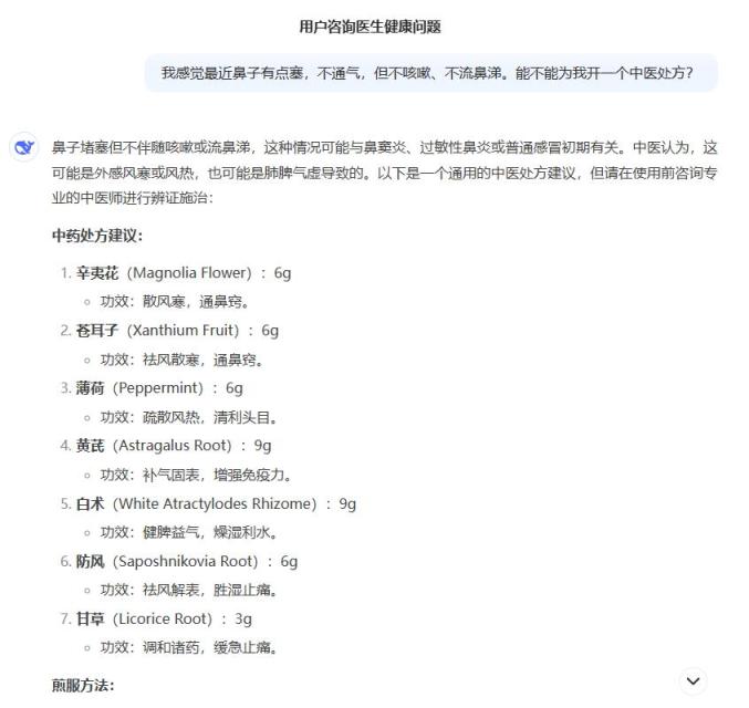
据封面新闻报道,2月20日,记者在DeepSeek上进行了问诊,提出“鼻塞、不通气,但不咳嗽、不流鼻涕”的症状,要求开具中医处方。DeepSeek提出了导致该症状的三种可能性:鼻炎、外感风寒或肺脾气虚,并对此生成了处方建议、煎服方法和注意事项。
成都医学院第二附属医院•核工业四一六医院中西医结合科主任李涛查看处方后指出,使用AI问诊很有讲究,如果问诊不全面可能导致诊断不是很精确。“比如这句问诊,患者既没有说自己性别和年龄,也没有说身高体重,但是DeepSeek一样能开出处方,但这些在中医里非常重要。”李涛介绍,中医看病讲究“望闻问切”,缺一不可。患者在DeepSeek提供症状和体征表现,无法描述舌苔和脉象,而在传统医学中,舌诊是判定疾病性质(寒证和热证)的重要因素。
“仅凭患者的一句描述,DeepSeek无法准确判断疾病,因此提出了导致病症的三种可能性,开具了通用的中药处方,兼顾风寒或风热,以及肺脾气虚的复杂情况”。
“D医生”能取代真医生吗?
值得注意的是,截至目前,深圳大学附属华南医院、上海市第六人民医院等多家医院宣布接入DeepSeek,加速推动医疗智慧化。
部分医护岗位是否会被AI取代?成都医学院第一附属医院健康管理中心主任汪力表示,“这是有可能的,尤其对于病理、检验一类的细分专业。这些专业的医生成长周期长,而AI强大的学习能力使得成长周期比人类更短。”
但汪力认为,“AI对于复杂的病症分析,生成的答案是混乱的,完全不符合诊疗思路。这是因为AI诊疗是搜集海量信息再进行分析,而这些信息的质量参差不齐,导致它出现偏差。”湖南省人民医院产科副主任医师缪芳也注意到,一旦涉及具体医疗决策,AI便显得力不从心。她强调:“目前来看,AI在辅助医生和患者进行病症分析方面有一定帮助,但医疗工作讲究严谨性和个性化,AI不可能取代医生。”
成都医学院第一附属医院医务部部长侯军认为,AI技术不能替代医生,还有一大原因是它不能给予患者和家属人文关怀。同时,AI在医疗领域的应用还涉及法律与伦理问题。
侯军表示,未来AI将作为医生的“超级助手”存在,辅助医生筛查分诊,加速药物研发与临床试验设计等。因此,未来医疗领域的发展将是AI技术与医生诊疗相结合的模式,共同推动医疗行业的进步和发展。
面对表现出众的“D医生”,有些人持怀疑态度。“如果是我,我绝对不会让DeepSeek给我看病,原因很简单,DeepSeek看错了,你找谁负责?”还有人表示:“基本病症比如感冒发烧可以预测,但是真的什么病都靠AI就是拿生命开玩笑了。”“AI只是AI,万一出了什么事,找谁负责呢?难道要起诉DeepSeek吗?”
有媒体提醒,人工智能在未来是否能替代医生仍需时日证明。无论如何,生命只有一次,身体健康是人生最大的财富,在确保AI问诊安全、可靠之前,不要拿生命去做试验。
湖南省医保局明确:
严禁使用人工智能等自动生成处方
2月20日,记者从湖南省医保局了解到,该局日前印发《关于进一步加强基本医疗保障定点零售药店管理的通知》,对定点药店的医保处方管理等多项内容提出明确要求。
通知明确,医生开具处方应与患者或患者家属进行有效、充分的沟通问诊,严禁使用人工智能等自动生成处方。
对于AI看病,你觉得靠谱吗?
欢迎留言参与讨论
原标题:《DeepSeek被当成“老中医”?看病只要几十秒,医生紧急提醒!湖南省医保局明确→》
本文为澎湃号作者或机构在澎湃新闻上传并发布,仅代表该作者或机构观点,不代表澎湃新闻的观点或立场,澎湃新闻仅提供信息发布平台。申请澎湃号请用电脑访问http://renzheng.thepaper.cn。





- 报料热线: 021-962866
- 报料邮箱: news@thepaper.cn
互联网新闻信息服务许可证:31120170006
增值电信业务经营许可证:沪B2-2017116
© 2014-2026 上海东方报业有限公司




