- +1
刚刚,杭州公布今年小升初安排!时间表和操作指南收好→
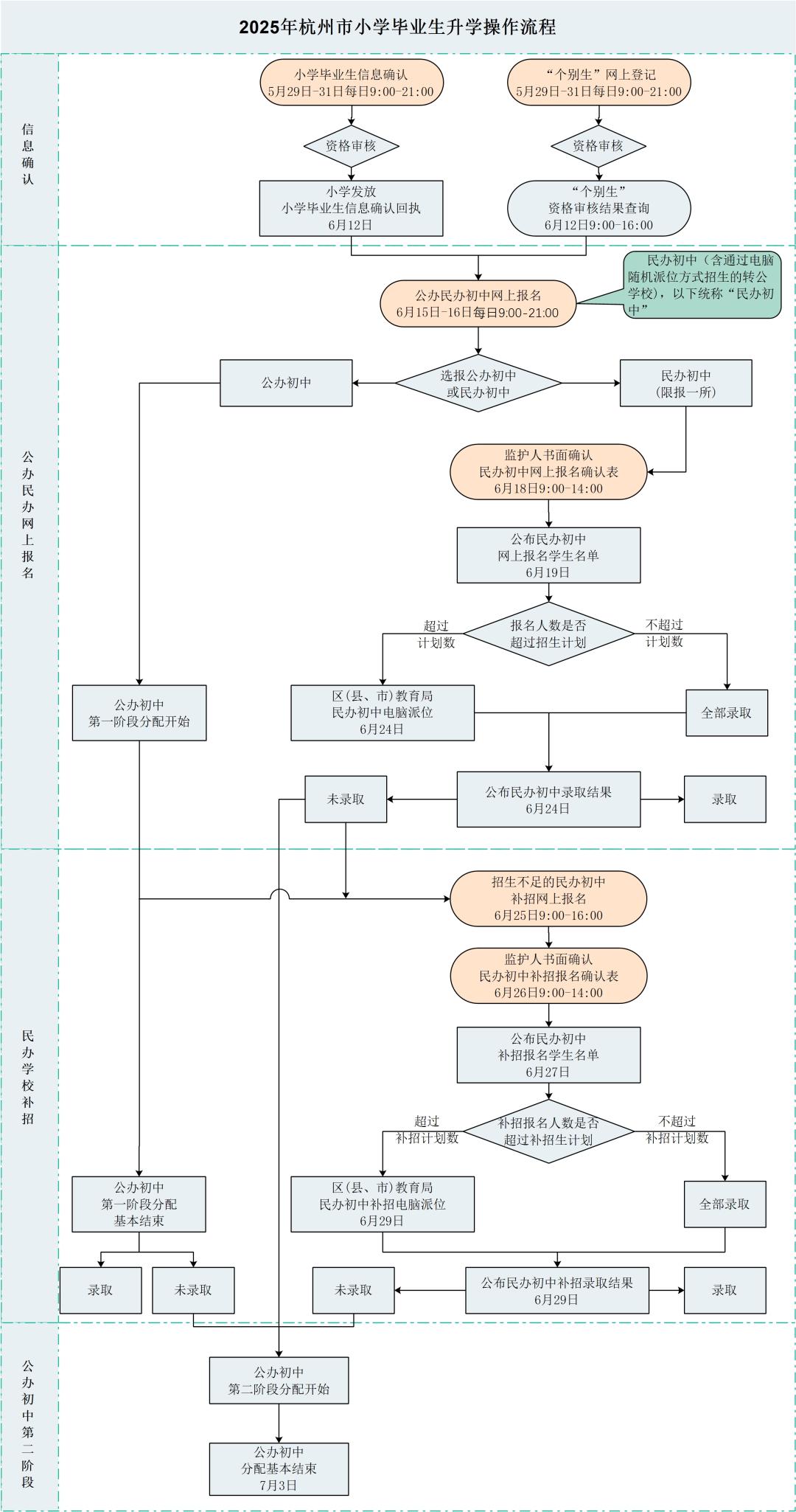
今日,杭州市小学应届毕业生信息确认工作开始,意味着小升初工作全面启动。为方便家长了解今年小升初有关政策,市教育局编制了2025年杭州市小学毕业生升学操作问答,同时制作了3份操作指南(详见文末链接)。一起了解↓↓
一、小升初具体日程如何安排?


二、2025年小学应届毕业生升学报名如何进行?
答:2025年小升初继续实行网上报名,包括小学应届毕业生信息确认(个别生登记)和网上报名2个阶段。符合在我市就读初中条件的小学应届毕业生(监护人)应在规定时间进行信息确认(个别生登记)和网上报名。
方式一:手机端“浙里办”App
方式二:电脑端浙江政务服务网(网址:www.zjzwfw.gov.cn)
方式三:电脑端杭州市小升初管理系统(网址:czbm.hzedu.gov.cn)
报名时,应在公办初中或民办初中(含通过电脑随机派位方式招生的转公学校,下同)选报一类,其中选报民办初中者限选报一所,具体操作按照系统提示进行。报名时间截止后,报名信息不能更改。
温馨提示
(1)小升初招生录取工作由各区、县(市)教育行政部门组织实施,具体方案详见各区、县(市)教育行政部门公告。
(2)小学应届毕业生信息确认(个别生登记)时间为5月29日—31日(每日9:00—21:00)。
网上报名时间:6月15日—16日(每日9:00—21:00)。
(3)在系统开放的任意时间内完成相应操作即可,完成操作的具体时间不影响招生录取顺序和升学结果。通常系统开放第一天(5月29日)注册登录人数较多,容易发生网络拥堵,建议家长于5月30日开始注册登录,分流高峰。
“小升初管理系统”支持手机端操作,也可以使用电脑并选择360(极速模式)、火狐、谷歌等浏览器。期间如出现无法正常登录系统等情况,请检查网络连接是否正常、电脑浏览器版本及设置是否符合要求,也可联系孩子在读小学班主任或教务员,由其提供帮助。
建议家长适当留出处置时间,不要在5月31日和6月16日晚上临近系统关闭时操作,避免因突遇电脑故障、网络故障等,导致无法在规定时间内完成相应操作,影响升学。
三、“个别生”的对象有哪些?报名如何进行?
答:“个别生”是指符合下列情形之一的小学毕业生:
①具有上城区、拱墅区、西湖区、滨江区、钱塘区、西湖风景名胜区户籍,在上述区域以外的小学就读,要求回户籍地升学的小学毕业生。(注:户籍与就读学校分别属于上述区域中不同区的,不属于“个别生”,可直接通过“小学应届毕业生信息确认”界面填报)。
②具有萧山区、余杭区、临平区、富阳区、临安区、桐庐县、淳安县、建德市户籍,在非本区、县(市)小学就读,要求回户籍地升学的小学毕业生。(举例:如户籍在萧山区,实际就读小学不在萧山区,要求回萧山区升学的,应按“个别生”报名)。
③符合市委市政府《关于杭州市高层次人才、创新创业人才及团队引进培养工作的若干意见》等规定引进的高层次人才、创新创业人才子女,省委人才办认定的在杭省部属单位引进的高层次人才子女,持有《杭州市特聘专家证书》、属地为本市的《浙江省海外高层次人才居住证》人才子女,在外地小学毕业,要求到杭州市升学的;上述人才因工作地或居住地(家庭户以户籍地为准)变动,其子女在主城区与其他5区、3县(市)间跨区、县(市)升学的。
④持有杭州市区(指上城区、拱墅区、西湖区、滨江区、钱塘区、萧山区、余杭区、临平区、富阳区、临安区,下同)有效居住证或《浙江省引进人才居住证》的随迁子女,在杭州市区外小学毕业的,可以向居住证所在区报名升学。
2025年小升初“个别生”实行网上报名,包括网上登记和网上报名2个阶段,信息网上登记时间为5月29日—31日(每日9:00—21:00),网上报名时间为6月15日—16日(每日9:00—21:00)。
符合在我市就读初中条件的“个别生”(监护人)应在规定时间登录系统进行相关操作。
方式一:手机端“浙里办”App
方式二:电脑端浙江政务服务网(网址:www.zjzwfw.gov.cn)
方式三:电脑端杭州市小升初管理系统(网址:czbm.hzedu.gov.cn)
四、2025年小学毕业生升学网上报名的对象有哪些?
答:经区、县(市)教育行政部门审核通过的小学应届毕业生(含“个别生”),已被杭州外国语学校初中部、浙江省音乐学院附属音乐学校录取和一贯制学校直升的学生不须再报名。
报名时,应在公办初中或民办初中选报一类,其中选报民办初中者,在“确认升学区、县(市)”的区域内限报一所。
五、选报民办初中前,监护人需要做哪些准备?
答:监护人应了解拟报学校的办学情况,如办学理念、办学特色、办学条件、收费标准、招生规模、住宿条件等信息,根据孩子和家庭情况,慎重考虑,理性选择。
“公参民”转公学校应结合区域学校布局情况、校际均衡等因素,“一校一策”研制学(片)区划分方案,积极有序平稳推进;在未划定学(片)区前,可继续实行电脑随机派位方式招生。具体详见各地招生信息。
六、民办学校招生范围是怎么样的?
答:根据国家、省市有关文件精神,区、县(市)教育行政部门批设的民办学校在所在区、县(市)范围内招生,未招足的民办学校可继续在所在区、县(市)范围内补招一次(余杭区、临平区范围内民办学校今年在上述两区范围内招生和补招,下同);市教育局批设的民办学校(杭州云谷学校、杭州娃哈哈双语学校、杭州鼎文学校)应先在学校所在区范围内招生,所在区范围内招不满的,可申请并经市教育局同意,在市域或学校所在区范围内补招一次。
七、民办初中补招网上报名对象有哪些?
答:除已被杭州外国语学校初中部、浙江音乐学院附属音乐学校、民办初中录取和一贯制学校直升的学生外,所有经区、县(市)教育行政部门审核通过的小学应届毕业生(含“个别生”)均可报名,包括已报名公办初中的学生和民办初中未录取的学生。
招生不足的民办初中补招报名时间:6月25日9:00—16:00。
八、在九年制学校就读的六年级学生可以参加民办初中网上报名吗?
答:实施小学初中九年一贯制办学的学校,其小学部六年级学生应一次性全部升入本校初中部。具体情况可咨询就读学校及学校所在区、县(市)教育行政部门。
九、选报民办初中后,须监护人书面确认吗?书面确认地点在哪里?如未按时进行书面确认会如何处理?
答:是的,民办初中网上报名或民办初中补招报名后,均须进行书面确认。
在杭州市小学就读的,监护人到就读小学进行书面确认;“个别生”到区、县(市)教育行政部门指定地点进行书面确认,外地学生书面确认有困难的,请咨询所在区教育局。
民办初中网上报名书面确认时间:6月18日9:00—14:00。
招生不足的民办初中补招报名书面确认时间:6月26日9:00—14:00。
未按时进行书面确认的,将按自动放弃报名处理,相应的报名无效。
十、选报同一民办学校的双(多)胞胎子女家庭,如何申请组合绑定参加电脑派位?
答:双(多)胞胎子女均需正常网上报名,选报同一所民办初中的,监护人可申请组合绑定参加电脑派位。民办报名书面确认环节(网上报名6月18日9:00—14:00,补招报名阶段6月26日9:00—14:00),凭户口簿、出生证等有效证件向所报名的民办学校主管教育部门提出书面申请。如派位录取,则组合绑定的双(多)胞胎均被录取;如派位未录取,则组合绑定的双(多)胞胎均不录取。
十一、被民办初中录取的学生能否放弃就读民办初中,参加公办初中升学分配?
答:不能。是否报读民办初中完全由学生家庭自主决定,监护人在给学生报名前应充分考虑家庭自身情况和学校办学情况等各种因素,慎重决定是否报读民办初中,一旦被所报民办初中录取,录取结果不能更改,公办初中不能录取已被民办初中录取的学生。
十二、网上报名或补招报名成功后,是否可以更改?更改次数有限制吗?
答:在网上报名或补招报名两个阶段对应的系统开放时间内,学生(监护人)可多次进行报名信息修改,修改次数没有限制。相应时间截止后,不能进行报名更改操作。
在相应的系统开放时间内,凭学生的身份证件号码和登录密码进入系统,在报名记录界面,根据系统提示进行操作即可。
需要特别提醒的是,学生(监护人)进行“撤销报名”操作之后,如在网上报名或补招报名截止时间前,未进行“重新报名”的操作,系统将只记录最后一次的“撤销报名”结果,即按撤销民办初中报名处理。请家长务必仔细确认,慎重操作。
十三、民办初中网上报名、补招报名学生名单会公布吗?
答:经监护人签字确认的民办初中网上报名、补招报名学生名单,由民办初中所在地的区、县(市)教育行政部门公布,家长也可通过【浙里办App—入学早知道—杭州市义务教育阶段学校学生入学】查询,具体时间为:
6月19日,公布民办初中网上报名学生名单。
6月27日,公布民办初中补招报名学生名单。
请家长在规定时间内及时关注,如有异议,请向报名民办初中所在地的区、县(市)教育行政部门咨询。
十四、如何查询录取结果?
答:6月24日,民办初中所在地的区、县(市)教育行政部门公布民办初中录取结果,家长也可通过【浙里办App—入学早知道—杭州市义务教育阶段学校学生入学】查询。
6月29日,民办初中所在地的区、县(市)教育行政部门公布民办初中补招录取结果,家长也可通过【浙里办App—入学早知道—杭州市义务教育阶段学校学生入学】查询。
公办初中录取结果由公办初中负责公布,请家长关注区、县(市)教育行政部门和学校的相关招生信息。
十五、咨询和投诉电话

1.主城区小学应届毕业生信息确认操作指南,点击这里查看;
2.萧山、余杭等五区三县(市)小学应届毕业生信息确认操作指南点击这里查看;
3.小升初“个别生”信息网上登记操作指南点击这里查看。
注:小升初网上报名和民办初中报名操作指南另发。
资料/市教育局
原标题:《刚刚,杭州公布今年小升初安排!时间表和操作指南收好→》
本文为澎湃号作者或机构在澎湃新闻上传并发布,仅代表该作者或机构观点,不代表澎湃新闻的观点或立场,澎湃新闻仅提供信息发布平台。申请澎湃号请用电脑访问http://renzheng.thepaper.cn。





- 报料热线: 021-962866
- 报料邮箱: news@thepaper.cn
互联网新闻信息服务许可证:31120170006
增值电信业务经营许可证:沪B2-2017116
© 2014-2026 上海东方报业有限公司




