- +1
“狂飙”的租车,失速的责任:哈啰不能只在“3·15”面前“认错”
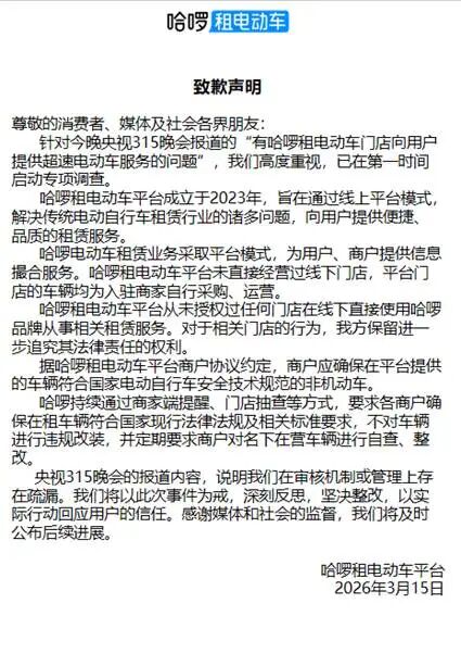
央视“3·15”晚会的聚光灯照向“租赁电动自行车”,哈啰因限速远超国标、安全监管缺失等乱象被点名。随后,哈啰官方迅速作出回应,表示歉意,并将反思整改。

图片来源:红星新闻
然而,复盘互联网出行行业的发展史,这种“被曝光—致歉—整改”的循环早已不新鲜。对于已经从单一共享单车企业进化为“本地出行及生活服务平台”的哈啰而言,这次不仅是品牌公关的危机,更是其商业扩张逻辑与社会责任边界发生剧烈碰撞的必然结果。
切入租赁赛道的逻辑
要理解哈啰租车业务的乱象,首先要看其背后的财务逻辑。
哈啰自2016年成立以来,先后经历了共享单车、共享助力车、顺风车、打车以及如今的电动车租赁、两轮换电等业务转型。共享单车行业早已进入存量博弈阶段,高额的折旧成本、居高不下的运维开支以及监管限制,使得这一业务的想象空间触及天花板。
在资本市场,哈啰需要一个新的“增长故事”来支撑其估值。相比于重资产、重运维的共享助力车,租赁电动车模式显得更为诱人。

图片来源:哈啰官网
从财务结构来看,租赁电动车业务更像是一种轻资产的聚合平台逻辑。哈啰通过技术平台连接线下的各类二轮车商铺,提供流量导入、品牌授权和数字管理系统。行业数据显示,传统的线下电动车租赁市场高度碎片化,且缺乏标准化管理,哈啰通过聚合模式,可以在短时间内实现规模化扩张,而无需像早期共享单车那样投入巨额资金购买车辆。
这种模式的本质是流量变现,哈啰利用其App积累的数亿用户画像,将流量导向利润率更高的长期租赁业务(周租、月租、季租)。对于亟需从烧钱转向自我造血的哈啰来说,租车业务是其改善经营性现金流、提升客单价的关键落子。但正如硬币的两面,这种极速的扩张恰恰为今日的失速埋下了伏笔。
“3·15”晚会曝光的核心问题在于,本应受到严格监管的电动自行车,在哈啰平台上却成了“脱缰之马”。不少门店为了迎合消费者对速度的渴求,私自修改限速,将时速提升至国家标准(25km/h)之外,甚至出现记者实测速度达到80km/h的情况。

图片来源:央视财经
在哈啰的租车生态中,存在着二级代理或加盟商体系,哈啰作为一级平台,往往只负责线上交易闭环和品牌露出,而真正的车辆维护、安全检查、售后服务则下沉到了成千上万个散布在城市角落的小微车行。
这种“强品牌、弱控制”的治理模式,在财务上能实现高效的投入产出比,但在安全合规上,哈啰对于线下门店可能缺乏实时、穿透式的监管手段,另一方面在法律上,哈啰也可以通过服务协议将安全责任在很大程度上转嫁给了线下合作商。这种“责任外包”逻辑,使得平台在享受规模红利的同时,将最重、最难、风险最高的管理责任推向了博弈能力最弱的终端商铺和消费者。
商业利益不是与国标冲突的借口
哈啰租车乱象的另一个深层诱因,在于行业标准与市场需求之间的长期博弈。自2019年的《电动自行车安全技术规范》实施以来,25km/h的时速限制成为了行业的红线。然而,在实际的电动自行车租售市场中,大量租客为外卖骑手、快递员或有长距离通勤需求的群体。对于这一群体而言,速度直接与效率、收入挂钩。

图片来源:央视财经
哈啰作为连接器,身处合规与需求的夹缝中。如果严格执行新国标,其租车产品的竞争力将大打折扣。
2025年中国电动自行车保有量已突破3.8亿辆,涉及电动自行车的交通事故率近年居高不下。作为头部企业之一,哈啰本应承担起行业标准捍卫者的角色,通过技术手段来做到线下合规。

图片来源:哈啰官网
无论是此前的招股书还是近两年的市场表现,都显示出哈啰在寻求增长上的急迫。从卖车到金融,到本地生活,哈啰不断在各个领域试水。在这种高压下,企业往往会产生一种规模至上的路径依赖。这种逻辑在共享单车时代尚能通过持续融资来掩盖,但在强调高质量发展的今天,已经失效。
3·15的点名,是对哈啰的警示,也是对整个电动自行车行业的提醒。哈啰在回应中称:“将以此次事件为戒,深刻反思,坚决整改。”对于哈啰而言,真正的整改不应只是下架几个违规产品、处罚几个违规门店,而应是其底层商业逻辑的完善。
哈啰应当打破“责任外包”的幻觉,平台既然收取了管理费、技术服务费,并使用了统一的品牌标识,就必须在法律和道德上对终端服务承担兜底责任。必须将安全算法置于流量算法之上,数字化手段不应只用来催促还车和计算扣费,更应实现在线监控车辆改装状态,对违规改动的车辆强制断电或限制上线。更需要注重服务价值,电动车租赁的未来不在于速度的博弈,而在于车辆质量、充换电便捷性以及保险保障的完善。
哈啰能否洗去这次的污点,关键不在致歉信的措辞,而在其是否愿意割舍那些不合规的营利,真正回归到安全出行的初心。
作者 | 肖毅
编辑 | 吴雪
本文为澎湃号作者或机构在澎湃新闻上传并发布,仅代表该作者或机构观点,不代表澎湃新闻的观点或立场,澎湃新闻仅提供信息发布平台。申请澎湃号请用电脑访问http://renzheng.thepaper.cn。





- 报料热线: 021-962866
- 报料邮箱: news@thepaper.cn
互联网新闻信息服务许可证:31120170006
增值电信业务经营许可证:沪B2-2017116
© 2014-2026 上海东方报业有限公司




