- +1
以色列哈马斯回应国际刑事法院逮捕令申请,以军扩大加沙行动
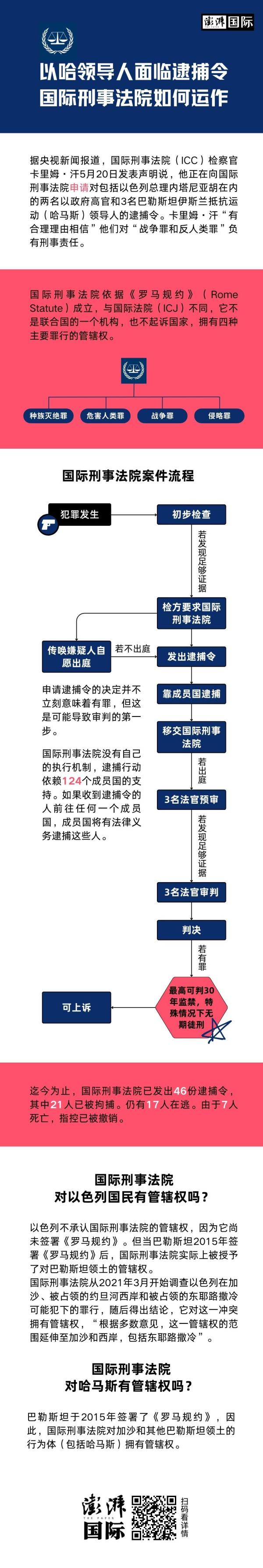
据央视新闻5月21日报道,国际刑事法院检察官卡里姆·汗(Karim Khan)20日发表声明称,他正在向国际刑事法院申请对包括以色列总理内塔尼亚胡在内的两名以政府高官,和三名巴勒斯坦伊斯兰抵抗运动(哈马斯)领导人的逮捕令。
对于国际刑事法院申请逮捕令的做法,被控双方以色列和哈马斯都表示反对。美国等国对此声称,国际刑事法院此举“令人愤慨”,正在考虑对该法院检察官实施制裁等所有选项。不过,南非等对法院的做法表示欢迎。美联社报道称,由三名法官组成的审判庭将决定是否签发逮捕令并允许案件继续审理。法官通常需要两个月的时间来做出此类决定。
就在国际刑事法院发表声明的当日,以色列方面称,将扩大在加沙南部城市拉法的地面军事行动。美国方面早些时候曾称,以军应仅限于打击哈马斯分子,而不是扩大在拉法的军事行动。以色列近期还以“这是对恐怖主义的奖赏”为由,游说美国两党反对巴勒斯坦建国。

位于荷兰海牙的国际刑事法院 IC photo 资料图
“没有人能凌驾于法律之上”
据美国有线电视新闻网(CNN)5月20日报道,卡里姆·汗表示,内塔尼亚胡、以色列防长加兰特等官员被指控的罪名包括“大规模杀戮、制造饥饿并以此作为战争手段,这些战争手段还包括拒绝人道主义救援物资、在冲突中故意针对平民等。”
汗同时称,哈马斯领导人辛瓦尔等官员将被指控“劫持人质罪”等罪名。汗表示:“我再次强调,国际法适用于所有人,没有人能够凌驾于法律之上。”国际刑事法院法官小组将就汗的逮捕令申请进行审议。
英国广播公司(BBC)刊文指出,汗没有直接比较哈马斯和以色列,只是称双方都犯下了战争罪和危害人类罪。
对此,被指控的双方以色列和哈马斯都表示反对。路透社报道称,内塔尼亚胡表示,“国际刑事法院的决定是荒谬的,此举旨在针对整个以色列。”以色列外交部长卡茨称,他计划与世界主要国家的外长就此进行交谈,敦促这些国家反对和拒绝执行国际刑事法院的相关逮捕令。
CNN报道称,哈马斯在一份声明中表示,“哈马斯强烈谴责国际刑事法院检察官企图把受害者等同于刽子手,对一些哈马斯领导人发出逮捕令。哈马斯要求取消对其发出的所有逮捕令。”此外,哈马斯还称,国际刑事法院针对以色列官员的逮捕令“迟到了七个月”。
国际刑事法院设在荷兰海牙,根据《国际刑事法院罗马规约》(《罗马规约》)设立,可对犯有种族灭绝罪、战争罪、反人类罪和侵略罪的个人追究刑事责任。该法院签发的通缉令需要依靠《罗马规约》的缔约国执行,不能缺席审判被告人。以色列、美国等已经退出《罗马规约》。但巴勒斯坦于2015年签署了该规约,因此,该法院有权裁决与巴勒斯坦有关的问题。
但CNN称,根据规定,《罗马规约》的所有缔约国都有义务充分配合法院的裁决。因此,一旦逮捕令发出,内塔尼亚胡及加兰特将难以前往签署了该条约的英国、德国等以色列盟国。
美国感到“愤慨”, 南非等支持法院决定
对于国际刑事法院申请逮捕令的决定,国际社会的声音并不一致。和以色列、哈马斯一样持反对态度的,还有美国、英国、德国和意大利等国。路透社报道称,美国总统拜登表示,国际刑事法院对以色列领导人申请逮捕令的行为“令人发指”。拜登在一份声明中称:“让我明确一点:无论这位检察官想要暗示什么,以色列和哈马斯之间并不对等。美国永远与以色列站在一起,反对对以色列的安全威胁。”拜登还称,“在加沙发生的事情并非种族灭绝。”
美国国务卿布林肯同样表示,国际刑事法院此举“令人愤慨”。美国众议院议长约翰逊表示,国会正在审查包括制裁国际刑事法院检察官在内的所有选项。
英国首相苏纳克发言人星期一说,国际刑事法院检察官申请内塔尼亚胡的逮捕令“令人遗憾”。德国外交部说,国际刑事法院以涉嫌战争罪名同时申请逮捕以色列和哈马斯的领导人,造成以哈“对等的错误印象”。意大利外交部长迪马约说:“将一个由人民合法选举产生的民主国家政府,与导致中东正在上演的一切的恐怖组织相提并论,是不可接受的。”
不过,路透社报道称,南非等对于国际刑事法院申请逮捕令表示欢迎。南非总统办公室在一份声明中称:“法律必须平等地适用于所有人,以维护国际法治。同时确保问责那些犯下令人发指罪行的人,并保护受害者的权利。”
塔斯社称,欧盟外交与安全政策高级代表博雷利在个人社交平台“X”(原推特)上发文称,“所有《罗马规约》的缔约国都必须执行国际刑事法院的裁决。作为一个独立的国际机构,国际刑事法院的任务,是起诉国际法规定的最严重罪行。”
CNN指出,法国同样支持国际刑事法院的决定,标志着其与美国等西方盟友在巴以问题上的分歧。法国外交部在一份声明中表示:“法国支持国际刑事法院,其独立性以及在所有情况下打击有罪不罚的现象。”
以扩大加沙行动,游说美国反对巴勒斯坦建国
就在国际刑事法院申请相关逮捕令的同日,路透社报道称,以色列继续推进在加沙地带的战线,并表示打算扩大在加沙南部城市拉法的军事行动。
报道称,美国总统国家安全事务助理沙利文日前到访以色列,并表示,美国呼吁以军有针对性地追捕在加沙的哈马斯成员,而不是对拉法展开全面军事行动。加兰特则回应称,以色列“决心扩大在拉法的地面行动,消灭哈马斯并解救被扣押人员”。
据新华网报道,对于以色列在加沙的军事行动,中国常驻联合国代表傅聪5月20日在联合国安理会巴以问题公开会上发言表示,以色列必须立即停止对拉法的军事进攻。希望美国作为对以色列有重要影响的国家秉持公正立场,切实为推动停火止战发挥作用。
除了沙利文,美以两国官员就以色列政治形势、“两国方案”等交流密切。路透社透露,美国前总统特朗普政府的三名外交政策官员5月20日会见了内塔尼亚胡等官员,希望了解以色列国内目前复杂的政治态势。
路透社还报道称,以色列官员正在游说美国两党反对巴勒斯坦建国,称这会是对哈马斯和伊朗的奖赏。卡茨向美国共和党籍众议员斯蒂芬尼克(Elise Stefanik)表示,以色列寻求美国共和党和民主党政要反对巴勒斯坦建国。
卡茨称,如果巴勒斯坦建国,伊朗会将其作为一个基地“用于摧毁以色列”。此外,卡茨还表示,美国必须在今年6月的国际能源署(IEA)会议上通过决议,推动对伊朗进一步制裁,阻止其获得核武器和支持哈马斯等。但伊朗否认寻求获得核武器。
此外,对于欧盟成员国爱尔兰、西班牙、斯洛文尼亚和马耳他即将在本月承认巴勒斯坦国,并重申落实“两国方案”对地区持久和平重要性的做法,以色列宣称“这是对恐怖主义的奖赏”。





- 报料热线: 021-962866
- 报料邮箱: news@thepaper.cn
互联网新闻信息服务许可证:31120170006
增值电信业务经营许可证:沪B2-2017116
© 2014-2026 上海东方报业有限公司




